新浪财经

重磅!2025年中国及31省市润滑油行业政策汇总及解读(全)“打造高端润滑油和绿色清洁能源”

前瞻网

关注

转自:前瞻产业研究院

行业主要上市公司中国石油(601857);中国石化(600028);康普顿(603798);龙蟠科技(603906);中晟高科(002778);统一股份(600506)等

本文核心数据:中国润滑油行业政策历程;政策汇总;政策解读等

1、政策历程图

从相关政策历程来看,我国润滑油行业政策持续引导行业发展,主要以发展高端润滑油,产业规模化发展为主。“十二五”规划时期,国家重点开发合成基础油及民用航空润滑油制备技术、废润滑油再生技术等;“十三五”规划时期,国家鼓励开展低温费托合成油生产高附加产品及高温费托合成技术工业化示范;“十四五”规划时期,国家着力推进石化化工行业高质量发展,加快发展高端润滑油。

2、国家层面政策汇总及解读

——国家层面润滑油行业政策汇总

前瞻统计得出润滑油行业的管理主要体现在产业政策制定、行业发展战略规划、行业发展环境优化等宏观层面的监控管理上,主要通过润滑油绿色发展、支持企业业务开展等方面展开,汇总行业主要政策规划如下:

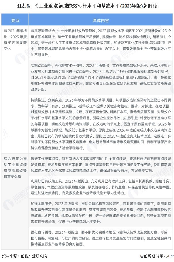
——《工业重点领域能效标杆水平和基准水平(2023年版)》解读

2023年6月6日,国家发展改革委等五部门联合发布《工业重点领域能效标杆水平和基准水平(2023年版)》(发改产业〔2023〕723号),给出炼油、乙烯等36个领域的能效标杆水平和基准水平,这是对《高耗能行业重点领域能效标杆水平和基准水平(2021年版)》的拓展和提升,其作为进一步落实《关于严格能效约束推动重点领域节能降碳的若干意见》(发改产业〔2021〕1464号)的政策性文件,具有更强的可操作性和执行性,对于有效提升能效水平,降低碳排放强度,推动高耗能行业转型升级,促进低碳高质量发展具有重要意义。

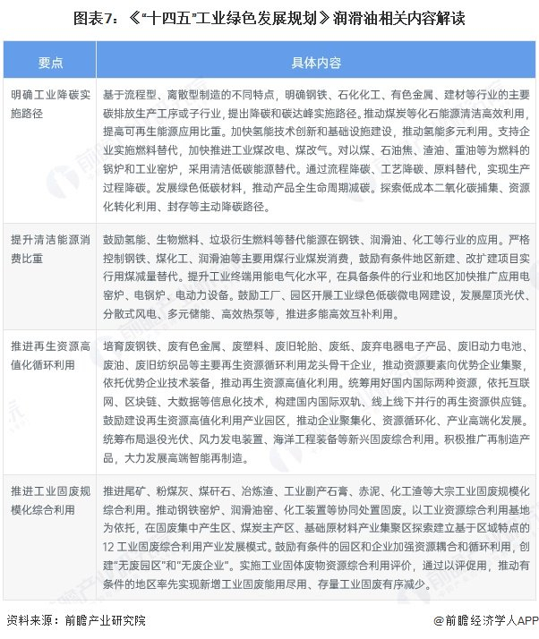
——《“十四五”工业绿色发展规划》对润滑油行业发展的影响

2021年12月,工信部印发《“十四五”工业绿色发展规划》(以下简称《规划》),为“十四五”工业绿色发展描绘了蓝图。

《规划》提出,到2025年,我国能源效率稳步提升,规模以上工业单位增加值能耗降低13.5%。资源利用水平明显提高,大宗工业固废综合利用率达到57%,主要再生资源回收利用量达到4.8亿吨,单位工业增加值用水量降低16%。污染物排放强度显著下降,重点行业主要污染物排放强度降低10%。绿色制造体系日趋完善,重点行业和重点区域绿色制造体系基本建成,绿色环保产业产值达到11万亿元。

3、各省市层面的政策汇总及解读

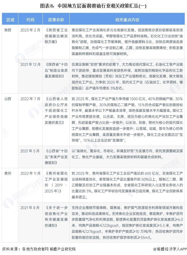
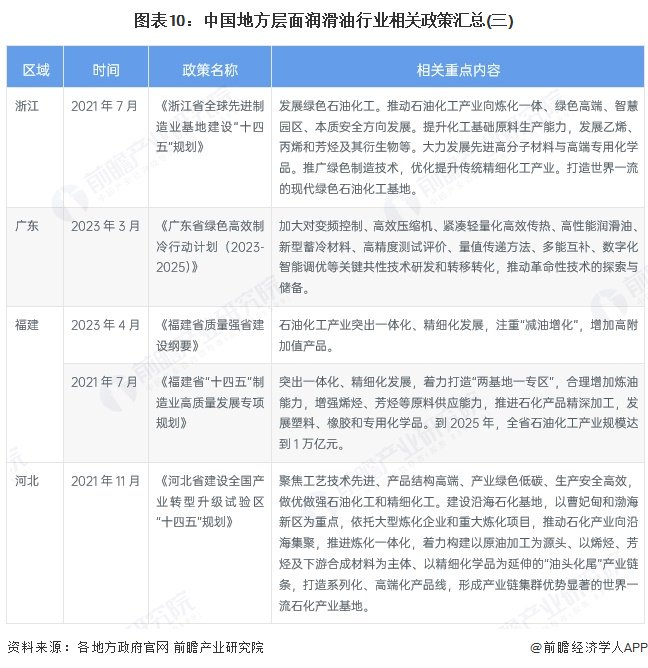
——31省市润滑油行业政策汇总

从各个省市对润滑油发展政策来看,近年来各个省份以推动发展高端润滑油为主,同时部分省份也在推动发展高端润滑油添加剂及润滑油基础产业,补全润滑油产业全链,使得润滑油产业链往高端化、绿色化方向升级。

——主要省市润滑油行业发展目标解读

从各省市的润滑油发展规划来看,各个省市有关润滑油行业发展大多围绕着重点高端润滑油,补齐润滑油产业链,打造润滑油工业园区集中化的方向发展,同时也是在顺应碳中和、绿色清洁能源的发展。

更多本行业研究分析详见前瞻产业研究院《全球及中国润滑油行业发展前景与投资战略规划分析报告》

同时前瞻产业研究院还提供产业新赛道研究、投资可行性研究、产业规划、园区规划、产业招商、产业图谱、产业大数据、智慧招商系统、行业地位证明、IPO咨询/募投可研、专精特新小巨人申报、十五五规划等解决方案。如需转载引用本篇文章内容,请注明资料来源(前瞻产业研究院)。

更多深度行业分析尽在【前瞻经济学人APP】,还可以与500+经济学家/资深行业研究员交流互动。更多企业数据、企业资讯、企业发展情况尽在【企查猫APP】,性价比最高功能最全的企业查询平台。

加载中...