新浪财经

半年里质押11次,这家券商股权反复遭质押,大股东不停向券商股权要流动性

财联社APP

关注

财联社6月12日讯(记者 陈俊兰)华林证券股权质押风波再起,控股股东立业集团近日再次将所持股份进行质押。

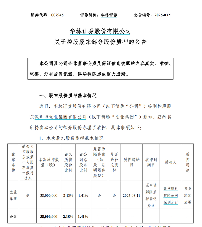
6月12日晚间,华林证券发布公告称,其控股股东立业集团质押华林证券3800万股,占立业集团所持股份的2.18%,占华林证券总股本的1.41%。同时,公告中还强调,立业集团质押股份未被用作重大资产重组、业绩补偿等事项的担保或其他保障用途。

据Wind数据统计,截至6月12日,今年以来立业集团合计质押华林证券股份11次,与去年同期10次相比还增加了1次。数据显示,截至此次质押公告日,立业集团共持有华林证券17.4亿股,合计质押股份6.12亿股,占其所持股份比例为35.16%,占华林证券总股本的22.67%。

华林证券被立业集团质押股票,似乎已经是常态。对于质押用途,华林证券的公告中均几乎一致为用于“自身经营发展”。对此记者也向业内人士了解到,大股东可能因其他业务投资、债务偿还或流动性需求,由于大股东持股集中,质押是常见的融资手段。同时券商属于资本密集型行业,股东质押融资可能用于如补充净资本、拓展业务条线等方向。

上市以来已被股东频繁质押45次

值得一提的是,从华林证券上市以来的时间条线梳理来看,华林证券的股份自解禁后,立业集团几乎每年、甚至每个月都在质押华林证券的股票。其中,首笔质押发生在2022年1月29日,2022年和2023年各质押11次,2024年合计质押22次,质押累计股份数分别为6.63亿股、5.34亿股和10.06亿股。

如果拉长时间周期来看,华林证券上市以来被股东质押股票共计45次,累计质押股数29.97亿股,其中未解押股数8.52亿股,占华林证券总股比31.56%。其中,立业集团自2022年1月17日解禁日起至今,共质押了华林证券股票41次,累计质押股份数为20.25亿股,其中未解押股数6.12亿股,占其持股总数的35.16%,占华林证券总股份的22.67%。

除了控股股东立业集团频繁质押其股份外,第二大股东怡景食品的质押次数也不少,并且多次存在在股权刚解禁当日又再度被质押的情形。Wind数据显示,华林证券上市以来的第二大股东怡景食品总计质押了4次,累计质押股份9.6亿股,其中未解押股数2.4亿股,占其持股总数的49.51%,占华林证券总股份8.89%。据华林证券最新数据显示,立业集团共持有华林证券64.46%的股权,怡景食品共持有华林证券17.96%的股权。

多家券商也曾被股东频繁质押

记者梳理发现,除了华林证券被股东频繁质押股票外,历年来被股东频繁质押的券商并不少见,如东莞证券、东北证券、太平洋证券也都曾遭到大股东的频繁股权质押。

锦龙股份作为东莞证券的大股东,为缓解债务压力,也曾多次反复质押、转让股权的方式变卖证券资产。天眼查显示,自2016年以来,东莞证券的股权已经被锦龙股份质押了39次,具体来看,在2020年被质押的次数最为频繁,全年共被股权质押22次,累计质押135984.75万股。融资需求,显然是锦龙股份大量质押唯一的原因。

锦龙股份长久以来都是依托所持有中山证券67.78%股权,以及东莞证券40%股权开展证券业务。此前,锦龙股份曾多次尝试通过上海联合产权交易所公开挂牌的方式,转让所持有的中山证券全部12.06亿股股权,约占中山证券总股本的67.78%。对于转让原因,锦龙股份表示是“为了加大资金回笼规模,以期加快推进公司业务转型”,而这也同样是锦龙股份此前将旗下东莞证券股权转让的原因。

根据锦龙股份近期公告显示,为防止公司在出售中山证券股权后可能出现主要资产为现金或者无具体经营业务的情形,锦龙股份决定终止所持有的中山证券全部 67.78%股权,但东莞证券20%的股权变更仍在积极推进中。

除此之外,太平洋证券、东北证券也都曾遭到大股东的频繁股票质押。

太平洋证券上市至今,共被其股东进行股票质押132次,累计质押股数37.47亿股,占太平洋证券总股比54.97%,其中未解押股份数为7.79亿股,占总股本比例为11.43%。

其次是东北证券,上市至今共被其股东进行股票质押36次,累计质押股数24.46亿股,占东北证券总股比104.5%,其中未解押股数为3.55亿股,占总股比例为15.18%。

股权质押作为一种常见的股东融资手段,尽管一般不会对公司经营产生影响,但如果质押比例过高,则值得投资者多加留意。因为一旦发生风险,这些股东将面临“无券可补”的局面,只能补充其他抵押品、补充现金或提前赎回。最坏情况下,如果缺乏后续财力支撑,质押股权将被强行平仓,股东面临公司易主的危机。

加载中...