新浪科技

2025年全球物联网芯片发展现状分析:全球物联网芯片行业市场规模将近5000亿美元

前瞻网

关注

转自:前瞻产业研究院

行业主要上市公司:泰凌微(688591)、安凯微(688620)、思特威(688213)、士兰微(600460)、瑞芯微(603893)、北京君正(300223)、全志科技(300458)等

本文核心数据:全球物联网芯片;市场规模;蜂窝物联网芯片市场份额

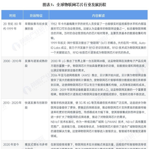
1、全球物联网芯片多样化、专业化发展

全球物联网芯片的发展一直受到技术创新的推动。从早期简单的数据收集和传输芯片到如今高度集成、智能和安全的物联网芯片,它们在实现各行业物联网应用方面发挥了关键作用。未来,随着5G、人工智能和量子计算等新兴技术的不断发展,预计物联网芯片将实现更大的突破和创新,为物联网生态系统的发展提供更有力的支持。

2、2024年全球物联网芯片行业市场规模将近5000亿美元

全球物联网芯片市场规模的终端用户增长主要由消费电子产品和楼宇自动化应用推动。智能交通系统的发展和联网汽车的巨大增长潜力预计将推动汽车和交通应用领域物联网芯片市场的增长。可穿戴设备领域的发展也可能增加对物联网芯片市场的需求,尤其是在微控制器 (MCU)、应用处理器、连接 IC 和传感器等组件方面。2020-2024年,全球物联网芯片市场规模持续增长,2024年全球物联网芯片行业市场规模达4948.91亿美元,同比增长6%。

3、中国蜂窝物联网芯片企业表现突出

日本TSR机构发布的全球蜂窝物联网模组和芯片跟踪调研报告显示,全球蜂窝物联网市场是一个高度集中化的市场,前10家芯片厂商的份额超过98%。其中高通稳居蜂窝物联网市场的第一。中国的蜂窝物联网芯片企业表现也非常突出。全球前10家蜂窝物联网芯片厂商中,中国企业占了6家,分别为紫光展锐、翱捷科技、移芯通信、联发科、芯翼信息和海思,市场份额达到了55%以上,其中紫光展锐和翱捷科技位列第2和第3。

4、全球物联网芯片行业集中度较高

全球物联网芯片市场的主要参与者包括英特尔公司(美国)、高通公司(美国)、意法半导体(瑞士)、德州仪器(美国)和联发科(台湾)。这些参与者采取了各种增长战略,例如合同、合资企业、合作伙伴关系和协议、收购以及新产品发布,以进一步扩大其在物联网芯片市场的影响力。英特尔公司在整体物联网芯片市场排名第一。英特尔为云计算和众多智能互联计算设备提供支持,为广泛的客户提供计算机、网络和通信平台,包括原始设备制造商 (OEM)、原始设计制造商 (ODM)、云和通信服务提供商,以及工业、通信和汽车设备制造商。

5、未来全球专用MCU和SoC设计增长

未来全球物联网芯片发展趋势如下:

更多本行业研究分析详见前瞻产业研究院《中国物联网芯片行业市场前瞻与投资战略规划分析报告》

同时前瞻产业研究院还提供产业新赛道研究、投资可行性研究、产业规划、园区规划、产业招商、产业图谱、产业大数据、智慧招商系统、行业地位证明、IPO咨询/募投可研、专精特新小巨人申报、十五五规划等解决方案。如需转载引用本篇文章内容,请注明资料来源(前瞻产业研究院)。

更多深度行业分析尽在【前瞻经济学人APP】,还可以与500+经济学家/资深行业研究员交流互动。更多企业数据、企业资讯、企业发展情况尽在【企查猫APP】,性价比最高功能最全的企业查询平台。

加载中...