新浪财经

信创引领自主可控与国产替代大时代

量化先行者

关注

创引领自主可控与国产替代重大趋势

创是国家基于国产芯片和操作系统的PC服务器、网络设备、存储设备、数据库、中间件等基础设施的技术创新。从产业结构来看,主要分为基础硬件、基础软件、应用软件和信息安全四大类别,形成了从底层芯片到上层应用的完整技术栈。国际环境的变化是推动信创产业发展的重要外部因素。发展到现在,信创体系逐渐全面,信创硬件产业链上下游关系紧密,从而衍生出来包括中科院系、中国电子系和华为系等。近年来信创从党政的试点领域逐渐向金融、电信、电力等关系国计民生的重要行业加速渗透。

创产业趋势加速,带动板块相关公司业绩高速增长

2023年以来,我国信创替换按照“2+8+N”节奏稳步推进,党政信创开始向区县乡镇下沉,替代核心由电子公文系统转移到电子政务。八大行业中,金融信创替换节奏最快,2023年底金融PC等终端基本完成百分百替换,部分核心系统开始进行替换;电信、电力等行业信创替换节奏也开始加速。2024年以来,特别国债有望成为信创需求侧的重要来源,《2024年政府工作报告》中提出,为系统解决强国建设、民族复兴进程中一些重大项目建设的资金问题,从2024年开始拟连续几年发行超长期特别国债,专项用于国家重大战略实施和重点领域安全能力建设,信创行业增速有望再提速。在产业趋势的引导下,以海光信息和达梦数据为代表的企业展现出日渐增强的产品经理与较高的业绩增速,海光信息在2020~2024年,公司营收由10.22亿元增长至91.62亿元,CAGR高达73.04%;归母净利润由-0.39亿元增长至19.31亿元,净利率增长至29.65%。达梦数据2020~2024年营收由4.50亿元增长至10.44亿元,CAGR高达23.42%;归母净利润由1.49亿元增长至3.62亿元,CAGR高达24.75%

信创指数投资价值分析

中证信息技术应用创新产业指数(简称“中证信创”)选取不超过50只业务涉及基础硬件、基础软件、应用软件、信息安全、外部设备等细分领域的上市公司证券作为指数样本,反映信创产业上市公司证券的整体表现。行业方面,截至202565日,按申万一级,该指数行业集中度高,主要分布在计算机(91.04%)和电子(8.96%)行业,行业定位准确,围绕信创板块。以201911日至202565日为样本期,中证信创指数总收益为34.61%,年化收益率为4.22%,波动率为34.67%,夏普比为0.26业绩表现整体优于沪深300、中证500和中证1000

华夏中证信息技术应用创新产业ETF(场内简称“信创ETF”,基金代码“562570”)2024430日上市,跟踪中证信息技术应用创新产业指数,是目前市场上跟踪该指数规模最大、流动性最好的ETF产品。信创ETF2只联接基金:华夏中证信息技术应用创新产业联接A(基金代码“022384.OF”)和华夏中证信息技术应用创新产业联接C(基金代码“022385.OF”)。

1. 信创引领自主可控与国产替代重大趋势

1.1. 地缘政治博弈带来信创的核心需求,不仅是国产替代,更关系到自主可控的大命脉

信创产业全称为“信息技术应用创新产业”,是国家基于国产芯片和操作系统的PC服务器、网络设备、存储设备、数据库、中间件等基础设施的技术创新。信创产业链构成了一个庞大而复杂的生态系统,几乎涵盖了信息产业的全部关键环节。从产业结构来看,主要分为基础硬件、基础软件、应用软件和信息安全四大类别,形成了从底层芯片到上层应用的完整技术栈。基础硬件包括芯片、服务器、存储、网络设备等;基础软件涵盖操作系统、数据库、中间件等;应用软件则包含办公软件、工业软件等垂直领域产品;信息安全作为保障体系贯穿始终,这种全栈式布局确保了信息技术体系的自主可控性。

国际环境的变化是推动信创产业发展的重要外部因素。2008年微软“黑屏”事件、2013年美国“棱镜门”事件,特别是2018年以来的中兴、华为事件,以及美国商务部针对中国企业的“实体清单”制裁,都深刻警示了中国信息技术领域自主可控的紧迫性,加速了中国信创产业的自主创新步伐。

中国信创产业的发展脉络实际上早于“信创”概念的提出。从历史沿革来看,我国信创产业从1999年时任科技部部长徐冠华提出“中国信息产业缺芯少魂”开始萌芽,2006年“核高基”重大专项政策的推出开始起步。到2014年中央网络安全与信息化领导小组成立,信创进入试点实践,2018年华为、中兴被美国制裁,美国加大对中国进出口限制,信创产业招投标数量迅速提升,进入规模化推广阶段,2023年党政信创从中央到省市再到区县下沉落到实处,金融信创深入到核心业务系统,“2+8”引领下其他行业开始信创试点实施,信创产业进一步深入推进,逐步进入深化落地阶段。

1.2. 体系完备一应俱全,信创板块涵盖硬件、基础软件和应用层

信创产业的生态体系主要由基础硬件、基础软件、应用软件和信息安全四部分构成。信创硬件产品包括芯片层(CPUGPU、存储芯片等),整机层(PC服务器),网络设备、固件设备、外设设备等其他配套设备产品。芯片和整机是核心关键硬件产品,也是信创产业生态中最为重要的环节之一,是实现全产业链自主可控的基础。基础软件包括操作系统、数据库、中间件等。应用软件包括基础办公软件、企业管理软件(ERP、营销管理、人力资源管理、财务管理、合同管理等)、工业软件、流程优化软件等。信息安全,包括安全软件、安全硬件、安全服务等。其中,基础设施与基础软件高度关联,比如服务器、CPU、存储、操作系统、中间件、数据库等存在明显配比规律,相关市场规模高度正相关。

信创硬件产业链上下游关系紧密,上下游厂商往往存在较为密切的股权/业务关系,从而衍生出来几大主要派系:

1)中科院系:拥有龙芯CPU和海光CPU两大CPU技术路线。其中,龙芯CPU形成以同方、联想、浪潮、宝德等为整机厂的LoongArch(在MIPS基础上自研)信创硬件产品体系,海光CPU形成以新华三联想、浪潮、同方、中科可控等为主要整机厂的C86(完全兼容x86)信创硬件产品体系。

2)中国电子:以飞腾CPU为核心,以中国长城为主要整机厂的ARM信创硬件产品体系。

3)华为系:以鲲鹏CPU为核心,以华为硬件生态合作伙伴(四川长虹、神州鲲泰、超聚变、黄河科技、宝德等)为主要整机厂的ARM信创硬件产品体系。

其他技术体系还有:背靠中国电科的申威的Alpha信创服务器体系,其专注用特殊市场,商用产品开发不足;背靠上海市国资委和台湾威盛电子的上海兆芯x86信创服务器体系,是早期的x86内核层级授权,市场开拓不足。从上游技术架构上来看,x86架构具有性能高、速度快、兼容性好的特点,目前占据了服务器、移动PC及桌面90%以上的市场份额;从技术源上来看,几大架构技术体系均是在引进、借鉴国外指令集的基础上做的相应创新研发,均自主安全但因引进路线、授权方式差异,部分技术路线存在风险隐患。

1.3. 2023年以来政策力度加大,国债资金配合,信创万亿市场加速增长

经过前期的试点推进,2020年信创硬件产品正式进入推广元年,从党政的试点领域逐渐向金融、电信、电力等关系国计民生的重要行业加速渗透。中石化、中交集团、中国稀土、中储粮、中国移动、中国联通等央国企在信创硬件推广应用上起到了重要作用,推动信创硬件产品持续落地,信创硬件产品采购步入常态化阶段。

2023年我国信创替换按照“2+8+N”节奏稳步推进,党政信创开始向区县乡镇下沉,替代核心由电子公文系统转移到电子政务。八大行业中,金融信创替换节奏最快,2023年底金融PC等终端基本完成百分百替换,部分核心系统开始进行替换;电信、电力行业信创替换节奏开始加快,一般以3-5年为周期分阶段进行改造;医疗、交通信创替换已经开始有少量案例落地,教育、石油、航空领域信创替换逐渐开始起步。除8大行业以外,汽车制造、烟草、物流等行业信创也已开始陆续试点实施。

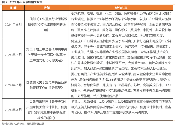
2023221日,中央层面表示,加强基础研究,是实现高水平科技自立自强的迫切要求,是建设世界科技强国的必由之路。总书记指出,要打好科技仪器设备、操作系统和基础软件国产化攻坚战,鼓励科研机构、高校同企业开展联合攻关,提升国产化替代水平和应用规模,争取早日实现用我国自主的研究平台、仪器设备来解决重大基础研究问题。继2023年各地发布信创专项政策后,2024年政策核心围绕进一步加强产业链供应链韧性要求,强调提升各行业、各主体信息安全水平位。

万亿国债有望为信创提供充足需求支撑。2024年政府工作报告》中提出,为系统解决强国建设、民族复兴进程中一些重大项目建设的资金问题,从2024年开始拟连续几年发行超长期特别国债,专项用于国家重大战略实施和重点领域安全能力建设。在支持领域方面,筹集资金将重点支持科技创新、城乡融合发展、区域协调发展、粮食能源安全、人口高质量发展等领域建设。

2024年后信创增速有望再提速。根据第一新声调研,2022年央国企大规模信创采购后,需要一定时间进行实施验证。同时受宏观经济环境影响,企业信息化预算缩减,对于信息化项目投入更为谨慎。因此2023年信创市场出现阶段性变化,前三季度信创采购明显减少,至第四季度逐渐恢复,2023年信创产业市场规模约为15388亿元,分领域来看,基础设施依旧占比最高超过53%,应用软件类采购显著增多,占比由2022年的37.1%提升至2023年的38.2%

信创整机产业链上游为CPUGPU、硬盘、内存、总线等核心零部件供应商一级操作系统、数据库、中间件、虚拟化等基础软件供应商。中游为各大服务器品牌厂商、整机厂商及白牌(OEMODM)厂商,将零部件进行组装,成为可直接使用的整机。大部分的服务器厂商也是整机产品生产商,并且有自己的信创整机品牌,如联想的开天系列产品、浪潮的英政系列产品等。下游客户则主要包括物联网、云计算服务商,运营商,各类政府客户及企业客户。

经过前期的试点推进,2020年,信创硬件产品正式进入推广元年,从党政的试点领域逐渐向金融、电信、电力等关系国计民生的重要行业加速渗透,中石化、中交集团、中国稀土、中储粮、中国移动、中国联通等央国企在信创硬件推广应用上起到了重要作用,推动信创硬件产品持续落地,信创硬件产品采购步入常态化阶段。2022年,中国信创硬件市场规模为2146.0亿元。2023年,中国信创产业进入新一轮的发展周期。一方面,在建设领域上进一步扩展,由党政、关基向更多的民用领域拓展,信创硬件市场空间将会加速释放,预计2026年将达到7889.5亿元。

1.4. 信创推动相关公司业绩高速发展

我们以海光信息和达梦数据为例,展示信创板块对相关公司产品和业绩的推动。

1.4.1. 海光信息在信创产业推动下产品力突飞猛进,业绩高速成长

海光信息通过交叉专利授权获得x86指令集代码,具备自主创新能力。2014年成立伊始,海光信息经过消化、吸收再创新,基于市场需求,成功研发出更符合本土需求的高安全、高性能、高通用的C86开放架构体系和产品,实现自行迭代发展。其自主可控程度达到业内顶尖水平,产品也达到国际先进水平。

海光信息公司产品包括通用处理器(CPU)和协处理器(DCU)。其中,海光CPU系列产品兼容x86指令集以及国际主流操作系统和应用软件,性能领先优异,软硬件生态丰富,安全可靠,得到了国内用户的高度认可,已经广泛应用于政务、电信、金融、互联网、教育、交通、医疗、企业等重要行业或领域。国内主要OEM厂商(如联想、浪潮、新华三、中兴、中科可控、同方等)已经开发了多款海光服务器、终端等整机产品,有力地推动了海光CPUDCU的产业化。海光整机拥有业内最全产品线类型,约近百款,可以满足客户云边端全栈各场景需求,搭载海光最新一代CPU的整机产品性能比肩国际主流系列,基于海光C86技术路线优势,其整机产品原生兼容业内99%软件,可做到业务0痛感迁移,有效提升业务效率。

海光信息在信创推动下迎来高速增长,2020~2024年,公司营收由10.22亿元增长至91.62亿元,CAGR高达73.04%;归母净利润由-0.39亿元增长至19.31亿元,净利率增长至29.65%2025Q1,公司营收24.00亿元,同比增长50.76%,归母净利润为5.06亿元,同比增长75.33%

1.4.2. 国产集中式数据库龙头,达梦数据迎来收入利润双击

达梦数据依托行业信创成为集中式数据库国产替代龙头。达梦数据成立于2000年,专注于数据管理和分析领域的核心前沿技术,拥有全部核心源代码的自主知识产权,其产品广泛应用于金融、能源、航空、通信等多个领域,拥有建设银行、中国人保、国家电网等知名客户。根据赛迪顾问及IDC发布报告显示,2019年至2023年公司产品市占率位居中国数据库管理系统市场国内数据库厂商前列。

以数据库管理系统为核心,打造全栈数据解决方案。公司通过基础数据库软件、数据库集群软件、云计算和大数据系列软件等产品,构建了以数据库管理系统为核心的产品生态体系。该体系涵盖数据交换、数据存储、数据治理和数据分析等全产业链环节,能够为客户提供企业级的全栈数据解决方案和技术服务。

营收利润呈持续增长,国产化驱动快速发展。2020~2024年,公司营收由4.50亿元增长至10.44亿元,CAGR高达23.42%;归母净利润由1.49亿元增长至3.62亿元,CAGR高达24.75%2025Q1,公司营收2.58亿元,同比增长55.61%,归母净利润为0.98亿元,同比增长76.39%。我们认为,数字化建设不断深化和基础软件国产化不断提速的双重背景下,国产数据库市场前景广阔。

2. 中证信创指数投资价值分析

2.1. 简介

中证信息技术应用创新产业指数(简称“中证信创”)选取不超过50只业务涉及基础硬件、基础软件、应用软件、信息安全、外部设备等细分领域的上市公司证券作为指数样本,反映信创产业上市公司证券的整体表现。指数样本每半年调整一次,样本调整实施时间分别为每年6月和12月的第二个星期五的下一交易日。

2.2. 市值分布及流动性

截至202565日,中证信创指数中有17只成份股总市值在100亿元以下,合计权重12.64%;总市值位于100亿元至500亿元的成份股共24只,合计权重50.73%;总市值位于500亿元至1000亿元的成份股共有6只,合计权重26.19%;总市值超过1000亿元的成分股有2只,占权重10.44%

将全市场的股票按照过去一年的日均成交额分为5组,根据成分股权重计算,截至202565日,中证信创指数中处于头部20%区间的成分股权重占比为88.25%,处于次高组的权重占比为7.17%,处于中间组的权重占比为3.32%,合计权重98.73%,流动性良好。

2.3. 行业分布

截至202565日,按申万一级行业,中证信创指数行业集中度高,完全分布在计算机和电子行业,权重占比为91.04%8.96%;按申万三级行业,该指数主要权重板块集中在垂直应用软件(34.01%)、横向通用软件(27.05%)和其他计算机设备(15.42%)等行业,围绕信创板块,板块定位准确。

2.4. 前十大权重股

中证信创指数前十大权重股合计权重为47.82%,权重集中度适中,平均总市值为921.18亿元。根据申万一级,该指数前十大权重股主要覆盖电子和计算机行业;根据申万三级,该指数前十大权重股覆盖数字芯片设计、其他计算机设备、垂直应用软件和横向通用软件行业。截至20241231日,前十大权重股的ROETTM)中位数为6.78%,盈利水平良好。

2.5. 具备发展潜力

中证信创指数2024年营业收入为3378.41亿元,归母净利润为80.16亿元,截至202565日,根据Wind一致预测,中证信创指数2025年、2026年、2027年的预期营业收入分别为4055.89亿元,4520.20亿元和5021.12亿元,同比增速分别为20.32%11.45%11.08%;预期归母净利润分别为223.71亿元,312.44亿元和378.04亿元,同比增速分别为160.38%39.66%21.00%。该指数预期盈利能力良好,盈利预期增速较高,具备未来发展潜力。

2.6. 业绩表现

201911日至202565日为样本期,中证信创指数总收益为34.61%,年化收益率为4.22%,波动率为34.67%,夏普比为0.26,业绩表现整体优于沪深300、中证500和中证1000

201811日至202565日为样本期,中证信创指数净值为1.35,净值均优于沪深300、中证500和中证1000

3. 基金产品

华夏基金成立于199849日,是境内最早成立的公募基金管理人之一,拥有超25年资产管理经验。截至2023年底,华夏基金管理资产规模超1.89万亿,是境内最大的基金管理公司之一,管理规模持续行业领先。华夏基金也是境内唯一一家连续8年获评“被动投资金牛基金公司”奖的基金公司。

华夏中证信息技术应用创新产业交易型开放式指数证券投资基金(场内简称信创ETF”,基金代码“562570”)于2024430日上市,跟踪中证信息技术应用创新产业指数。截止至202565日,信创ETF基金规模为26.40亿元,近一年日均成交额为0.24亿元,是目前市场上跟踪该指数规模最大、流动性最好的ETF产品。信创ETF2只联接基金:华夏中证信息技术应用创新产业联接A(基金代码“022384.OF”)和华夏中证信息技术应用创新产业联接C(基金代码“022385.OF”)。

4. 风险提示

(1)政策支持力度不及预期

政策是推动信创产业发展的重要因素,若政策力度不足,整个板块可能不及预期。

(2)特别国债与地方财政资金力度不及预期

信创包含行业与党政两部分,地方财政与特别国债有望成为重要资金来源,在经济增速疲软的背景下若政府支持力度不足,相关公司业绩兑现可能不及预期。

(3)信创相关产品能力迭代不及预期

信创产品尤其是行业信创需要考虑到新产品本身的竞争力,若信创某一环节产品迭代速度减缓,可能影响整个行业的渗透率。