新浪财经

裁了近一半人,隆基绿能的日子依旧不好过

市场投研资讯

关注

(转自:源媒汇)

作者 | 谢春生

编辑 | 苏淮

光伏行业的未来会好吗?没有人知道。但可以确定的是,眼下光伏“一哥”的日子,并不好过。

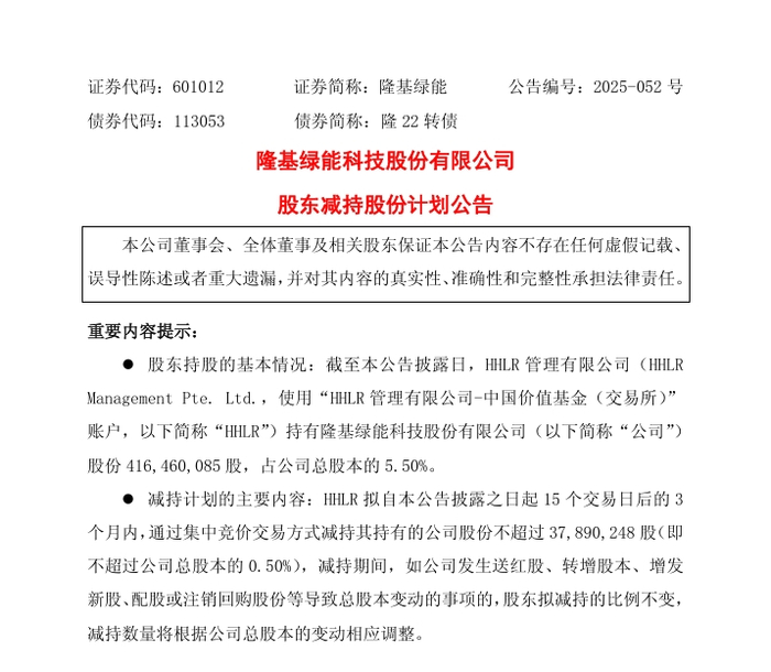
近日,隆基绿能发布公告称,公司股东HHLR管理有限公司(下称“HHLR”)计划自2025年6月30日至9月29日,通过集中竞价交易减持不超过3789.02万股隆基绿能股份,占总股本的0.5%。

公告显示,此次减持原因是基金投资运作需求,股份来源为协议受让、大宗交易买入及资本公积金转增股本。截至公告披露日,HHLR持有隆基绿能4.16亿股股份,占总股本的5.5% 。以6月6日收盘价14.47元/股计算,此次减持市值约5.48亿元。

值得注意的是,HHLR为高瓴资本旗下专注于二级市场投资的基金管理平台。2020年12月,高瓴斥资158.4亿元,以70元/股的价格受让隆基绿能6%股份,成为彼时公司第二大股东。此后,经过两次分红送转,高瓴持股数量增至4.44亿股。

受行业竞争加剧和市场需求波动影响,隆基绿能的股价近年来持续下行。截至6月10日收盘,隆基绿能报14.30元/股,较2021年高点跌幅超70%,总市值1083.66亿。

回顾过去一年,隆基绿能的日子并不好过。先是被市场传言“裁员30%”,之后多番回应否认,结果2024年年报发布后,减员近五成,惨遭打脸。针对裁员一事,源媒汇也向隆基绿能方面发去问询邮件,截至发稿未获回复。

除此之外,隆基绿能还遭遇近十年来首亏。在2024年年报开篇的《致股东信》中,光伏巨头更直言:“这成为公司上市以来最困难的一年”。

创始人“退位”

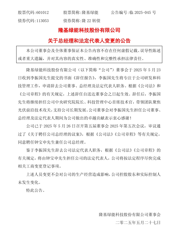
创始人李振国一口气辞去多个职位,让外界对隆基绿能萌生诸多猜想:公司“宫斗”、“扶女上位”……

5月26日晚间,隆基绿能发布公告称,创始人李振国辞去公司董事、总经理及法定代表人职务。卸任总揽公司经营的职务后,李振国将回归科研一线,出任隆基绿能研究院院长、科技管理中心首席技术官,带领团队聚焦光伏前沿技术攻关。

李振国卸任后,隆基绿能总经理和法定代表人职务,将由董事长钟宝申兼任。天眼查显示,目前隆基绿能的法人代表仍显示为李振国。

同日,另一则公告披露,隆基绿能董事会提名钟宝申、李姝璇等人为新一届非独立董事候选人,任期自股东大会选举通过之日起三年。

需要指出的是,李姝璇为李振国之女。这也被外界视为,隆基绿能将开启“光二代”接班的新信号。

近年来,“光二代”频繁走向台前。

2025年1月初,天合光能发布公告,公司实控人高纪凡之女高海纯当选为新一届董事会联席董事长,并兼任公司解决方案事业群总裁。

此外,晶澳科技掌门人靳保芳之女靳军辉、靳军淼,四川首富、通威股份创始人刘汉元之女刘舒琪,光伏玻璃龙头福莱特创始人阮洪良之女阮泽云,英利集团创始人苗连生之女苗青等,均通过间接或直接的方式进入公司,并逐步代替父辈走向台前。

如今,伴随着李振国的退居幕后,以及女儿李姝璇进入公司董事会,难免不让外界产生创始人“扶女上位”的联想。

对于李姝璇未来是否要接棒公司一事,源媒汇向隆基绿能方向发去问询邮件,截止发稿未获回复。

不过,也有市场分析认为,李振国的辞职或许并没有那么复杂,目前既不存在公司“内斗”,也没有“扶女上位”的可能性。李振国卸任相关职位,或是为了参选中国工程院院士做准备。

据阿尔法工场研究院报道,有知情人士透露,李振国更愿意成为一名中国工程院院士,以科学家的身份、从科研的角度,推动企业、行业的发展与进步,而不是作为一位企业家或者管理者。

从以往情况来看,为参选中国工程院院士,上市公司高管选择辞任相关行政职务的行为并不鲜见,譬如科前生物原董事长陈焕春、苏大维格原董事长陈林森等。

根据中国工程院2025年增选指南规定显示,“处级以上领导干部及企业负责人任职期间,原则上不作为院士候选人”;同时,参选院士的人员,“允许保留首席科学家、研发顾问等纯技术职务(需在公告中明确)无管理权限”。

换言之,企业负责人想要参选中国工程院院士,须在上述二者之间作出取舍。而从前文李振国辞去隆基绿能相关行政职务,却保留了公司研究院院长、科技管理中心首席技术官职务来看,也符合上述参选规定。

对此,有网友认为“当了院士,就有更多的话语权”。确实,在光伏行业尚处于供需失衡、开工率不足以及相关产品价格持续下跌的背景下,李振国若真能当选中国工程院院士,不管是对企业还是行业而言,或许都更有益处。

“裁员”风波

相较创始人辞职,隆基绿能过去一年减员近50%,更能引发市场关注。

早在2023年年底,坊间便多次传出隆基绿能“裁员30%”一事。对此,隆基绿能方面也多次对媒体回应称,公司进行了相关岗位结构优化,网传裁员30%信息不实,预计人员调整比例约为全体员工总数的5%。

虽然对于“裁员”一事,隆基绿能方面不断进行否认,可纸终究包不住火。

财报数据显示,2024年,隆基绿能在职员工总数从2023年的75066人骤降至37853人,减员37213人,同比减少约49.57%。

从裁员对象来看,基层生产人员是“重点对象”,较上年同期缩减25435人;其次是技术人员和职能人员,分别减少7324人、4764人;反观销售人员,不减反增。可见,相比扩产,眼下光伏企业更急于进行产能出清和降本增效。

在职员工大幅减少,也让隆基绿能此前极力否认裁员惨遭打脸。

事实上,在光伏行业供需失衡以及海外市场遭遇贸易战、关税高压下,出现裁员情况的并不止隆基绿能一家。

源媒汇统计发现,通威股份、天合光能、晶澳科技、晶科能源等头部光伏企业,在过去一年里均出现了不同程度的减员情况。

财报数据显示,上述四家企业,较上年同期分别减员682人、13056人、12969人、23566人。对比可见,隆基绿能2024年的减员幅度是几家头部光伏企业之最。

除了头部企业之外,一些中小光伏企业同样出现人员缩减情况。据不完全统计,2024年,109家A股光伏企业,在职员工总数从2023年的78.26万人降至63.87万人,减员14.39万人。

换言之,过去一年里,平均每天便有近400名光伏人离开岗位。

光伏企业,之所以会在2024年出现密集减员的情况,与行业过去几年里无序扩张,导致产能过剩有直接关系。产能过剩,自然就会加速上演“价格内卷”,从而形成一个死循环。

为了缓解这样的困局,2024年年底,中国光伏行业协会组织隆基绿能、天合光能等数十家光伏企业签订了自律公约,旨在控产防内卷等。

尽管行业情况不容乐观,但仍有少有几家光伏及产业链企业选择了“逆势扩招”。例如阳光电源、北方华创德业股份、海泰新能,公司员工较上年同期分别增加3608人、4344人、2110人和525人。

可即便如此,在产能过剩的大背景下,裁员潮或许才刚刚开始,更残酷的行业淘汰正在加速到来。

近十年“首亏”

大幅裁员,确实让隆基绿能在“降本”上,回了一波血。

财报数据显示,截至2024年末,隆基绿能应付职工薪酬从2023年末的23.68亿元降至15.74亿元,同比减少33.53%。除此之外,同期管理费用和研发费用也出现不同幅度下降。“降本”成效立竿见影,可这并不能挽救公司业绩上的颓势。

财报数据显示,2024年,隆基绿能实现营收825.82亿元,同比下降36.23%;归母净利润为-86.18亿元,同比下降180.15%,出现近十年来首次亏损。此外,公司同期资产减值损失和信用减值损失也同步增加。

对于业绩大幅下滑情况,隆基绿能归因于行业供需错配、非理性低价竞争,致使行业各环节产品价格和毛利率大幅下降。董事长钟宝申在致股东信中反思,承认经营管理中存在诸多失策,包括新产品失利、美国市场受挫以及成本转型滞后等。

进入2025年,隆基绿能业绩失速的情况依旧不容乐观。财报数据显示,一季度公司实现营收136.52亿元、归母净利润-14.36亿元,营收同比下滑22.75%、亏损有所收窄。

对于减亏情况,隆基绿能披露,一是加强库存管理,存货跌价损失减少;二是精兵简政措施降低期间费用;三是部分处置并将中晶科技剩余股权转至交易性金融资产核算增加投资收益。

尽管公司一季度亏损幅度较上年同期有所收窄,但仍处于较大幅度的亏损区间。

不过,业绩遭遇下滑和亏损的情况,在眼下的光伏行业并不稀奇。

源媒汇统计发现,2024年以及2025年一季度,天合光能、通威股份等头部光伏企业,同样出现不同程度下滑和亏损。

财报数据显示,2024年天合光能、通威股份分别实现营收802.82亿元、919.94亿元,归母净利润为-34.43亿元、-70.39亿元;2025年一季度,上述两家企业实现营收为143.35亿元、159.33亿元,归母净利润为-13.2亿元、-25.93亿。

可见,业绩承压,是当下头部光伏企业的普遍现状。

除开前文分析提及的供需失衡、价格内卷等矛盾外,海外贸易壁垒升级,也是光伏企业发展的一大阻碍。例如,美国、欧盟等主要市场不断出台贸易保护政策,对中国光伏产品加征关税、限制进口,导致中国光伏企业海外市场拓展困难,出口受阻。

在此形势下,隆基绿能在新产品研发和市场策略上的失误被放大。例如,HPBC1.0产品的研产销脱节,导致公司库存积压和巨额存货跌价损失。

尽管市场“情况不妙”,但并未能阻止隆基绿能转型押注BC电池技术的决心。

BC电池技术是N型技术三大路线之一,另外两个为TOPCon和HJT。其中,TOPCon技术是当前市场主流。

据集邦咨询数据显示,预计到2024年年底,电池片产能约1417GW,N型电池片产能约1078GW,占比约76%,N型时代正式到来。其中TOPCon电池产能约941GW,占比约66.4%。

在这样的情形下,隆基绿能反其道而行之,选择了小众的BC技术路线。尚不论BC技术能否取代TOPCon技术成为主流,但接下来隆基绿能若不能挽住业绩和股价上的颓势,或将遭遇投资者“用脚投票”。

在2024年财报中,隆基绿能表示,公司最困难的一年已经过去。可如今看来,是否有些言之过早?

部分图片引用网络  如有侵权请告知删除

加载中...