新浪财经

圣贝拉 Saint Bella 母婴护理中心,通过港交所聆讯,或很快香港上市

瑞恩资本RyanbenCapital

关注

2025年6月9日,来自浙江杭州萧山区的杭州贝康健康科技集团有限公司的控股公司SAINT BELLA INC.(以下简称“圣贝拉”)在港交所披露聆讯后的招股书,或很快在香港主板挂牌上市。此前其于2024年6月26日、2024年12月31日先后两次在港交所递表。

圣贝拉聆讯后招股书链接:

https://www1.hkexnews.hk/app/sehk/2024/107055/documents/sehk25060901382_c.pdf

主要业务

圣贝拉,于2017年11月在杭州开设第一家圣贝拉月子中心,作为中国领先的产后护理及修复集团,同时提供家庭护理服务及针对女性需求的相关食品。截至2025年6月3日,圣贝拉月子中心网络已覆盖中国内地27个一二线城市及香港、新加坡及大洛杉矶地区。圣贝拉业务涵盖月子中心(包括产后护理及修复服务)、家庭护理服务、食品三大业务线。

根据弗若斯特沙利文报告,于2024年按月子中心的收入计,圣贝拉是亚洲及中国最大的产后护理及修复集团;于2022年至2024年按收入增长率计,圣贝拉也是中国增长最快的规模化产后护理及修复集团;圣贝拉也是内地首家拓展至内地以为地区的月子中心运营商。

圣贝拉运营采用多品牌策略,品牌包括:圣贝拉(旗舰超高端月子中心品牌)艾屿Bella Isla(侧重心理健康的高端月子中心品牌)小贝拉Baby BELLA(高端月子中心品牌)产后研修所(产后修复服务品牌)予家(家庭护理服务品牌)广禾堂(女性健康功能性食品品牌)S-bra(女性内衣品牌,作为产后修复服务的一部分)

月子中心

圣贝拉,运营圣贝拉艾屿la Isla小贝拉品牌下的月子中心,截至2025年6月3日,公司在中国内地拥有96家月子中心,包括62家自营中心(公司全资或控股的中心)、34家管理中心(第三方全资或控股、由圣贝拉管理的中心)

在内地以外,截至同日,公司在香港拥有1家管理中心、在新加坡拥有1家自营中心、大洛杉矶地区拥有1家管理中心。

家庭护理服务

圣贝拉予家品牌提供家庭护理服务,安排具备备相应技能的婴儿护理人员,为客户提供所需的家庭护理服务,公司提供3个月至36个月的家庭护理服务套餐,价格范围为每年约人民币17.28万元至人民币38.4万元。大部分客户选择三个月至12个月的套餐。

2024年年度内,圣贝拉719名婴儿护理人员与一位或多位客户持续合作,当中约有35%年龄在40岁以下。

食品

通过广禾堂食品开展,圣贝拉于2021年10月收购并拥有广禾堂品牌。根据弗若斯特沙利文报告,广禾堂是中国女性健康食品行业的领导者之一,在营养、健康及保健领域已有20多年的历史。广禾堂以植物提取物和专利配方为核心,借鉴传统中医理论,不断进行产品创新,开发出种类齐全的产品组合。经过多年积累,广禾堂制定四阶段产后护理模式及三阶段小月子修复系统。广禾堂的产品可以帮助女性实现从经期到孕期、哺乳期、产后、流产后等不同阶段的日常健康管理。

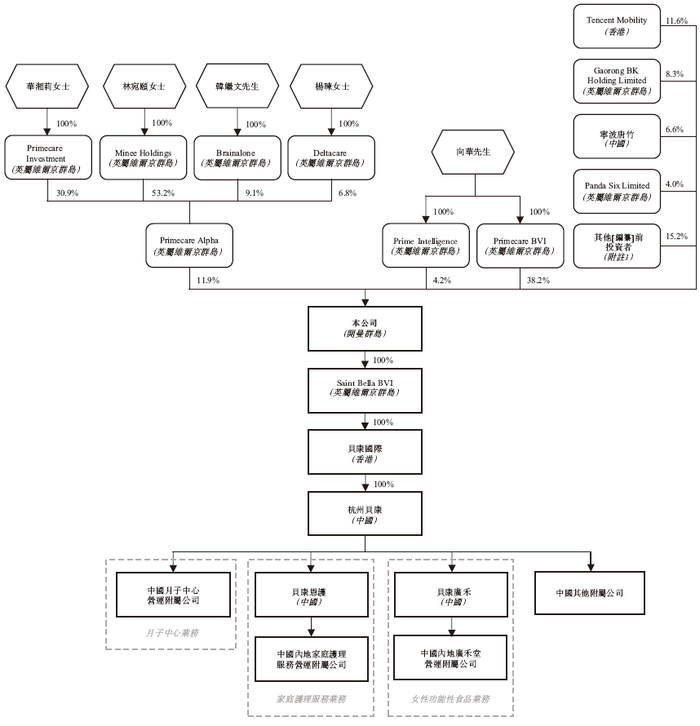
股东架构

招股书显示,圣贝拉在上市前的股东架构中,

向华先生,通过Primecare BVI、Xiang SPV分别持股38.24%、4.25%。

其他投资者包括腾讯(00700.HK)高榕资本、昆山唐竹、新鸿基(00086.HK)中国人寿(601628.SH,02628.HK)太古地产(01972.HK)等。

董事高管

圣贝拉董事会由5名董事组成,包括:

  • 1名执行董事:

    向华先生(创始人、董事会主席、首席执行官)

  • 1名非执行董事:

    梁珺先生(腾讯科技(上海)投资部,杭州贝康董事)

  • 3名独立非执行董事:

    伍淑清女士(世界贸易中心协会WTCA董事会终身名誉理事)、

    Rainer Josef Bürkle先生(前万豪集团大中华区豪华酒店区域副总裁)、

    沈观贤先生(前花旗、高盛、美林、招证国际等投行家)

除执行董事外,高管包括

    林宛颐女士(曾用名: 林逸)(联合创始人兼首席运营官)

    刘美芳博士(首席护理官)

    钟宇富博士(首席营养官)

    赵名扬先生(财务与创新部副总裁)

公司业绩

招股书显示,在过去的2022年、2023年和2024年圣贝拉的营业收入分别为人民币4.72亿、5.60亿和 7.99亿元,相应的净亏损分别为人民币 4.12亿、2.39亿和 5.43亿元,相应的经调整净利润分别为人民币-4,462.8万、2,077.2万和4,225.6万元。

中介团队

圣贝拉是次IPO的中介团队主要有:

瑞银、中信证券为其联席保荐人;

安永为其审计师;

通商为其公司中国律师、网络安全及数据合规律师;

德恒为其公司中国律师;

安理谢尔曼思特灵为其公司香港及美国律师;

竞天公诚为其券商中国律师;

苏利文·克伦威尔为券商香港及美国律师

嘉林资本为其合规顾问;

弗若斯特沙利文为其行业顾问。

版权声明:所有瑞恩资本Ryanben Capital的原创文章,转载须联系授权,并在文首/文末注明来源、作者、微信ID,否则瑞恩将向其追究法律责任。部分文章推送时未能与原作者或公众号平台取得联系。若涉及版权问题,敬请原作者联系我们。

更多香港上市、美国上市等境外IPO资讯可供搜索、查阅,敬请浏览: www.ryanbencapital.com

加载中...