新浪财经

【全网最全】2025年中国包装行业上市公司全方位对比(附业务布局汇总、业绩对比、业务规划等)

前瞻网

关注

转自:前瞻产业研究院

行业主要上市公司:山东药玻(600529);正川股份(603976);万顺新材(300057);大胜达(603687);美盈森(002303);紫江企业(600210);双星新材(002585);力合科创(002243);宏裕包材(837174);嘉美包装(002969);昇兴股份(002752);宝钢包装(601968)等

本文核心数据:中国包装行业上市公司汇总;业绩比较;发展规划等

1、包装行业上市公司汇总及基本信息

我国包装行业产业链建设较为完善,形成的上中下游产业间紧密联系,相互协同发展。在上游,涵盖了丰富多样的原材料供应,包括通用塑料、包装用纸等,代表企业有金发科技、太阳纸业、泰瑞机器等。中游的包装制造企业是产业链的核心环节,依据包装材料和形式的不同,主要划分为纸质包装、塑料包装、金属包装、玻璃包装、木质包装等类别,代表企业有山东药玻、嘉美包装、万顺新材、紫江企业等。产业链上市企业汇总如下:

从我国包装行业产业链上游和中游企业区域分布来看,包装行业产业链企业在全国绝大多数省份均有分布,其中广东省包装企业数量分布最多,山东、江苏等省份企业数量也相对集中。从代表性企业分布情况来看,广东省代表性企业较多,如金发科技、通产丽星、南方包装等;除了广东省之外,浙江省、江苏省和山东省也有较多包装行业代表性企业分布。

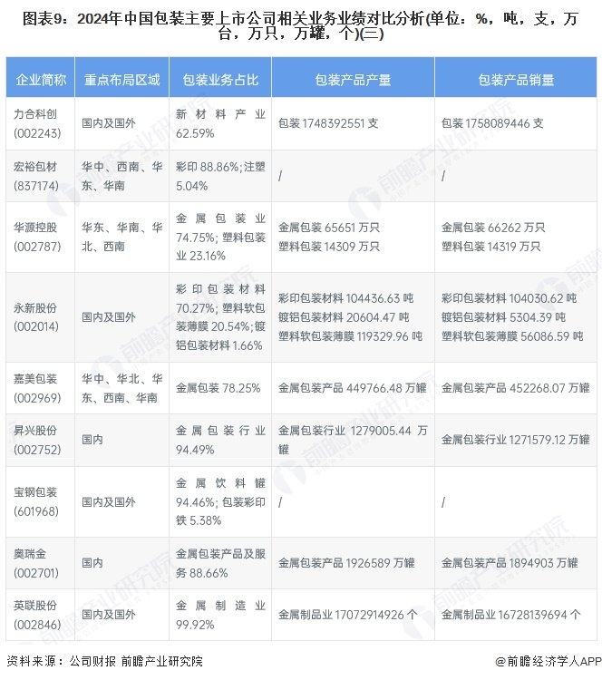
2、中国包装行业上市公司业务业绩对比

从目前包装行业的上市公司业务布局来看,山东药玻、双星新材、力合科创、永新股份等企业业务布局较广,业务布局覆盖了北美、欧洲、日本、东南亚等地区。从业务布局来看,山东药玻、正川股份等为国内领先玻璃包装制造企业;大胜达、万顺新材和森林包装等主要布局纸包装领域;嘉美包装、昇兴股份、英联股份等主要布局金属包装;华源控股和永新股份在塑料包装领域也开展了相关业务。

3、中国包装行业上市公司业务规划对比

2025年,我国包装代表性上市企业发展战略聚焦于“绿色环保、智能制造、国际化布局”,企业将推进环保材料的应用与节能减排,升级智能设备并优化供应链管理,同时拓展海外市场,加强国际合作,以实现可持续的高质量发展。具体发展布局如下:

更多本行业研究分析详见前瞻产业研究院《中国包装行业市场前瞻与投资战略规划分析报告》

同时前瞻产业研究院还提供产业新赛道研究、投资可行性研究、产业规划、园区规划、产业招商、产业图谱、产业大数据、智慧招商系统、行业地位证明、IPO咨询/募投可研、专精特新小巨人申报、十五五规划等解决方案。如需转载引用本篇文章内容,请注明资料来源(前瞻产业研究院)。

更多深度行业分析尽在【前瞻经济学人APP】,还可以与500+经济学家/资深行业研究员交流互动。更多企业数据、企业资讯、企业发展情况尽在【企查猫APP】,性价比最高功能最全的企业查询平台。

加载中...