新浪财经

2025年中国家电零售行业政策、发展现状及重点企业经营情况分析:以旧换新政策为家电消费注入动力,家电零售额突破万亿元大关[图]

智研咨询

关注

家电零售行业概述

家用电器,简称家电,主要指在家庭及类似场所中使用的各种电器和电子器具。又称民用电器、日用电器。家用电器使人们从繁重、琐碎、费时的家务劳动中解放出来,为人类创造了更为舒适优美、更有利于身心健康的生活和工作环境,提供了丰富多彩的文化娱乐条件,已成为现代家庭生活的必需品。按产品的功能、用途分类较常见,家用电器大致分为制冷电器、空调器、清洁电器、厨房电器、电暖器具、整容保健电器、声像电器及其他电器8类。

家电零售是指通过买卖形式将家电产品直接售给居民作为生活消费用或售给社会集团供公共消费用的商品销售模式。家电零售行业营销模式主要包括百货商场、超市、便利店、折扣店、大型购物中心与大卖场以及无店铺家电零售。

家电零售行业政策

中国家电零售行业的政策环境对行业的发展具有重要影响。近年来,政府出台了一系列政策,旨在推动家电零售行业的转型升级、促进消费升级和绿色发展。例如,2024年2月,工信部等七部门印发《关于加快推动制造业绿色化发展的指导意见》,提出要加快推进绿色低碳重点领域创新联合体和原创技术策源地建设。在钢铁、石化化工、家电等行业建设一批国家产业计量测试中心,开展绿色低碳关键计量技术、设备研发。2024年2月,国家发展改革委印发《重点用能产品设备能效先进水平、节能水平和准入水平(2024年版)》,提出要鼓励有条件的地区对电子产品下乡、充电桩建设、家电“以旧换新”等按照能效水平予以差异化政策支持,为能效节能水平及以上产品设备提供适当补贴。

家电零售行业产业链

家电零售行业产业链上游为原材料供应与核心零部件制造,原材料包括钢铁、铜、铝、塑料等基础材料,这些材料是家电产品制造的基础。核心零部件则包括压缩机、电机、电路板、传感器等,这些零部件的技术水平和质量直接影响到家电产品的性能和可靠性。中游环节是家电产业链的核心,主要包括家电产品的设计、制造和组装。下游环节主要包括家电产品的销售和售后服务。下游企业通常是家电零售商和电商平台,如苏宁、国美、京东、天猫等。这些企业负责将中游制造商生产的产品通过线上线下渠道销售给最终消费者。随着消费者购物习惯的变化,下游零售商正在加速线上线下融合,提供全渠道购物体验。

钢铁工业作为家电零售行业产业链上游的重要原材料供应环节,其发展状况直接影响着家电制造业的成本、质量和供应链稳定性。中国钢铁工业经过多年的快速发展,已成为全球最大的钢铁生产国和消费国。数据显示,2024年中国生产生铁8.52亿吨,同比下降2.3%;生产粗钢10.06亿吨,同比下降1.7%;生产钢材14亿吨,同比增长1.1%。尽管生铁和粗钢产量有所下降,但钢材产量仍保持增长,表明钢铁工业正在从规模扩张向质量提升和结构调整转型。钢铁工业的技术水平、环保标准和产品结构不断优化,高端钢材和特种钢材的占比逐步提高,为下游家电零售业提供了更高质量的原材料。同时,钢铁工业的绿色化、智能化转型也在加速,节能减排和低碳生产技术得到广泛应用,推动了行业的可持续发展。

家电零售行业发展现状

家电行业是我国国民经济传统优势产业,近年来,随着居民收入水平提高,消费者对家电产品的需求从基本功能向智能化、高端化、个性化转变。例如,智能冰箱、智能空调、智能洗衣机等产品的需求快速增长,推动了家电制造商加大研发投入和生产力度。与此同时,我国持续深入实施增品种、提品质、创品牌“三品”行动,推动绿色智能健康家电新产品加速引领消费升级,各地家电产品以旧换新活动有效开展,促使家电产品产量保持较快增长。国家统计局数据显示,2024年中国家用电冰箱产量为10395.7万台,同比增长7.93%;家用冷柜产量为2761.5万台,同比增长6.35%;房间空气调节器产量为26598.4万台,同比增长8.62%;家用洗衣机产量为11736.5万台,同比增长12.22%;彩色电视机产量为20745.4万台,同比增长7.27%。

从家用电器和音像器材类商品零售额来看,2024年,国家不断出台家电以旧换新政策,3月,国务院发布《推动大规模设备更新和消费品以旧换新行动方案》,全面部署“两新”工作;7月,国家发展改革委和财政部联合印发《关于加力支持大规模设备更新和消费品以旧换新的若干措施》,提出安排超长期特别国债,支持地方提升消费品以旧换新能力;8月,商务部等4部门发布《关于进一步做好家电以旧换新工作的通知》,明确补贴品种,优化补贴方式,家电以旧换新有了“操作细则”。在政策不断利好的背景下,中国家电消费增长,市场回暖。国家统计局数据显示,2024年,限额以上单位家用电器和音像器材类商品零售额突破万亿元大关,较2023年增长18.22%。这一数据超过2017年的9453.9亿元峰值,创下历史新高,充分体现了家电以旧换新政策的积极效果。

从家电市场(不含3C)全渠道零售额来看,随着人们生活水平的稳步提升,消费观念也在发生深刻变革。家电产品从原来仅满足基本生活需求的工具到如今成为提升生活品质的关键元素。消费者不再仅仅满足家电的基本功能,对智能化、高品质家电的需求日益旺盛。智能冰箱、扫地机器人等智能化产品不仅提升了居民的生活便利性,还满足了消费者对科技感和舒适生活的追求,成为推动家电市场持续增长的核心动力。近年来,在一系列扩内需、促消费政策的推动下,国内消费需求持续释放,市场活力不断增强。数据显示,近十年,我国家电市场(不含3C)全渠道零售额整体呈波动式增长趋势。2024年,我国家电市场(不含3C)全渠道零售额为9071亿元,同比增长6.4%,创历史新高。

分品类来看,我国家电市场分品类主要分为清洁、彩电、洗护、冰冷、厨卫大电、环境电器、厨小电、空调。2024我国彩电销售规模为1271亿元,同比增长15.7%;空调销售规模为2071亿元,同比下降2.1%;冰冷家电器销售规模为1587亿元,同比增长9.7%;洗护类家电销售规模为1166亿元,同比增长9.8%;厨卫大电销售规模为1764亿元,同比增长5.7%;厨小电销售规模为609亿元,同比下降0.8%;清洁电器销售规模为423亿元,同比增长24.4%,环境电器销售规模为180亿元,同比增长2.7%。

家电零售行业企业格局和重点企业分析

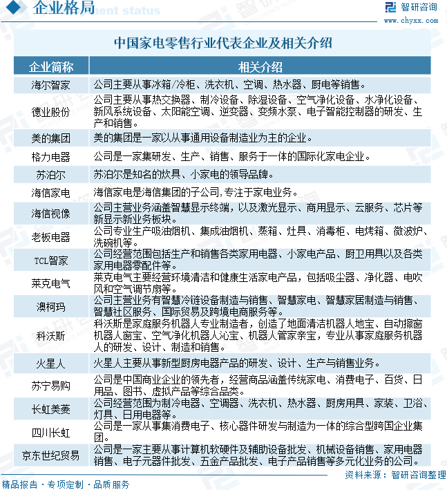
中国家电零售行业企业竞争较为激烈,市场份额持续向头部品牌集中。目前家电全行业形成三大巨头+两小巨头格局。美的、格力、海尔三大巨头利润遥遥领先,占全行业利润过半份额;TCL、海信集团作为两小巨头紧紧跟上。在消费升级驱动下,品质消费理念深入人心,消费者越来越倾向于选购知名度高、服务口碑好的品牌,小品牌还将继续被边缘化,甚至被淘汰。目前,中国家电零售上市企业包括海尔智家、德业股份、美的集团格力电器、苏泊尔、海信家电、海信视像、老板电器、TCL智家、莱克电气、澳柯玛、科沃斯、火星人、苏宁易购、长虹美菱、四川长虹、京东世纪贸易等。

1、美的集团股份有限公司

美的集团股份有限公司是一家覆盖智能家居、楼宇科技,工业技术、机器人与自动化和数字化创新业务五大业务板块为一体的全球化科技集团。公司旗下拥有美的、小天鹅、华凌、COLMO、库卡、威灵、合康、高创、万东和菱王等多个品牌。智能家电方面,美的结合自有产品及生态合作产品,提供“智能家电+智能家居”深度融合的差异化全屋智能解决方案;推出智慧中控、家庭智慧主机等核心自研终端,深度融合家电与智能家居系统。数据显示,2024年上半年,暖通空调营业收入同比增长10.32%至1015亿元;消费电器营业收入同比增长10.28%至751.38亿元;机器人、自动化系统及其他制造业营业收入同比增长12.69%至183.01亿元。

2、海尔智家股份有限公司

海尔智家股份有限公司自成立以来,始终致力于成为时代的企业,通过不断推出引领市场的创新产品,持续创新迭代,把握行业机遇。经过30多年发展,公司已经成为全球大家电行业的领导者和全球智慧家庭解决方案的引领者。公司主营业务覆盖家电的研发、生产以及销售工作,主要产品包括冰箱、冷柜、洗衣机、空调、热水器等家电设备。海尔智家积极布局智能家电领域,推动家电智能化升级,为用户提供一站式智慧解决方案,打造智能家居新体验。数据显示,2024年上半年,海尔智家电冰箱营业收入同比增长1.38%至408.59亿元;洗衣机营业收入同比增长4.63%至294.27亿元;空调营业收入同比增长3.65%至290.11亿元。

家电零售行业发展趋势

1、线上线下融合加速

随着消费者购物习惯的转变,线上线下融合(O2O)将成为家电零售行业的主要趋势。电商平台如京东、天猫等已占据重要市场份额,但线下实体店仍具备体验和服务优势。未来,零售商将通过数字化手段提升线下门店的智能化水平,如引入虚拟现实(VR)和增强现实(AR)技术,帮助消费者更直观地体验产品。同时,线上平台将加强与线下门店的联动,提供“线上下单、线下提货”或“线下体验、线上购买”等无缝购物体验。这种融合不仅能提升消费者满意度,还能优化库存管理和物流效率,降低运营成本。

2、智能家居与绿色家电需求增长

随着物联网(IoT)和人工智能(AI)技术的普及,智能家居产品将成为家电零售行业的重要增长点。消费者对智能化、互联互通的家电产品需求日益增加,如智能冰箱、智能空调和智能洗衣机等。此外,环保意识的提升也推动了绿色家电的需求增长。消费者更倾向于选择节能、低碳、环保的家电产品,政府也在通过政策鼓励绿色消费。未来,家电零售商将加大对智能家居和绿色家电的推广力度,并通过与科技公司合作,推出更多创新产品,以满足市场对智能化和环保的双重需求。

3、个性化与定制化服务升级

随着消费者需求的多样化,家电零售行业将更加注重个性化和定制化服务。通过大数据分析和人工智能技术,零售商能够更精准地了解消费者的偏好和需求,从而提供个性化的产品推荐和定制化解决方案。例如,针对不同家庭结构、生活习惯和空间布局,零售商可以提供量身定制的家电组合方案。此外,售后服务也将更加个性化和智能化,如通过智能家居系统远程诊断和维修家电故障。这种以消费者为中心的服务模式不仅能提升客户忠诚度,还能为零售商创造更多附加值,推动行业向高端化、服务化方向发展。

以上数据及信息可参考智研咨询(www.chyxx.com)发布的《中国家电零售行业投资机会分析及市场前景趋势报告》。

加载中...