新浪财经

科创债新政落地特点亮眼,地方产投主体或迎新机遇

债券杂志

关注

引言

科创债新政推出以来,银行、券商、地方产投等主体积极参与,市场迎来放量增长。近期科创债市场凸显哪些亮眼特点?哪些领域值得高度关注?科创债能否为地方产投融资带来新机遇?为此本文进行了相关研究。

总体情况

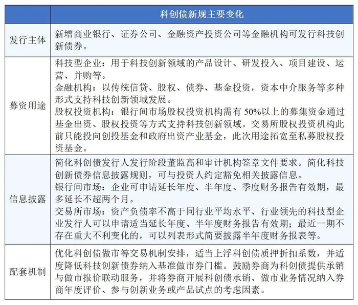
5月7日,科技创新债券新政推出之后,科创债市场迎来放量增长。5月7日至31日期间,科创债完成发行179只,规模达3622亿元。其中银行间规模2853亿元,沪、深交易所规模769亿元。相比之前政策,此次科创债新规主要体现在发行主体扩围、募集资金用途更灵活、信息披露要求简化、配套机制更完善等方面。

表1:5月7日科创债新规主要变化

近期发行主要凸显以下特点:一是金融机构科创债券融资力度显著提升。新规明确提出金融机构可发行科技创新债券。商业银行、证券公司、政策性银行等金融机构科创债券融资力度显著提升,发行规模合计占比超过60%。二是高评级国有主体融资需求旺盛。AA+及以上主体发行规模占比达到94%。央企、地方国企、公众企业、民营企业发行规模占比分别为37%、31%、28%、4%,国有企业占据主导。三是融资期限以中短期为主。期限在1年以内的占比15%,1-3年期的占比72%,3-5年期占比9%,5年期以上的仅占4%。

哪些方面值得关注

(一)基于科创领域融资具体诉求,扩大募集资金用途范围

科创债新规对于募集资金的使用方式有所放宽,新发债券的募集资金用途相比此前更为灵活。

一是对于科技型企业,资金用途没有过多限制。目前此类企业发债用途主要有偿还有息债务、补充流动资金、项目建设及运营等。根据新规,也可灵活运用于研发投入、并购重组(含参股型)等经营活动。如“25通威SCP002”主要用于兑付到期的银行承兑汇票,承兑汇票敞口额度用于支付发行人日常经营采购光伏组件相关辅料。

二是对于银行、券商等金融机构,主要支持利用主业优势为科创领域提供资金支持。比如浦发银行上海银行等银行机构科创债募资用途中明确提到投资债券支持科创领域。证券公司科创债则主要通过股权、债券、基金投资等 “投资类” 方式,提供针对科创板股票、基金、ETF、债券的做市、投顾、风险对冲等 “服务类” 项目,并用于支持科技创新企业 IPO 跟投、债券包销等 “投行类” 业务,以助力科技创新领域的发展。如西南证券“25西南K1”不低于70%的募集资金将通过股权、债券、基金、专户等形式,用于自营业务方面的科技创新类投资。

三是对于投资类机构,主要是鼓励发挥此类机构专业投资优势,在科创企业培育成长方面给予支持。募集资金主要用于直接投资科技创新企业股权或科创类股权投资基金的新设、扩募和置换等。比如“25亦庄投资MTN001”募集资金将用于发行人及下属子公司向科技创新领域相关基金的置换及未来出资。

(二)经济发达地区“先行先试”,中西部地区积极探索

新政后的科创债发行主体主要集中于北京、上海、浙江等经济较为发达的东部及沿海地区,中西部省会城市或经济基础较好的部分地级市积极探索发行。比如乌鲁木齐经开区的乌经开建发国投集团发行“建发KZ01”,拟通过向股权投资基金出资的方式,将募集资金全部用于区域内科技创新类中小微企业的股权投资。又如四川省泸州市的投资机构四川金舵投资公司发行“25金舵K1”,募集资金拟用于认购基金份额和用于置换前期基金出资。

在政策引导下,近期部分区域还出台专门政策支持科技创新,比如《上海市人民政府办公厅关于进一步深化改革创新 加快科技服务业高质量发展的若干意见》提及扩大全市场化增信知识产权证券化(ABS)项目试点;《贵州省科学技术进步条例》支持科技型企业通过发行债券、发行知识产权证券化产品等方式进行融资。

图1:新政后科创债发行区域情况(亿元)

注:数据剔除了中央国有企业

(三)多元化专业增信工具为科创债发行提供有力保障

科创债新政提出完善创新风险分散分担机制,包括采用政策性工具,对债券条款进行特殊设置,使用信用保护工具、担保等市场化增信方式,鼓励地方政府设立风险补偿基金或贴息等措施,支持科技创新债券发行和投资交易。从近期市场实践看,一是通过高评级的专业机构直接增信。如AAA级的增信担保机构为发行人的科创债券提供直接增信,支持发行人融资投入科技创新类基金、公司股权等项目。二是灵活使用信用衍生工具。如中债信用增进充分发挥“第二支箭”作用,为科技型民营企业安徽应流机电、山东宏桥新型材料的科技创新债券配套创设信用风险缓释凭证,助力债券发行。三是创新设置债券条款。如无锡创业投资集团“25无锡创投MTN001”引入股债联动机制,在发行条款中增设转股选择权,投资人可将所持债券转为标的基金份额,并由控股股东母公司提供担保。

地方产投主体积极抓住机遇

科创债新政后,地方政府出资成立的产业及股权投资类机构的申报与发行表现亮眼,已发行规模近160亿元。一方面,在加强科技创新、积极推进现代化产业体系建设的背景下,地方国企主动把握战略机遇,加快转型步伐,整合相关资源,以“产投融合”为核心导向,打造区域产业投资运营主体。另一方面,随着“土地财政”红利渐失,多地借鉴合肥等先行城市经验,积极向“股权财政”转型,通过产业基金等形式引导区域产业发展。此类企业正符合科创债新政所倡导的方向,较易实现债券融资新增。

1.鲁信创业投资集团5亿元科技创新债券

5月12日,鲁信创业投资集团股份有限公司2025年度第一期科技创新债券成功簿记发行,规模5亿元,期限5年,票面利率2.60%,募集资金拟通过直接投资,或设立契约型基金、公司型基金,以及设立有限合伙企业等方式投资科技创新企业的股权及补充营运资金。

鲁信创业投资集团(主体评级AA)控股股东为山东省鲁信投资控股集团有限公司(主体评级AAA),实际控制人为山东省政府。该公司原从事磨料磨具行业,后转型为创投企业,主要投资山东区域企业,由直接投资逐渐转向通过基金进行投资。目前投资业务营收占比约四分之一,通过发行科技创新债券融资,有助于进一步扩大创投规模,支持区域经济产业发展。

2.深圳光明科发集团3亿元科技创新债券(首发科创债)

5月26日,深圳市光明科学城产业发展集团有限公司2025年面向专业投资者非公开发行科技创新公司债券(第一期)成功簿记发行,规模3亿元,期限3+2年,票面利率1.85%,募集资金70%拟用于股权投资,18%拟用于补充流动资金,12%拟用于偿还有息债务。

深圳光明科发集团(主体评级AA+)由深圳市光明区国资局100%持股,是深圳市光明区重要的国有资产运营主体,主要从事光明区范围内工业园区开发运营以及光明科学城大科学装置集群核心片区基础配套设施建设运营,目前营收主要来自园区开发运营。此次系该公司首次发行科技创新债券,所募集的资金将重点投向新一代信息技术、生物医药等战略性新兴产业,有助于推动光明区产业升级与招商引资。

市场展望

一是科创债新规将更好促进“科技金融”发展。此次科创债新规允许金融机构发行科创债券,成为金融助力科创、服务新质生产力发展的重要途径。各类金融机构依托自身优势,灵活将信贷、股权、基金等方式与债券市场相结合,引导资金直接或间接流向更大范围、不同成长阶段的科技型企业,有助于更好为科技型企业提供全链条、全生命周期的金融服务,实现“技术-产业-金融”的良性循环。

二是地方产投主体债券融资或迎来新机遇。在高质量发展和化债的双重背景下,地方政府加大产业引导基金的构建,同时也推动此前的融资平台向市场化经营方向转型。当前国家政策大力助推债券市场科技板的打造,为地方产投企业指明了方向。地方国企可积极梳理科技创新领域的融资诉求,尤其对于具备一定股权投资经验、科技类产业园区资源的,可抓住科创债发行窗口。

三是民营企业及上市公司将得到更大力度的支持。目前科创类债券发行人高度集中于信用资质良好、经营较为稳定的中央和地方国企以及极少数的行业龙头民企,且尚无科创板上市企业发行人。为进一步引导债市资金直达民营及上市企业,预期未来政策还将在完善债券市场分层建设、加强投资者培育、强化机制创新等方面持续探索。

四是专业增信工具将在科创债发行中发挥愈加重要的作用。科创企业的成长性与不确定性并存,科创债的信用风险是投资人考量的重要因素,因而增信机制在提高科创债券发行成功率、降低发行成本中起到关键作用。一方面,当前在加大政策性工具支持力度、推动构建区域增信机制方面还有较大探索空间;另一方面,积极发挥市场化信用增进作用、加大“第二支箭”支持力度、探索以无形资产作为质押物、增设债券股债联动条款等都将进一步支撑债券市场“科技板”健康发展。

(原标题:科创债新政,地方产投或迎新机遇  转自天府信用增进  作者:天府债券工作室)

加载中...