新浪财经

突发!百亿电商概念股遭股东计划减持|盘后公告集锦

财联社APP

关注

今日聚焦

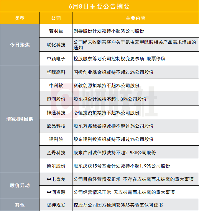
【若羽臣:朗姿股份计划减持不超3%公司股份】

若羽臣(003010.SZ)公告称,股东朗姿股份计划以集中竞价和/或大宗交易方式合计减持公司股份数量不超过4,768,071股,不超过若羽臣总股本的3%。减持期间为自本减持计划公告之日起15个交易日后的3个月内。朗姿股份不属于公司控股股东、实际控制人,本次股份减持计划不会对公司治理结构、股权结构及未来持续经营产生重大影响。

联化科技:公司尚未收到某客户关于氯虫苯甲酰胺相关产品需求增加的通知】

联化科技(002250.SZ)公告称,公司关注到近期公共传媒报道了公司涉及生产氯虫苯甲酰胺的相关内容。公司目前以CDMO业务模式为客户提供氯虫苯甲酰胺的高级中间体,不直接生产氯虫苯甲酰胺。公司与该客户是长期合作伙伴关系,合作产品数量较多。公司与该客户早已就相关高级中间体签订长期框架协议,合作模式为定制加工,根据协议约定,相关产品仅向该客户出售,定价模式为成本加成,即在材料人工等成本费用上收取合理稳定的加工费毛利,并根据客户的阶段性订单合理排产及时交付。截至目前,公司尚未收到该客户关于相关产品需求增加的通知。因此,相关事项对公司整体影响有限,请广大投资者理性看待,注意投资风险。

中颖电子:控股股东筹划公司控制权变更事项 股票停牌】

中颖电子(300327.SZ)公告称,公司收到控股股东威朗国际通知,其近日正在筹划公司控制权变更相关事宜,目前各方尚未签署相关协议,拟就具体交易方案、协议等相关事项进行论证和磋商,具体情况以各方签订的相关协议为准。可能导致公司控股股东及实际控制人发生变更。为保证公平信息披露,避免公司股价异常波动,维护广大投资者利益,公司股票自2025年6月9日起停牌,预计停牌时间不超过2个交易日。本次交易事项能否最终实施完成及实施结果尚存在不确定性。

增减持&回购

【华曙高科:国投创业基金拟减持不超2.2%公司股份】

华曙高科(688433.SH)公告称,因股东自身资金需求,持有公司7%股份的国投创业基金拟通过集中竞价交易和大宗交易的方式合计减持其所持有的公司股份不超过911.17万股,拟减持股份数量占公司总股本的比例不超过2.20%。

【中科软:科软创源拟减持不超2%公司股份】

中科软(603927.SH)公告称,持股23.45%的股东科软创源计划自公司发布本次减持计划公告之日起15个交易日后的三个月内(含三个月期满之日)减持公司股份,减持股份数量合计不超过1662.08万股,即不超过公司总股本的2%。

恒润股份:股东拟合计减持不超1.89%公司股份】

恒润股份(603985.SH)公告称,持有5.72%股份的董事兼总经理周洪亮拟通过集中竞价或大宗交易减持持有的公司股票数量不超过623.81万股,即不超过公司总股本1.41%;持有0.27%股份的佳润国际拟通过集中竞价或大宗交易减持持有的公司股票数量不超过120.49万股,即不超过总股本的0.27%。持有0.21%股份的智拓集团拟通过集中竞价方式或大宗交易减持持有的公司股票数量不超过91.31万股,即不超过总股本的0.21%。

【神通科技:必恒投资拟减持不超3%公司股份】

神通科技(605228.SH)公告称,股东必恒投资因自身资金需求,计划通过集中竞价及大宗交易方式减持其持有的公司股份合计不超过1288.06万股,减持比例不超过公司总股本的3%。

欧晶科技:股东万兆慧谷拟减持不超过3%公司股份】

欧晶科技(001269.SZ)公告称,公司股东万兆慧谷计划自公告披露之日起15个交易日后的3个月内,通过集中竞价、大宗交易方式减持公司股份不超过577.22万股,即不超过公司总股本的3%。减持原因为自身经营需要,减持股份来源为公司首次公开发行前取得的股份。

【建科院:股东建科投资拟减持不超过1%公司股份】

建科院(300675.SZ)公告称,持股6.01%的股东建科投资计划在2025年7月1日至9月30日期间,通过集中竞价方式减持不超过1.00%公司股份。减持原因为自身资金需求,股份来源为首次公开发行前已发行的股份。

【金丹科技:股东广州诚信拟减持不超2.93%公司股份】

金丹科技(300829.SZ)公告称,公司计划在公告披露之日起15个交易日后的3个月内,以集中竞价、大宗交易及法律、法规允许的其他方式减持公司股份不超过563.5万股,占公司总股本比例2.93%。减持原因为经营发展需要,减持价格将根据市场情况确定。广州诚信创业投资有限公司不属于公司控股股东和实际控制人,本次减持计划不会对公司治理结构及持续经营产生影响。

【德尔股份:股东戊戌15号基金计划减持不超1.99%公司股份】

德尔股份(300473.SZ)公告称,公司-戊戌价值15号私募证券投资基金计划在公告披露之日起15个交易日后的三个月内,以大宗交易方式减持公司股份累计不超过300万股,占公司总股本的1.987%。该基金已获得中国证券投资基金业协会备案,减持原因为股东自身资金需求。

普联软件:部分董监高拟合计减持不超0.70%公司股份】

普联软件(300996.SZ)公告称,公司董事、高级管理人员蔺国强、冯学伟、张廷兵合计持有公司股份39,332,644股,占公司总股本的14.00%。计划自公告之日起十五个交易日后的三个月内,以集中竞价或大宗交易的方式减持公司股份数量不超过195.75万股,占公司总股本的0.70%。减持原因为股东自身资金需求,减持来源为二级市场竞价增持。此次减持不会导致公司控股股东、实际控制人发生变化。

【闽东电力:股东省投集团拟减持不超过1%公司股份】

闽东电力(000993.SZ)公告称,公司5%以上股东福建省投资开发集团有限责任公司计划在2025年6月30日至9月26日以集中竞价方式减持公司股份4,579,514股,占公司总股本比例1%。减持原因是经营需要,股份来源为2017年通过认购公司非公开发行股份取得。此次减持计划不会导致公司控制权变更,对公司治理结构和未来持续经营无重大影响。

股价异动

【中电鑫龙:公司目前经营情况正常 不存在应披露而未披露的重大事项】

中电鑫龙(002298.SZ)公告称,公司股票交易价格连续2个交易日收盘价格涨幅偏离值累计超过20%,属于股票交易异常波动情形。经核实,公司前期披露的信息不存在需要更正、补充之处;公司目前经营情况正常,不存在内外部经营环境发生重大变化的情形;公司及控股股东、实际控制人不存在关于公司的应披露而未披露的重大事项,或处于筹划阶段的重大事项。

【中润资源:公司经营情况正常 无应披露而未披露的重大事项】

中润资源(000506.SZ)公告称,公司股票价格连续两个交易日收盘价格涨幅偏离值累计超过20%,属于股票交易异常波动的情况。经核实,公司经营情况正常,前期披露的信息不存在需要更正、补充之处,未发现近期公共传媒报道了可能或已经对公司股票交易价格产生较大影响的未公开重大信息。公司、控股股东和实际控制人不存在关于公司的应披露而未披露的重大事项。

其他

【陇神戎发:控股孙公司国方检测获CNAS实验室认可证书】

陇神戎发(300534.SZ)公告称,公司控股孙公司甘肃药业集团国方检验检测有限公司近日收到中国合格评定国家认可委员会授予的实验室认可证书。CNAS实验室认可证书的获得表明国方检测实验室的管理能力和技术能力获得国家及国际认可,将对公司未来经营产生积极影响。该证书的获得不会对公司当期经营业绩产生重大影响。

加载中...