新浪财经

AI 写高考作文 AI 评,结果竟然……“满分”作文气笑语文老师

滚动播报 2025.06.07 19:16

转自:科普中国

AI 写作文早不是啥新鲜事了。比起几年前的稚拙,现在的 AI 写起文章来已经更加得心应手,只要给它的提示词合适,那它们还真能写出挺像模像样的文章。不仅如此,AI 还能对文章做出品评,指出文章的优点和不足,还有学生根据 AI 的建议修改作文后,获得了老师的好评。

那么问题来了,如果让 AI 自己写作文,自己评分数,会出现什么情况呢?

今天是 2025 年高考第一天,我们拿高考作文题,让 AI 之间来个了大 PK,并让它们互相评价,结果竟然出乎意料。

测验方法

本次测验选取了 7 位本地 AI 考生/考官,为了保障大家的隐私,这里全部使用了化名。AI 考生写作文的时候,为了防止作弊,均关闭了联网搜索选项。为了保证考生的文章深度配得上高考题,均打开了类似“深度思考”类选项。

每位考生收到的考题均为全国卷一作文题,没有其他提示词。

每位考生收到的“全国卷一作文题”

每位考官收到的评分标准和提示词也是一样的,作文部分则直接粘贴各个 AI 考生的作文。

为防止干扰,每批改一位考生的作文,就新建一个对话。

每位考官收到的不同考生作文并要求打分

测验结果

经过我们的一番操作,所有 AI 考生均顺利完成了作文,所有的 AI 考官也都完成了批改!结果真的太好玩了!

注:每一列的分数,表示一位 AI 考官分别给每位 AI 考生的大作打的分数

结合各位“AI 考生”的作文和“AI 老师”给出的评分,我们来一一看看结果如何。

首先,我们来给 AI 考生颁奖。

最佳作文奖

获奖者:智言同学

智言同学作文的得分平均分为 56.6 分,这个分数是所有考生里最高的, 实至名归的——全场最佳作文奖。

值得一提的是,全场唯一一个获得过一次满分的作文也是出自智言同学之手哦,文章最后我们也会放出满分作文,供大家阅读。

进步潜力奖

获奖者:K 米同学

K 米同学获得了 50.6 分的平均分,上升空间巨大,不过相比于人类考生……有百分之几的考生敢说能拿到更好的成绩?而且,说不定 K 米同学比较偏科,这次发挥不理想呢?

毫无争议奖

获奖者:心言同学

7 位 AI 阅卷老师对心言同学的打分非常接近(方差仅 2.4 ),所以它的作文成为了成绩争议最小的作文。

争议最大奖

获奖者:通问同学

7 位阅卷老师对通问同学的作文打分差异非常大,欣赏通问作文的老师,给出了 58 分的高分,而不欣赏的老师,给出了 49 分。

而且 K 米作为阅卷老师时候,拒绝给通问同学的作文打分(但并没有给出具体理由)。但无论如何通问同学毫无争议地获得了“争议最大奖”。

看完了 AI 作为考生时候的表现,接下来我们再对 AI 作为阅卷老师的表现,进行评价和颁奖。

铁面无私奖

获奖者:K 米老师

K 米老师给所有同学打出的分数平均分为 51.7分,甚至对通问同学的作文拒绝评分,成为了最严厉的阅卷老师,大家最好不要落到它手上。

甚至 K 米老师给自己的作文仅打出了 47 的分数,确实客观又铁面无私,真是“狠起来连自己都不放过”,因此,获得了“最铁面无私奖”。

大家都不容易奖

获奖者:心言老师

心言老师给所有同学打出的分数平均分是 57.1 分,算是非常仁慈了,你是不是也希望它是你的阅卷老师呢?

心如止水奖

获奖者:智言老师

智言老师给出的分数波动最小(最高 56,最低 54),方差仅为 0.6,或许在它看来,别太卷,大家都一样最好。

爱憎分明奖

获奖者:通问老师

通问老师给出的分数波动最大(最高 58,最低 47),方差 14.7。或许正是这样的性格,才让它写出了连 K 米老师都拒绝打分的文章吧。

不过这里我们得说明一下,如果我们把拒绝打分视作 0分,那爱憎分明奖非通问老师莫属。

慧眼识人奖

获奖者:DS 老师

DS 老师给智言同学打出了全场唯一一个满分 60 分,给到的是都认可的。

而且,DS老师还为智言同学写下了这样热情洋溢的评语:

金标准奖

获奖者:D 包老师

针对每篇作文,D 包老师给出的分数与平均值的综合差距比其他老师要小(标准差1.6)。所以,它给出的分数,堪称打分的“金标准”。

品味独特奖

获奖者:K 米老师

和金标准奖相对,对于每篇作文,K 米老师给出的分数与平均值的综合差距比别的老师的大(标准差 4.1),所以它给出的分数总是那么独特,就授予它品味独特奖吧。

最高、最低、最具争议

作文分享

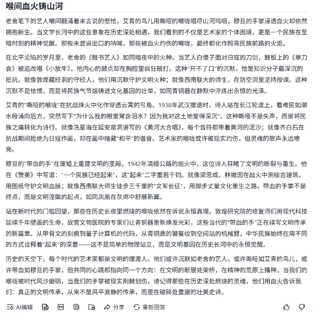
先来看“满分作文”,来自智言同学。

图片:自己做的

接下来是“低分作文”:

图片:自己做的

当然,作文毕竟主观性很强,而且 AI 每次生成和评判,可能都会有一些偏差。因时间有限,测试次数较少,本次结果无法全面体现参赛 AI 的能力,仅供参考。

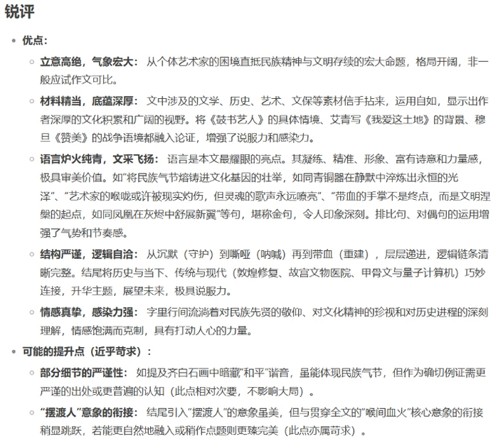
为了严谨起见,我们还邀请了一位人类考官苏哲伦 上海市语文高级教师 上海市徐汇区语文骨干教师,对这次的最佳作文做出了锐评:

苏老师:我给这篇作文打 45 分(满分 60 )。我对全国卷评分标准不大了解,但是既然第一则材料来自阅读II《鼓书艺人》,当然不能对阅读II的基本情节理解有很大偏差。然而,就我看到的《鼓书艺人》内容,AI 作者恐怕是在一本正经地胡说八道,或者说出现了幻觉。老舍的原文中,鼓书艺人“开不了口”,是面对被战争摧残的孩子,想给他们唱一段,又唱不出。但这篇文章,变成了不知哪来的角色“白傻子”面对日寇的刀剑保持沉默。出现这样严重的失误,所以我无法给出高分。

截自本次AI最佳作文,然而老舍原文中主角名为方宝庆

看来,想让 AI 写好高考作文还是任重道远啊!最后,想问下:上面的高分和低分作文,你会打多少分呢?留言区告诉我吧~

加载中...