新浪财经

民营肿瘤医疗集团「佰泽医疗」,递交IPO招股书,拟赴香港上市

瑞恩资本RyanbenCapital

关注

2025年6月6日,来自北京丰台区的佰泽医疗集团有限公司 Bayzed Health Group Inc(以下简称"佰泽医疗") 在港交所披露聆讯后的招股书,或很快在香港主板挂牌上市。其于2024年4月26日、2024年12月13日先后两次递表。

佰泽医疗聆讯后招股书链接:

https://www1.hkexnews.hk/app/sehk/2024/106973/documents/sehk25060601691_c.pdf

主要业务

佰泽医疗,作为中国主要从事投资及提供医疗相关服务的肿瘤医疗集团,通过6家民营营利性医院的直接股权所有权、2家民营非营利性医院的管理权,在北京、天津、山西省、安徽省、河南省运营和管理八家医院,专注于提供肿瘤全周期医疗服务,包括但不限于包括但不限于早癌筛查、肿瘤诊断、肿瘤治疗及肿瘤康复。

根据弗若斯特沙利文的资料

  • 于2023年,按自有医院的肿瘤服务收入计,佰泽医疗在中国所有民营肿瘤医疗集团中排名第四,相应的市场占有率为0.6%;

  • 按截至2023年12月31日的早癌筛查中心数目计,佰泽医疗在中国所有民营肿瘤医疗集团中排名第一,于2023年按癌症筛查收入计,佰泽医疗排名第三;于2023年年底,除太原市万柏林区和平小区卫生服务中心外,公司体系内的所有医院均已设立早癌筛查中心;

  • 于2023年,按胃肠镜检查病例数计,佰泽医疗在中国所有民营肿瘤医疗集团中排名第一,公司体系内的医院的胃肠镜检查病例总数超过3万例。

佰泽医疗,于2018年6月收购北京京西肿瘤医院,该医院为公司第一家主要运营医院,公司藉助其所依托的北京大学肿瘤医院的学科优势,抢占肿瘤全周期医疗服务的差异性竞争优势,并将北京京西肿瘤医院建设成为公司医院体系内的旗舰医院,然后赋能公司位于其他省市的体系内的医院。

截至2024年12月31日,佰泽医疗体系内的八家医院包括:

  • 公司拥有的6家民营营利性医院(提供医疗服务):北京京西肿瘤医院、天津石氏医院、天津南开济兴医院、太原和平医院、合肥佰惠长荣医院、武陟济民医院,注册床位数量合计1288张。

  • 2家民营非营利性医院(就管理及运营服务向其收取管理费)、:黄山首康医院、太原市万柏林区和平小区卫生服务中心。其中黄山首康医院注册窗外数量60张。

截至2024年12月31日,佰泽医疗体系内的医院执业的医师共1,119名,包括190名主任医师、287名副主任医师、353名主治医师、199名住院医师、90名医士。截至同日,佰泽医疗体系内的医院拥有提供包括早癌筛查、肿瘤诊断、肿瘤治疗及肿瘤康复在内的医疗服务的医疗专业人员2,829名,专长包括消化系统肿瘤、泌尿系统肿瘤、肺癌及乳腺癌等瘤种。

佰泽医疗的收入主要来自:

  1. 医院业务:经营公司自有的6家民营营利性医院,提供包括肿瘤全周期医疗服务在内的医疗服务,包括住院服务和门诊服务;

  2. 医院管理业务:管理及运营公司体系内的医院中的2家民营非营利性医院并从中收取管理费,公司分别持有这2家医院的相关举办者权益,根据托管医院与集团之间订立的医院管理协议,公司有权于40年期间内收取根据托管医院收入的固定百分比计算的管理费;

  3. 供应药品、医疗设备及耗材:公司主要向中国安徽省及江苏省销售药品、医疗设备及耗材,还在中国通过政府药品集中采购在线平台销售小部分药品。

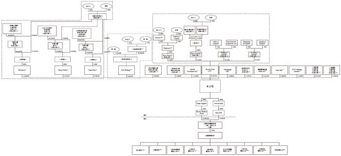
股东架构

招股书显示,佰泽医疗在上市前的股东架构中,

徐旭女士,通过百惠投资基金等其控制的实体,以及朱红兵及崔一帆等通过一系列中间实体,根据一致行动安排,合计持股约70.1245%。

其他投资者包括联想控股(03396.HK)、华信资本、元明医疗基金、迈胜医疗设备、广发信德等。

董事高管

佰泽医疗董事会由8名董事组成,包括:

  • 5名执行董事:

    赵永凯先生(董事长);

    徐旭女士(高级副总裁,控股股东);

    陈昊阳先生(总裁);

    卢继忠先生(副总裁);

    冯宇先生(副总裁兼首席医疗官)

  • 3名独立非执行董事:

    陈学良先生(华升资本董事总经理、卓亚融资董事总经理);

    刘爽女士(德恒律师事务所合伙人);

    郭卫博士(北京大学人民医院骨肿瘤科主任、骨肿瘤研究实验室主任)

除执行董事外,高管包括:

姚乐先生(副总裁兼首席财务官)

姜铮博士(助理总裁)

联席公司秘书:

范坤坤先生(佰泽医疗投资审计及法务部的副总经理(主持工作))

公司业绩

财务数据显示,在过去的2022年、2023年和2024年,佰泽医疗的营业收入分别为人民币8.03亿、10.72亿和11.89亿元,相应的净亏损分别为人民币7551.5万、2440.6万和355.7万元。

中介团队

佰泽医疗是次IPO的的中介团队主要有:

招银国际为其独家保荐人;

毕马威为其审计师;

通商为其公司中国律师;

周俊轩(通商联营)为其公司香港律师;

竞天公诚为其券商中国律师;

美迈斯为其券商香港及美国律师;

财通国际为其合规顾问;

弗若斯特沙利文为其行业顾问。

版权声明:所有瑞恩资本Ryanben Capital的原创文章,转载须联系授权,并在文首/文末注明来源、作者、微信ID,否则瑞恩将向其追究法律责任。部分文章推送时未能与原作者或公众号平台取得联系。若涉及版权问题,敬请原作者联系我们。

更多香港IPO上市资讯:www.ryanbencapital.com

加载中...