新浪财经

这个周末南京江北看张艺兴,票根千万别丢!

紫牛新闻

关注

转自:扬子晚报

扬子晚报网6月5日讯(通讯员 江小北 记者 刘丽媛)6月7日—6月8日,《受到召唤·敦煌》音乐话剧将在南京江北新区青奥体育公园上演,张艺兴将化身文化行者,跨越1935年巴黎画室与2035年敦煌大漠,以“一生一事”的孤勇书写两代守护者的青春史诗。江北新区特别提示,观演票根千万别扔!

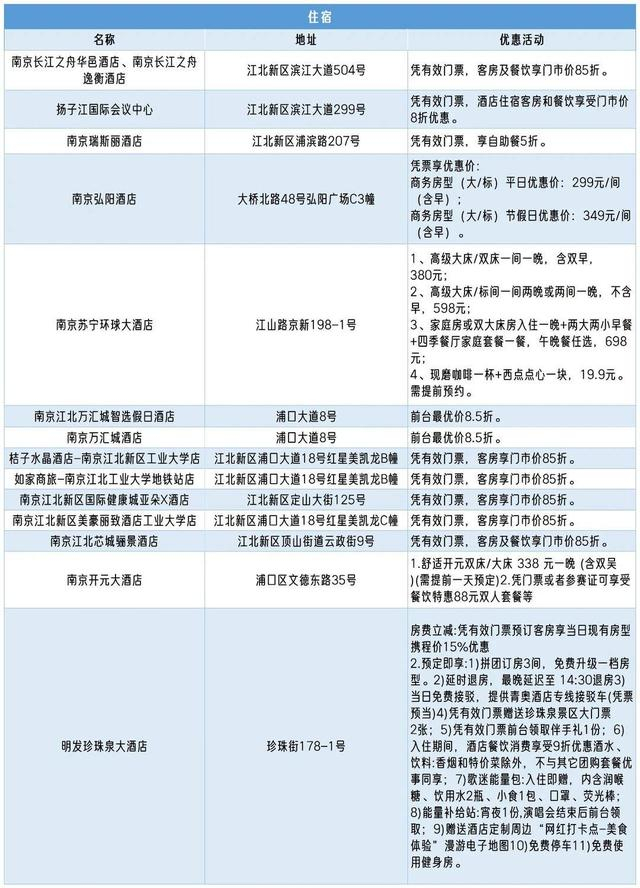
即日起至年底,凡购买江北新区内举办的大型演出和重大体育赛事门票的观众,凭观演(观赛)票据即可享受江北新区和浦口区内景区景点、住宿餐饮、商场购物等三重优惠活动。

近年来,新区举办了多项国际赛事和文化活动,如英雄联盟LPL夏季赛总决赛、女子重剑世界杯等,这些高水平的赛事不仅提升了新区的国际知名度,也为新区注入了无限的活力。而梦之蓝青奥体育公园,更是成了文化活动的聚集地,刀郎、张学友等巨星的演唱会在这里回荡,让新区的夜晚更加璀璨。

现在,文体活动的“含金量”还在不断上升!南京市文旅局与市商务局、市体育局等多个部门共同发起了“跟着演出(赛事)游南京 乐享‘1+3’优惠活动”,“1”指的是5000人以上大型演出或大型体育赛事。之后,还会逐步将大型展会纳入其中。“3”指的是观众可以凭门票享受游览景区景点、住宿餐饮、商场购物三重优惠。即观众在宁享受音乐(赛事)盛宴的同时,能以更优惠的价格“赏金陵美景,品金陵美食,享金陵美宿,购金陵好物”。

新区也推出了一系列“票根优惠”活动。在观演(观赛)当日及前、后一周内,凭相关票据(含电子票据)前往参与优惠活动的指定场景均可享受优惠。以6月7日—8日音乐话剧《受到召唤·敦煌》为例,在5月30日起至6月15日期间,均可享受优惠活动。涵盖吃、住、游、购等各个方面,具体优惠内容、时间范围,以商户为准。

加载中...