绿色债券环境效益信息披露情况分析报告(2025年一季度)
政策动态
(一)国务院印发《关于做好金融“五篇大文章”的指导意见》
2025年3月5日,《指导意见》发布,提出引导金融机构将绿色低碳转型因素纳入资产组合管理考量,推动金融机构逐步开展碳核算和可持续信息披露,分步分类探索建立覆盖不同类型金融机构的环境信息披露制度,以及健全碳核算和环境信息披露制度等要求,有助于推动企业主体完善碳排放等环境信息核算和披露,提升金融机构获取的环境信息数据质量,助力金融机构强化环境风险识别与管理、完善投资决策体系、优化绿色资产配置。
(二)国家金融监督管理总局、中国人民银行印发《银行业保险业绿色金融高质量发展实施方案》
2025年2月27日,《实施方案》印发,从加强重点领域金融支持、完善绿色金融服务体系、推进资产组合和自身运营低碳转型、增强金融风险防控能力、深化绿色金融机制建设等5方面提出20项重点工作任务,包括:有序开展碳核算工作,推动银行保险机构探索开展重点行业企业及投资组合碳核算,提升绿色金融环境效益数据的规范性和准确性;强化全流程风险管理,要求银行保险机构探索逐步将企业环评、碳表现、碳定价、信息披露情况等纳入管理流程,对资金使用用途、项目环境效益等定期开展监测评估;强化信息披露,要求银行保险机构逐步建立完善信息披露机制,借鉴国际惯例、准则或良好实践,持续提升信息披露水平。《实施方案》进一步强化了银行保险机构开展环境信息披露的工作要求,有助于完善银行保险机构风险管理水平,助力投资者、监管机构和社会公众更好了解银行保险机构的绿色金融业务开展和风险管理情况,推动资金支持绿色表现更优的机构和项目,提升绿色金融发展质效。
(三)中国证监会发布《关于资本市场做好金融“五篇大文章”的实施意见》
2025年2月7日,《实施意见》发布,提出统一募集资金用途、信息披露和监管要求;鼓励评级机构将环境信息指标纳入债券发行评级方法;落实交易所可持续信息披露规则,持续强化上市公司践行绿色发展的信息披露要求等,有助于引导企业主体重视环境信息披露,帮助投资者更全面评估投资风险和投资价值。
绿色债券发行概况
(一)绿色债券发行整体情况
2025年一季度,我国境内公开发行的绿色债券数量和规模较上一季度下降,较去年同期上升。其中,贴标绿色债券1发行70只、1540.45亿元,数量较上一季度减少20只(环比减少22.22%),较去年同期增加4只(同比增加6.06%);规模较上一季度减少142.65亿元(环比减少8.48%),较去年同期增加714.99亿元(同比增加86.62%)。“投向绿”债券2发行209只、3352.14亿元,数量较上一季度减少36只(环比减少14.69%),较去年同期增加19只(同比增加10%);规模较上一季度减少528.56亿元(环比减少13.62%),较去年同期增加804.05亿元(同比增加31.56%)。
具体到各券种数量,贴标绿色债券中,公司信用债56只、金融债10只、资产证券化债券4只;“投向绿”债券中,公司信用债164只、政府债31只、金融债10只、资产证券化债券4只。
图1:2025年一季度绿债各券种数量分布情况(单位:只)
数据来源:中债-绿色低碳转型债券数据库。
具体到各券种发行规模占比,贴标绿色债券中,金融债占比62.97%、公司信用债占比34.88%、资产证券化债券占比2.15%;“投向绿”债券中,公司信用债占比47.03%、金融债占比28.94%、政府债占比23.05%、资产证券化债券占比0.99%。
图2:2025年一季度绿债各券种发行规模占比情况
(单位:百分比)
数据来源:中债-绿色低碳转型债券数据库。
(二)绿色债券募集资金支持绿色行业情况
对实际披露了环境效益数据的债券进行统计发现,2025年一季度,我国境内公开发行的贴标绿色债券募集资金投向绿色项目的金额为1443.87亿元,主要投向基础设施绿色升级产业、清洁能源产业、节能环保产业;“投向绿”债券募集资金投向绿色项目的金额为2016.76亿元,主要投向基础设施绿色升级产业、清洁能源产业、其他产业。
图3:2025年一季度绿债募投项目规模分布(单位:亿元)
数据来源:中债-绿色低碳转型债券数据库。
绿色债券环境效益信息披露情况
(一)绿色债券环境效益数据统计
由于“投向绿”债券无强制性环境效益信息披露要求,此处仅统计贴标绿色债券的环境效益数据。2025年一季度,我国境内公开发行的贴标绿色债券预计每年可支持减排2008.39万吨二氧化碳、7269.39吨二氧化硫、8186.51吨氮氧化物。具体如表1所示。
表1:绿色债券环境效益数据统计
(2025年一季度境内公开发行的贴标绿色债券)
数据来源:中债-绿色低碳转型债券数据库。
(二)绿色债券环境效益信息披露完整度情况
根据中债-绿色低碳转型债券数据库的数据,本文对绿色债券的环境效益信息披露完整度进行评分3,环境效益信息披露完整度得分(简称完整度得分)满分为120分,由环境效益必填指标披露得分(满分80分)、环境效益选填指标披露得分(满分20分)、募投项目基本信息披露得分(满分20分)构成。
2025年一季度,我国境内公开发行的贴标绿色债券的环境效益信息披露完整度较上一季度进一步提升,完整度得分均值为94.50分,环比增加6.59%。其中,必填指标得分均值为60.70分,选填指标得分均值为14.25分,募投项目得分均值为19.55分。
具体到各绿色行业,贴标绿色债券中,完整度得分均值最高的行业为清洁生产产业(104.68分),其次为清洁能源产业(102.83分),基础设施绿色升级产业、节能环保产业、生态环境产业的完整度得分均值分别为91.16分、76.18分、67.38分。其中,基础设施绿色升级产业完整度得分均值较上一季度提升8.95%,对贴标绿色债券完整度得分均值提升起到明显作用。
图4:2025年一季度贴标绿色债券各绿色行业完整度得分均值
数据来源:中债-绿色低碳转型债券数据库。
具体到各券种,贴标绿色债券中,公司信用债、资产证券化债券、金融债的完整度得分均值分别为95.84分、94.33分、90.55分。其中,公司信用债的完整度得分均值较上一季度提升8.58%,对贴标绿色债券完整度得分均值提升起到明显作用。
图5:2025年一季度贴标绿色债券各券种完整度得分均值
数据来源:中债-绿色低碳转型债券数据库。
环境效益信息披露典型案例
综合考虑各券种环境效益信息披露实践、募集资金投向领域的代表性,共5只债券纳入2025年一季度环境效益信息披露典型案例4,包括公司信用债3只、金融债1只、企业资产支持证券1只,如表2所示。
表2:2025年一季度环境效益信息披露典型案例列表
数据来源:中债-绿色低碳转型债券数据库。
(一)25南电GN001
2025年1月22日,中国南方电网有限责任公司发行25南电GN001,完整度得分为120分,其中必填指标得分为80分,选填指标得分为20分,募投项目得分为20分。债券募集资金投向清洁能源产业,披露碳减排量、节能量等环境效益。
图6:25南电GN001环境效益信息披露示例
数据来源:中债-绿色低碳转型债券数据库。
(二)25青岛水务MTN001(蓝色债券)
2025年2月26日,青岛水务集团有限公司发行25青岛水务MTN001(蓝色债券),完整度得分为120分,其中必填指标得分为80分,选填指标得分为20分,募投项目得分为20分。债券募集资金投向节能环保产业,披露水资源循环利用量、节水量等环境效益。
图7:25青岛水务MTN001(蓝色债券)环境效益信息披露示例
数据来源:中债-绿色低碳转型债券数据库。
(三)25福州地铁GN001(碳中和债)
2025年3月14日,福州地铁集团有限公司发行25福州地铁GN001(碳中和债),完整度得分为113.4分,其中必填指标得分为78.4分,选填指标得分为15分,募投项目得分为20分。债券募集资金投向基础设施绿色升级产业,披露节能量、客运周转量等环境效益。
图8:25福州地铁GN001(碳中和债)环境效益信息披露示例
数据来源:中债-绿色低碳转型债券数据库。
(四)25农业银行绿色债01
2025年2月26日,中国农业银行股份有限公司发行25农业银行绿色债01,完整度得分为110.46分,其中必填指标得分为78分,选填指标得分为12.46分,募投项目得分为20分。该债券募集资金投向清洁能源、基础设施绿色升级产业,披露募投项目整体的碳减排量、节能量等环境效益,及上述两类产业各自的碳减排量、节能量等环境效益。
图9:25农业银行绿色债01环境效益信息披露示例
数据来源:中债-绿色低碳转型债券数据库。
(五)25穗自来水2ABN001优先(绿色科创)
2025年3月14日,广州市自来水有限公司/广东粤财信托有限公司发行25穗自来水2ABN001优先(绿色科创),完整度得分为120分,其中必填指标得分为80分,选填指标得分为20分,募投项目得分为20分。债券募集资金投向基础设施绿色升级产业,披露节水量等环境效益。
图10:25穗自来水2ABN001优先(绿色科创)环境效益信息披露示例
数据来源:中债-绿色低碳转型债券数据库。
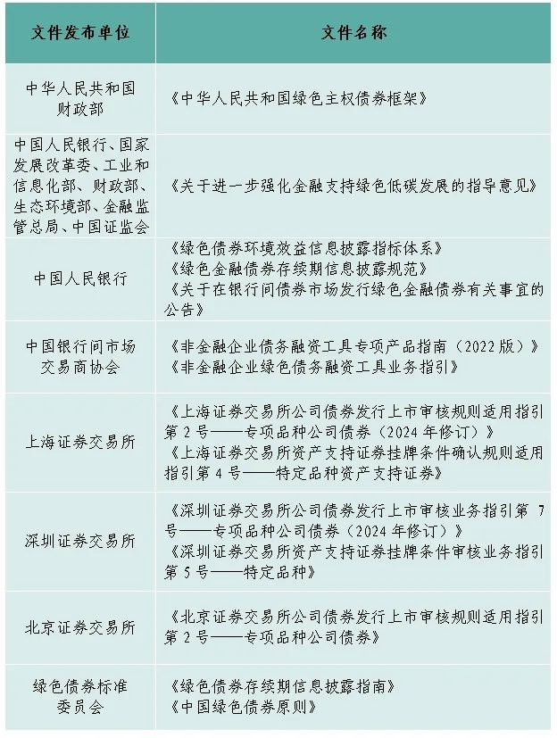
附件
我国绿色债券环境效益披露相关制度及标准文件
注:
1.贴标绿色债券指经官方认可发行的绿色债券,募集资金主要用于绿色产业项目。
2.“投向绿”债券指募集资金投向符合我国《绿色债券支持项目目录》、国际资本市场协会(ICMA)《绿色债券原则》、 气候债券倡议组织(CBI)《气候债券分类方案》这三项标准之一,且投向绿色产业项目的资金规模在募集资金中占比不低于贴标绿色债券规定要求的债券。
3.根据债券参照金融行业标准《绿色债券环境效益信息披露指标体系》(JR/T0322—2024)、绿色债券标准委员会《绿色债券存续期信息披露指南》开展环境效益信息披露的情况评价其环境效益信息披露的完整度。打分结果仅代表信息披露完整度,不代表债券的绿色程度。
4.典型案例展示时,各券种依据截至上一年末各债券品种的发行总量由高至低排序展示,同一券种按照完整度得分由高至低排序展示;募投项目代表性领域指该债券投向的、披露完整度最高的行业领域。如欲查看环境效益信息披露详情,请访问中债-绿色低碳转型债券门户网站https://www.chinabond.com.cn/greenbond/#/home或数据库https://lzpl.chinabond.com.cn/#/main。
(转自中国债券信息网 作者:中央结算公司绿色金融创新中心)