新浪财经

市场规模持续增长 合作方式不断丰富 中国东盟共绘医药合作新篇

滚动播报 2025.06.05 09:43

东盟作为全球化和区域经济一体化程度较高的地区之一,经济基础较好,人口优势明显,产业配套较完善,对外交往积极,已成为跨国药企开展国际业务的重要目标市场之一。近些年,我国医药企业积极布局东盟市场,并取得不错的成绩,该地区逐渐成为我国医药企业“出海”首站。

随着国际经贸形势日趋复杂严峻,东盟医药市场的重要性不断凸显,如何进一步促进我国与东盟在医药领域的交流合作,共探发展新机遇,在当下具有重要意义。

市场潜力凸显

企业加码布局

根据Fitch Ratings公开数据,东盟医药市场规模已由2019年的约301亿美元增至2024年的约524亿美元,预计2025年突破600亿美元大关,增至637亿美元(详见图1)。根据Statista统计数据,2024年东盟处方药市场规模约为13.42亿美元,预计2029年将增至16.05亿美元,年复合增长率3.64%。

近年来,东盟国家高度重视本国医药产业发展。印度尼西亚在2015—2035年国家工业发展总体规划中,将制药行业列为提升国家工业实力的“优先”领域。马来西亚于2018年发布《马来西亚传统与辅助医药发展蓝图2018—2027(医疗篇)》,为传统医学制定了长期发展规划。越南发布《至2030年越南制药业发展国家战略和2045年展望》,力争到2030年至少完成100种专利药品、疫苗、生物制品和越南未能生产药品的技术转让,到2045年实现国产药基本自给。老挝发布《老挝传统医药发展战略(2021—2030年)》,旨在加强传统医药的传承、保护与发展,积极推动传统医药与现代医药相结合。

与此同时,东盟国家监管协作不断推进。东盟药品监管协作最早可追溯至1979年,通过制定药品生产和质量指南,推动药品监管协调。1997年,东盟药品工作组(PPWG)成立,旨在消除药品的技术贸易壁垒,确保进入东盟市场的药品安全、有效、高质。2005年,东盟建立药品市场警戒系统(PMAS),重点加强对药品上市后的监管和不良反应监测。2009年,东盟达成生产质量管理规范的互认协议;2017年,实施仿制药生物等效性研究报告的互认协议。2022年,东盟通过药品监管政策(APRP),并在2023年进一步采用药品监管框架(APRF),为成员国提供了区域监管协调的法律基础。医疗器械监管协作方面,2015年,东盟发布《东盟医疗器械指令》(AMDD),旨在协调区域内的医疗器械法规。

此外,东盟国家药品监管国际化水平不断提升。新加坡卫生科学局(HSA)在药品监管方面拥有世界卫生组织(WHO)评定的最高成熟度级别,成为东盟药品监管的参考国家。在WHO的监管成熟度评级中,印度尼西亚、泰国和越南的药监部门均达到了成熟度级别。新加坡药监部门已成为国际人用药品注册技术协调会(ICH)成员,印度尼西亚、马来西亚、泰国的药监部门均为ICH观察员。

东盟国家积极推动本国医保发展,为释放当地医药市场需求打下了良好基础。比如,印度尼西亚于2014年实施国家健康保险(BPGS)计划,由统一的社会保障机构负责管理,目前该计划已覆盖该国超过90%的人口。马来西亚实行半公费医疗制度,在公立医疗机构就诊只收取基本挂号费;个人医疗健康保险计划由马来西亚国家保险协会和关爱健康组织联合提供,投保人可获“医疗保险卡”,凭卡可在无须缴付现金的情况下住院。新加坡于2023年提高工作证持有人的最低医疗保险额度至6万新加坡元,并引入共同支付机制;新加坡公民和永久居民可享受公积金保健储蓄计划,用于支付住院和部分门诊费用等。越南把医疗保险制度分为强制医疗保险和自愿医疗保险,公务员和企业员工需购买强制医疗保险,其他人员可根据需要自行购买医疗保险;越南社会保险局负责管理医疗保险基金,参保者在公立医疗机构接受治疗可享受一定比例的费用报销,同时对贫困和弱势群体有额外的医疗援助政策。

东盟医药市场凭借较好的市场潜力,吸引了众多跨国药企在当地开展合作。比如,诺和诺德在新加坡积极布局糖尿病治疗药物;赛诺菲在新加坡、马来西亚等国家设有研发中心和生产基地,研发生产治疗登革热的药物和疫苗等;葛兰素史克在泰国、印度尼西亚等国家建设了生产工厂,主要生产疫苗、抗生素等产品,并在新加坡设立区域研发中心,专注热带传染病药物的研发;默沙东在新加坡设立了区域总部,在印度尼西亚、马来西亚等国家建设了生产工厂,生产治疗心血管疾病、肿瘤等的多种产品;罗氏在新加坡投资建设了研发中心,聚焦肿瘤、免疫等领域的新药研发,并在泰国、越南等国家建立了生产和销售网络;住友制药在新加坡设有办事处,在印度尼西亚设有生产工厂,主要生产神经类药物等。随着东盟国家人口老龄化不断加速,心血管疾病、糖尿病、肿瘤等慢性病治疗药物以及康复和护理设备等产品,将迎来新的市场机遇。

投资持续活跃

合作不断深入

东盟地区与我国毗邻,双边关系稳定,经贸合作活跃。近些年我国和东盟地区国家在医药贸易、技术转移、联合研发、发展援助、监管协调等领域合作取得了不错的成绩,东盟地区已成为我国药企“出海”首站。

根据中国海关数据,我国与东盟的双边医药贸易额由2019年的110.4亿美元增至2024年的167.9亿美元,年均复合增长率约为7.2%(详见图2)。今年一季度,我国与东盟的双边医药贸易额为41.3亿美元,同比增长1.6%,占一季度我国医药外贸总额的8.8%,继续保持增长势头。

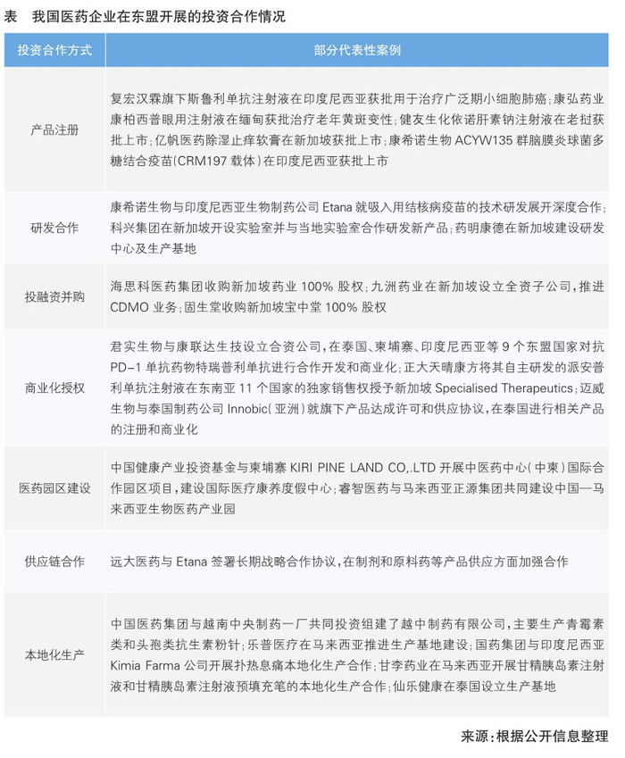
我国医药企业在东盟地区的投资总体呈现出规模不断扩大、领域多元化、方式多样化的特点。

根据普华永道发布的统计报告,2015—2023年,我国医药企业对东盟医药市场的投资交易总额超66.19亿美元;交易数量从2015—2017年的年均3笔增加至2021—2023年的年均9笔,2024年投资额和投资数量预计将继续保持增长。投资领域方面,由传统的贸易往来不断延伸到开展临床试验、建设研发中心、提供数字医疗服务、开发医药园区等合作。此外,我国医药企业已改变过去单纯依靠产品注册的合作方式,联合研发、商业化授权、投融资并购、本地化生产、建立供应链等逐渐成为当前的主流投资方式(详见表)。

近年来,我国与东盟的合作平台不断丰富。中国—东盟博览会、中国—东盟医院合作联盟、中国—东盟跨境医疗合作平台、中国—东盟医疗保健合作中心等,为我国企业与东盟在产业对接、展览展示、医院建设、跨境医疗、医疗保健等领域的合作搭建了新的平台。此外,10+3应急医疗物资储备中心、中国—东盟医药区域集采平台等,对深化医疗产品供应链建设发挥了积极作用。

在医疗援助和人才培养方面,我国与柬埔寨、老挝、缅甸、越南共建呼吸专科合作组织,在基础设施建设、疾病防控、人才培训等领域开展深入合作;先后援建考斯玛中柬友谊医院、老挝玛霍索综合医院大楼和琅勃拉邦医院等,帮助提升当地医疗水平。广西医科大学第一附属医院围绕东盟国家在医学卫生领域的合作需求,制定了针对性的人才培养项目和计划,如卫生行政管理培训、心血管介入微创治疗培训等。防城港国际医学开放试验区常态化举办中国—东盟医学交流与合作培训班,为东盟国家培养医学人才。

此外,我国与东盟在医疗产品监管方面的合作也不断深入。中国—东盟药品合作发展高峰论坛、澜湄国家中药(传统药)监管交流与合作闭门会、中国(广西)—东盟传统药物监管和标准研究培训研讨会等,为双方进行监管交流与合作提供了新的平台。双方互访交流不断,并共同开展传统药(中药)分类等研究项目,为实现传统药标准的协调发展打下了良好基础。

共绘合作新篇

携手应对挑战

面对日益复杂的国际经贸形势,我国与东盟国家应在共建“一带一路”框架下,依托现有合作基础,不断增强在合作机制搭建、医疗产品供应、监管协同交流等方面合作,提升融合发展水平,让医药合作红利更多更好地惠及双方民众,助力中国—东盟命运共同体建设。

医药合作涉及贸易往来、投融资、资金配套、海关物流、检验检疫、人员往来、项目落地等诸多方面,且随着合作广度和深度不断拓展,需要双方在更高层面进行相关政策沟通,协调解决实际问题。建议在现有经贸合作机制下,考虑设立中国—东盟医药工作组,提升医药合作权重,为解决具体问题打下良好基础。

此外,近年来,东盟国家更加重视本国医药产业发展,加强医疗产品供应链建设成为重中之重。双方可继续深挖《区域全面经济伙伴关系协定》(RCEP)政策红利,为开展医疗产品贸易以及医疗服务提质升级创造更多便利。继续做好10+3应急医疗物资储备中心和中国—东盟医药区域集采平台等项目建设,提升医疗产品的供给能力。继续推动原料药、仿制药、创新药、疫苗、医疗器械等产品,通过联合研发、技术转移、本地化生产以及发展援助等方式,落地东盟国家,推进两国医疗产业链深度融合发展。

在推进监管协同发展方面,建议继续通过举办会议、信息共享、人员往来、技术培训、签署协议等方式,推动双方药监部门的沟通和交流,为双方医疗产品的注册和准入创造更多便利。此外,遵循“政府推动、企业参与、社会协同”的合作模式,尝试选取重点国别和重点产品,依托良好的合作基础,以产业合作实际需求为出发点和落脚点,在检测数据互认、联合审计、标准制定、跨境监管信息系统建设等方面迈出更大步伐,为双方监管协同发展迈上新台阶打下良好基础。(作者单位:中国医药保健品进出口商会)

《中国医药报》社版权所有,未经许可不得转载使用。

(责任编辑:刘思慧)

加载中...