新浪财经

重磅!2025年中国及31省市无人驾驶物流车行业政策汇总及解读(全) 进入商业化试点新阶段

前瞻网

关注

转自:前瞻产业研究院

行业主要公司:京东物流(02618.HK);圆通速递(600233);申通快递(002468);顺丰控股(002352)等

本文核心数据:无人驾驶物流车政策汇总;政策解读;发展目标汇总等。

1、政策历程图

国家及地方政府对无人驾驶物流车行业的支持政策经历了从“早期探索与初步支持”到“政策起步与试点”到“试点推广与法规完善”再到“商业化试点与规模化应用”阶段的变化。

2015年以前,无人驾驶物流车处于政策萌芽阶段,智能交通系统和自动驾驶技术基础研究受关注,国家鼓励相关技术研发。2015—2017年,菜鸟、京东等企业开始布局无人配送技术研发,国家出台政策鼓励智能交通系统建设及自动驾驶技术在物流领域的应用。2018—2020年,多地探索自动驾驶车辆测试与试点运营,北京、上海等地设立自动驾驶测试区,交通运输部发布指导意见支持自动驾驶载货运输服务。2021年至今,北京市为无人配送车赋予合法路权,2024年国家层面政策持续支持无人驾驶物流车发展,多部门协同推进智能网联汽车“车路云一体化”应用试点工作,多地政府也出台政策支持其应用。

2、国家层面政策汇总及解读

——国家层面无人驾驶物流车行业政策汇总

自2023年以来,国家能源局、工业和信息化部、国家发展改革委、交通运输部等多部门都陆续印发了支持、规范无人驾驶物流车行业的发展政策,内容涉及无人驾驶物流车在露天煤矿、城市公共汽电车客运、出租汽车客运、道路货运等应用场景的规范及技术发展支撑内容。截至2025年4月,我国无人驾驶物流车行业重点发展政策汇总如下:

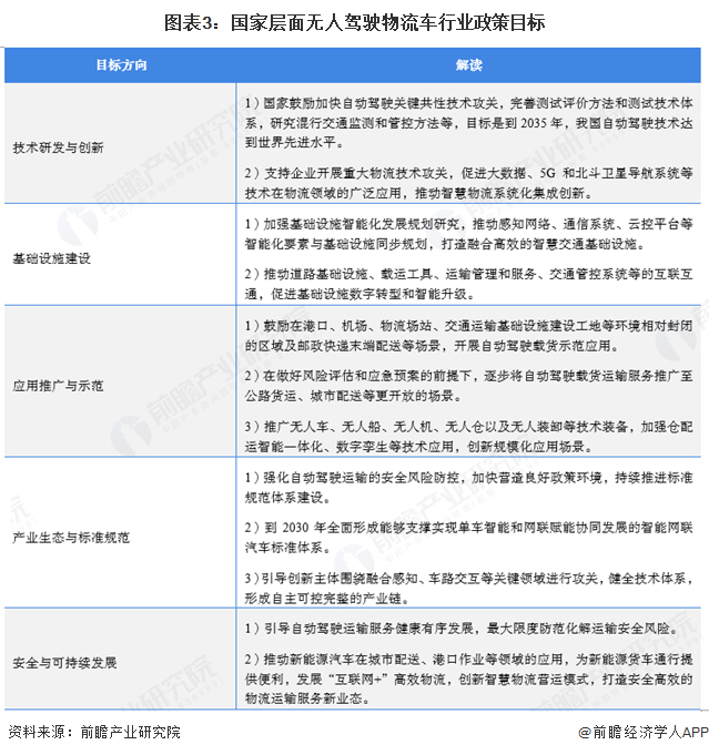
——国家层面无人驾驶物流车行业发展目标解读

为促进无人驾驶物流车行业高质量发展,交通运输部办公厅等部门陆续发布了《自动驾驶汽车运输安全服务指南(试行)》、《交通物流降本提质增效行动计划》等一系列政策,国家层面无人驾驶物流车行业的发展目标主要集中在技术研发、基础设施建设、应用推广、产业生态与标准规范,以及安全与可持续发展等五个方面,旨在推动行业健康、有序、高效发展,提升物流效率与安全性,助力智慧交通和智慧物流建设。

3、各省市层面的政策汇总及解读

——31省市无人驾驶物流车行业政策汇总

地方政府层面,为了响应国家号召,各省市积极印发有关政策通知推动无人驾驶物流车行业的发展。其中,北京市作为无人驾驶物流车行业的前沿城市,通过完善测试管理、设立政策先行区、规范无人配送车运营等措施,逐步支持自动驾驶物流车的商业化应用。地方政府的相关政策为无人驾驶物流车的技术创新、应用推广和商业化运营提供了有力支持,推动行业加速发展。截至2025年4月,各重点省市无人驾驶物流车行业的相关政策汇总如下:

——31省市无人驾驶物流车行业发展目标解读

从各省市无人驾驶物流车行业发展目标来看,虽然各省市的政策对无人驾驶物流车发展的侧重点略有不同,但是基本上是围绕着扩大试点范围、拓展应用场景以及推动无人技术在物流领域的创新应用等层面展开发展规划。

更多本行业研究分析详见前瞻产业研究院《中国无人驾驶汽车(自动驾驶汽车)行业发展前景预测与投资战略规划分析报告》

同时前瞻产业研究院还提供产业新赛道研究、投资可行性研究、产业规划、园区规划、产业招商、产业图谱、产业大数据、智慧招商系统、行业地位证明、IPO咨询/募投可研、专精特新小巨人申报、十五五规划等解决方案。如需转载引用本篇文章内容,请注明资料来源(前瞻产业研究院)。

更多深度行业分析尽在【前瞻经济学人APP】,还可以与500+经济学家/资深行业研究员交流互动。更多企业数据、企业资讯、企业发展情况尽在【企查猫APP】,性价比最高功能最全的企业查询平台。

加载中...