新浪财经

衡水老白干:业绩断崖,高管变动,能否打破这条“魔咒”?

酒业内参

关注

新酒食

在酒厂业绩比较差的时候,市场上总会有一种解读,这其实来自于人们对衡水老白干的调侃——做事“老白干”!意思是指,酒厂的人在干活的时候使劲儿往前拱,但最后却并未得到满意的成果。

这里的,不是干杯的,而是干活的!读音不同,意思已经差之千里。这样的调侃,对衡水老白干来说就像是一条魔咒,有一种被人捏着脖子捋毛的感觉,既尴尬又不舒服。

虽然2024年衡水老白干的业绩增速较前几年出现了断崖式下跌,但公司的几位高管却不想再白干了,他们选择了套现股票,将现金攥在手里,落袋为安。

去年业绩增速下滑,未达成既定目标

在竞争激烈的白酒市场中,衡水老白干一直是备受关注的区域酒企代表。然而,回顾2024年,衡水老白干的业绩表现却不尽如人意,不仅未能完成既定的业绩目标,营收增速更是出现了令人咋舌的断崖式下跌,这背后究竟隐藏着怎样的原因?又反映出白酒行业怎样的发展态势呢?

根据衡水老白干发布的2024年年报显示,公司在2024年实现营业收入53.58亿元,同比增长仅1.91% 。这一增速相较于2021 - 2023年的11.93%15.54%12.98%,可谓是大幅跳水,其业绩增速断崖式下跌的情形亦是一目了然。

不仅如此,年初衡水老白干制定的营收目标为57.8亿元,实际仅完成53.58亿元,这就意味着,管理层未能完成年度业绩指标——曾经被寄予厚望的增长态势戛然而止,这样的业绩表现无疑让投资者和市场感到失望。

与之形成对比的是,在过去的几年中,衡水老白干虽然也面临着各种挑战,但营收一直保持着较为稳定的增长,至少在2023年之前,营收增长连续三年保持着两位数增长——这种高增长,在2024年却迎来了转折点。

省内竞争,需要直面两大地产酒的冲击

在河北省内市场,衡水老白干原本占据着重要地位,是当之无愧、地位稳固的河北地产白酒一哥。但近年来,来自丛台酒和山庄老酒等竞争对手的冲击愈发强烈,为衡水老白干带来了巨大的市场压力。#丛台酒#山庄老酒

丛台酒近年来发展迅猛,从2020年到2023年,业绩实现了连续高增长,销售体量从10亿左右迅速提升至30亿以上。凭借着精准的市场定位和有效的营销策略,丛台酒不断蚕食着省内的市场份额,其近年推出的高端活分子系列,对衡水老白干的中高端产品直接带来了压迫式竞争。

山庄老酒2024年同样表现不俗,业绩同比增长47%左右,完成销售额约30亿元,成为河北省内增速最快的地产酒企之一。山庄老酒以河北为根据地,采取南北并进策略,在承德大本营和省会石家庄市场形成绝对优势。山庄老酒通过密集的渠道网络和政商务消费场景绑定(如婚宴、旅游推广),使得自身产品在石家庄市场对衡水老白干造成了直接冲击。

省会石家庄一直是衡水老白干的优势区域市场,丛台酒和山庄老酒这两大竞争对手的夹击下,衡水老白干在省内市场的增长正变得举步维艰。

2024年,衡水老白干在河北地区实现营收31.18亿元,同比增长仅2.61%,增长乏力的态势明显——曾经的河北酒王,如今在省内市场也感受到了前所未有的压力。

衡水老白干,高端化增长受限

衡水老白干将100元以上产品视为高档产品,一直以来,高端化都是其努力的方向。然而,从实际数据来看,衡水老白干的高端化进程,还是受到了诸多限制。

2024年,衡水老白干100元以上产品的销售收入为27.04亿元,同比增长5.29%;而100元以下中低端产品的销售收入为26.22亿元,同比增长7.09%——两相比较,中低端产品的收入增幅反而更为明显

从毛利率来看,2024100元以上产品毛利率虽达80.75%,但同比下滑0.06个百分点;100元以下产品毛利率为51.11%,同比增长0.94个百分点。这表明,中低端产品的快速增长不仅拉低了整体毛利率,也在一定程度上反映出衡水老白干在高端市场的品牌溢价能力不足。

长期以来,衡水老白干的品牌形象在消费者心中存在一定的低端化认知,这使得其在高端市场的拓展面临较大困难。尽管公司推出了如1915衡水老白干酒等高端产品,但市场认可度的提升并非一蹴而就,高端化之路依旧漫长。

全国化战略,进展乏力

衡水老白干试图通过多品牌战略实现全国化布局,2018年收购丰联酒业,获得了承德乾隆醉系列酒、文王贡系列酒、武陵系列酒、孔府家系列酒等品牌,借助收购过来的几家酒厂,衡水老白干将业务版图扩展到了山东、安徽、湖南等市场。#武陵酒

然而,这些品牌各自为营,独立性强,缺乏协同效应。虽然在局部市场取得了一定成绩,如武陵酒在湖南市场表现亮眼,2024年湖南地区收入10.99亿元,同比增长12.3% ,但从全国整体视角来看,这些品牌一直难以形成合力,并以此来共同提升衡水老白干整体品牌的全国影响力。

除了品牌协同问题,在全国其他市场,衡水老白干还面临着全国性名酒的激烈竞争。泸州老窖、贵州茅台等品牌凭借强大的品牌影响力和渠道布局,早已在各地市场深耕多年,衡水老白干想要通过全国化来从这些品牌手中分得一杯羹,其实并非易事。如在一些地区,衡水老白干的市场份额较小,品牌知名度也有限,推广难度难免很大。#泸州老窖#贵州茅台

管理层减持的负面影响

对上市公司来说,公司高管减持股票,通常被视为管理层对公司缺乏信心的表现,而管理层敢于大幅增持自家股票的上市公司,其发展前景更被看好。

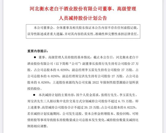
2024年春节后,衡水老白干副董事长张煜行,副总经理李玉雷、郑宝洪三位高管减持了持有的公司股票,减持原因为个人资金需求,合计减持不超过20.25万股

据悉,白酒行业高管和股东的减持行为并不常见,这也是最近几年衡水老白干首次有高管宣布减持,一度引发股民对公司未来业绩预期的担忧。

此外,生于19654的刘彦龙,20155月至今任河北衡水老白干酿酒(集团)有限公司党委书记、董事长,20131120日至今任河北衡水老白干酒业股份有限公司董事长。担任衡水老白干掌门至今,论年龄,行将退休。

从近期公司高管职务变动情况看,王占刚正在做接班准备。信息显示,出生于19728的王占刚,20131120日至今任河北衡水老白干酒业股份有限公司副董事长、总经理,同时兼任衡水老白干营销有限公司董事长——20255,王占刚已成为河北衡水老白干酿酒(集团)有限公司法定代表人、董事长、总经理。

管理层的变动和减持行为,可能会在一定时期内对衡水老白干的战略决策、团队稳定性以及市场信心产生一定的负面影响,进而影响公司的业绩表现。

未来,王占刚能否带领衡水老白干走出当前困境,实现业绩复苏和增长,抹去消费者对其老是白干活调侃的尴尬?我们拭目以待。

独立视角,敏锐洞悉,关注微信公众号:新酒食。(图片源于网络,侵删)

加载中...