新浪财经

不存在“车圈恒大”、唱衰新能源汽车不可取!李云飞“五连问”详解比亚迪负债

搜狐财经

关注

出品 | 搜狐财经

作者 | 王泽红

魏建军“车圈恒大论”的持续发酵,彻底激怒了比亚迪高管。

“最近好多朋友给我说,看到大量的文章、评论还有视频,都暗指我们是‘汽车圈恒大’!说实话,我很困惑,感觉又好气又好笑!”

5月30日,比亚迪品牌与公关处总经理李云飞发微博如此说道,他认为这一切源于长城汽车董事长魏建军的惊人言论。

近期,魏建军在一档访谈节目中公开预警:“汽车产业里的恒大已经存在,只不过没爆而已”,指出部分车企存在“高杠杆扩张+财务造假”风险,呼吁对国内各大主机厂商进行审计,并声称长城汽车可出资支付审计费用。

他的这番预警,引发行业对车企高负债、财务风险的广泛讨论。

除此之外,他的其他言论也引起极大关注,包括“什么样的工业产品降十万还得到质量保证?”、“它要是鬼灯,我一定要把它吹灭了”等。

魏建军虽未具体点名,但不少业内人士认为他矛头直至比亚迪。

李云飞“五连问”,详解比亚迪负债

5月25日,比亚迪品牌与公关处总经理李云飞连发三条微博:“狗可以咬人!但人不能咬狗!”、“鬼吹灯!”、“开门见山、中西融合、鱼米之乡”。

双方这一轮未点名的隔空互怼,一石激起千层浪,业内外纷纷猜测谁是“汽车圈恒大”,比亚迪由此进入争论旋涡,这也是时隔五天后,李云飞在微博怒发“五连问”的根源所在。

李云飞“五连问”截图

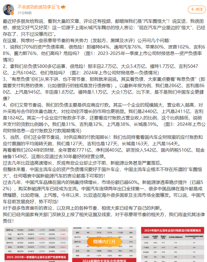
李云飞认为有一些势力(发起方、黑媒及水评)在恶意带节奏,并将比亚迪70%的资产负债率、5800多亿的总负债、供应商应付款以及付款周期等,与其他车企进行了对比,由此得出一个结论:

比亚迪的负债不危险,应付账款占营业收入不高,对供应商的付款周期长也不是最长,并强调了比亚迪2024年迎来过去30年最强业绩。

“中国主流车企根本不存在所谓的‘车圈恒大’,任何唱衰中国新能源汽车的言论都是不可取的!” 李云飞总结道。

新能源车企,负债普遍高企

汽车行业与房地产行业,有一个相似点,均是重资产行业,所以负债率也往往高企,尤其是近两年部分造车新势力出现流动性困局,使得外界对车企的财务安全性也颇为关注。

据搜狐财经不完全统计,国内自主品牌车企中,2024年资产负债率超过70%的至少有6家。其中,蔚来87.45%、赛力斯87.38%、北汽蓝谷75.33%、江淮汽车74.68%、比亚迪74.64%和零跑汽车73.25%,负债率高企的企业主要集中于新能源汽车领域。

但一个变化也正在发生,自主品牌车企的负债率普遍在降低,赛力斯资产负债率从2024年底的87.38%猛降至今年一季度末的76.83%,比亚迪从74.64%降至70.71%,上汽、长城、长安等企业也均有不同程度的降幅。

也有少数企业负债率走高,小鹏汽车从去年的62.19%升至今年一季度的65.46%,吉利汽车从59.71%升至65.83%。

尽管高负债率在汽车行业较为普遍,但这并不一定意味着企业面临财务风险,还要通过盈利能力和现金流管理能力,观察其能否应对高负债带来的财务压力。

企业的规模越大,往往负债总额也越高,营收、利润和现金流规模也是如此。所以,判断一家企业的财务安全性,不能单纯看负债规模,有多个核心指标可以观察,其中较为常用且直观的方法之一,就是在手资金对短期负债的覆盖程度,即现金短债比,用于衡量一家企业的短期偿债能力。

一般而言,现金短债比例大于1较为合适,这意味着企业流动负债的偿还有可靠保证。现金短债比指数越大,经营活动产生的净现金流越多,对企业按时偿还到期债务的保障就越好。以此来看,比亚迪并无偿债风险。

短期负债3000亿,应付账款占80%

如果想要更精准的判断,可以将负债范围缩窄至有息负债,聚焦于比亚迪:

截至2024年底,其一年内到期的短期借款121亿元、应付票据23.84亿元、应付账款2404亿元、合同负债437亿元,合计超2900亿元。如果将一年到期非流动负债102亿元也囊括在内,即一年内到期的长期借款、应付债券和租赁负债,比亚迪短期债务超3000亿元。

而截至2024年底,比亚迪的现金储备(包括但不限于货币资金、交易性金融资产)为1549亿元。如果刨除2404亿应付款,比亚迪的现金足可覆盖短期负债。

正如李云飞所说,比亚迪的有息负债主要来自于应付款,截至2024年底高达2416亿元。

对此,他的解释是:“一个企业的规模越大、营业收入越高,对外采购与合作的体量也越大。” 据了解,比亚迪有超 1.3 万供应商,付款平均周期为127天。

“其实一个企业应付账款多不多,还要看应付账款占营收的比例,这个比例越低,说明未支付的货款比例越小。我们是31%、吉利是32%、上汽是38%、长城是39%。” 李云飞详细说道。言外之意,他认为比亚迪的未支付货款比例较小。

由此,他给出的结论是:中国主流车企根本不存在所谓的“车圈恒大”。

“我们已经向国家有关部门反映及上报了相关证据及线索,对于恶意带节奏的相关方,我们将追究其法律责任!” 李云飞最后说道。

加载中...