新浪财经

华发股份李光宁再被委以重任,珠海科技集团挑大梁!

每日经济新闻

关注

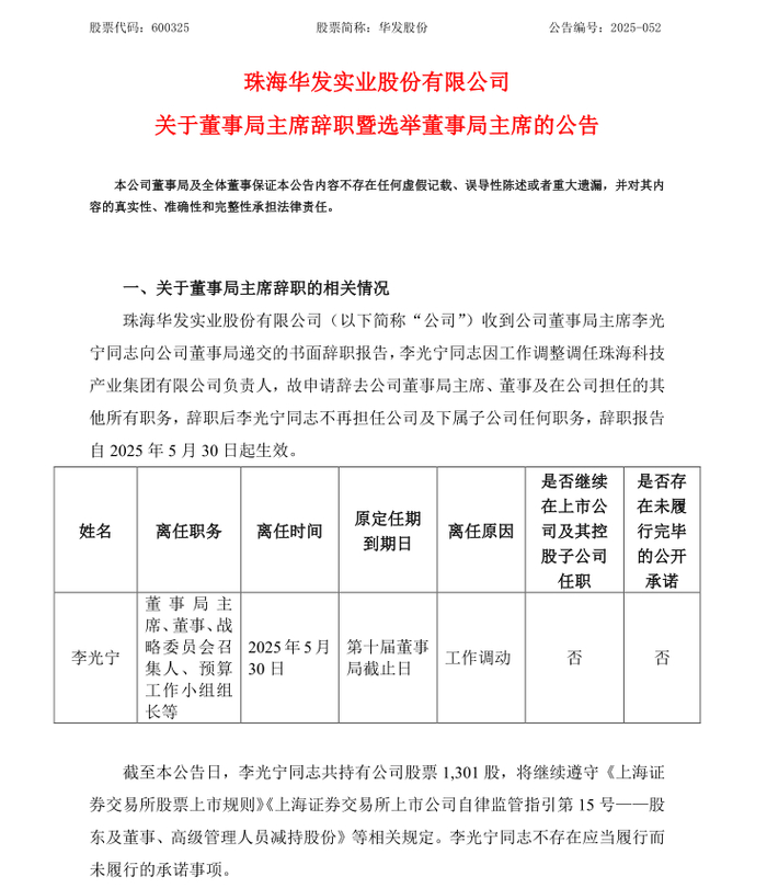
2024年5月30日晚,珠海华发实业股份有限公司(华发股份,600325.SH)发布公告称,公司董事局主席李光宁因工作调整调任珠海科技产业集团有限公司负责人,申请辞去公司董事局主席、董事及在公司担任的其他所有职务,辞职后李光宁不再担任公司及下属子公司任何职务,辞职报告自2025年5月30日起生效。同时,华发股份于当日召开的第十届董事局第五十六次会议审议通过了《关于选举公司董事局主席的议案》,选举董事局副主席郭凌勇为董事局主席,任期与本届董事局任期一致。

而公告中涉及的珠海科技产业集团,正是珠海市近期新一轮国企国资改革重组的重要成果,肩负着珠海推进产业招引、构建新质生产力核心平台的使命。李光宁在将华发股份带到全国前十之后功成身退,再挑大梁调任珠海科技产业集团,将再发挥其开拓创新的掌舵优势,助力珠海打造经济发展新引擎。

从珠海华发到中国华发 逆势挺进全国十强

李光宁自1998年加入华发股份,历任公司董事局秘书、董事、董事局副主席、总裁等职务,2014年起担任公司董事局主席。在李光宁的主导下,华发股份于2004年成功于上交所上市,实现珠海首家房地产企业上市突破,并自2012年起开启“立足珠海、面向全国”的发展战略,业务版图从珠海、中山等少数几个城市拓展到北上广深和成都、杭州、西安、南京等全国一二线核心城市,形成了珠海大区、华东大区、华南大区及北方区域的“3+1”全国性战略布局,打造了精品住宅为主业,商业运营、物业管理和上下游产业链同步发展的“一核心三支撑”业务格局。数据统计,华发股份销售额自2020年起已连续5年突破千亿,2024年销售业绩排名跻身全国前十,在行业深度调整过程中展现出强大的发展韧劲与后劲,实现了从珠海华发到中国华发的跨越式发展。

房地产的核心是人居发展,李光宁坚持传承发扬华发四十余载的深厚积淀和卓越追求,以“品质中国匠心筑家”为产品理念,推动从“华发优+产品体系”1.0到6.0版本持续迭代升级。随着房地产行业迈向高质量发展新阶段,李光宁积极推动“科技+”战略,全面部署产品力提升工作,以科技赋能好房子建造,创新发布“华发科技+好房子产品体系技术标准”,全力推动“好房子”落地,取得了良好的市场反响和社会效益,为中国房地产行业高质量发展新模式提供了珠海范本,为城市人居品质提升注入新动能。

面对房地产行业调整和变革,李光宁以精细化管理提升为抓手,系统构建并持续完善华发现代化企业治理体系,提升抗风险能力。而从2006年顺利完成股权分置改革并成为首批完成可转债再融资的房企,到构建包括向特定对象发行股票、发行公司债券、CMBS在内的多元化融资体系,李光宁奠定了华发股份资本运作的基石,为公司穿越行业周期打下了坚实基础。

而在践行社会责任方面,李光宁更是以高度的政治责任感和使命感,带领华发股份在乡村振兴、帮扶济困、“百千万工程”、社会公益等方面彰显责任担当,积极响应国家“碳达峰、碳中和”目标,推动华发绿色低碳转型发展,成功入选“中国ESG上市公司先锋100(2024)”,为房地产业五家上榜企业之一。

华发股份公告表示,李光宁同志在公司任职期间恪尽职守、勤勉敬业,为公司战略布局、资本运作、内部管控、多元协同等方面做出了重要贡献,为公司实现高质量可持续发展奠定了坚实基础。公司及董事局对李光宁同志的卓越贡献表示衷心感谢。

珠海科技集团新起航 培育新质生产力

李光宁新任职的珠海科技产业集团有限公司(简称“珠海科技集团”),作为珠海新一轮国企国资改革重组的重要成果,于5月28日正式揭牌亮相。作为整合了华发、格力两大龙头国企优势资源的科创新旗舰,珠海科技集团不仅承载着打造珠海科技产业发展核心平台的时代使命,更成为我国地方国资布局新质生产力的创新样本。

数据显示,依托旗下华发科技产业、华金资本、珠海科创投、格力金投、横琴创投等多元化投资平台,目前珠海科技集团已累计投资约2000家科创企业,其中上市或过会企业近200家,构筑起强大的科创投资网络。在其投资图谱上,既有智谱华章、智元机器人等前沿领域开拓者,也有壁仞科技、跃昉科技等“卡脖子”技术攻坚者,更包括高景太阳能、珠海冠宇等产业链链主企业。这些分布在全国的科创新星,也将成为集团未来布局新质生产力产业的关键触角。

珠海科技产业转型重任在肩,李光宁亦胸有成竹。在李光宁的规划下,在“硬科技”领域,珠海科技集团将构建起“天使/VC+PE+母基金”的全周期多元化投资体系,系统布局人工智能、机器人、半导体、生物医药、新能源等新兴产业与未来赛道,推动“产业、科技、场景”三新深度融合,以资本纽带串联产业要素,全面提升战略参控股实体企业发展质量,实现‘产业升级’与‘资本增值’双向奔赴。

“我们的目标是成为科技引领、国内一流的产业投资控股集团。”珠海科技集团总经理李光宁表示,未来,珠海科技集团将筑牢“科技投资+产业运营+园区支撑”三位一体发展模式,打造珠海“高质量发展人才的黄埔军校、新质生产力的产业摇篮、娴熟资本运作的专业平台”。

(本文不构成任何投资建议,信息披露内容以公司公告为准。投资者据此操作,风险自担。)

加载中...