新浪财经

2025年中国体外培育牛黄行业市场深度分析及投资战略咨询报告

市场资讯 2025.05.30 14:33

(转自:华经产业研究院)

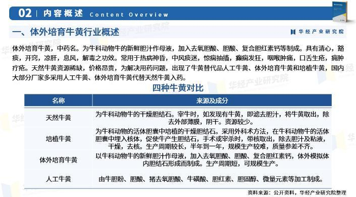
体外培育牛黄,中药名。为牛科动物牛的新鲜胆汁作母液,加入去氧胆酸、胆酸、复合胆红素钙等制成。具有清心,豁痰,开窍,凉肝,息风,解毒之功效。常用于热病神昏,中风痰迷,惊痫抽搐,癫痫发狂,咽喉肿痛,口舌生疮,痈肿疔疮。天然牛黄资源稀缺,价格昂贵,为解决用药问题,出现了牛黄替代品人工牛黄、体外培育牛黄和培植牛黄,国内大部分厂家多采用人工牛黄、体外培育牛黄代替天然牛黄入药。

体外培育牛黄作为我国中药现代化的重大创新成果,国家政府先后出台了一系列政策,推动及规范行业发展。随着相关政策陆续出台,预计人工替代药材商业化进程加速。2024年10月21日,国家药监局、国家中医药局发布《关于支持珍稀濒危中药材替代品研制有关事项的公告》,加强珍稀濒危野生药用动植物资源保护,支持珍稀濒危中药材野生抚育、人工繁育和替代品研制。该公告提出,重点支持穿山甲、羚羊角、牛黄、熊胆粉、冬虫夏草等珍稀濒危中药材用于中药生产的替代品的研制。

体外培育牛黄的应用范围广泛,其药理作用与传统牛黄相似,具有清热解毒、消肿止痛等功效。在临床应用中,体外培育牛黄可以有效替代传统牛黄,满足市场需求,同时降低了药物成本,提高了患者用药的便利性和安全性。近年来我国体外培育牛黄市场规模迅速增长,由2017年的1.67亿元增长至2024年的12.42亿元,期间复合年增长率达到33.2%。随着珍稀濒危中药材替代品有望逐步迎来产业化进程,未来市场空间较为广阔。

随着人口老龄化加剧,以及居民健康意识的提高,名贵中成药如安宫牛黄丸、片仔癀等市场需求持续增加,而天然牛黄资源稀缺,价格不断走高。体外培育牛黄作为天然牛黄的最佳替代品,药效好、价格低且生产周期短,被国家食药监局认证为能完全替代天然牛黄应用的中成药品种。近年来体外培育牛黄的市场需求持续增长,据统计,2024年我国体外培育牛黄行业产量约为4.71吨,需求量约为4.58吨。

华经产业研究院研究团队使用桌面研究与定量调查、定性分析相结合的方式,全面客观的剖析体外培育牛黄行业发展的总体市场容量、产业链、经营特性、盈利能力和商业模式等。科学使用SCP模型、SWOT、PEST、回归分析、SPACE矩阵等研究模型与方法综合分析体外培育牛黄行业市场环境、产业政策、竞争格局、技术革新、市场风险、行业壁垒、机遇以及挑战等相关因素。根据体外培育牛黄行业的发展轨迹及实践经验,精心研究编制《2025-2031年中国体外培育牛黄行业市场发展监测及投资战略规划报告》,为企业、科研、投资机构等单位投资决策、战略规划、产业研究提供重要参考。

2025-2031年中国体外培育牛黄行业市场发展监测及投资战略规划报告》对体外培育牛黄行业发展环境、市场运行现状进行了具体分析,还重点分析了行业竞争格局、重点企业的经营现状,结合体外培育牛黄行业的发展轨迹和实践经验,对未来几年行业的发展趋向进行了专业的预判。是企业、科研、投资机构等单位了解行业最新发展动态及竞争格局,把握行业未来发展方向、提高企业经营效率、做出正确经营决策不可或缺的重要工具。

本报告数据来源主要是一手资料和二手资料相结合,本司建立了严格的数据清洗、加工和分析的内控体系,分析师采集信息后,严格按照公司评估方法论和信息规范的要求,并结合自身专业经验,对所获取的信息进行整理、筛选,最终通过综合统计、分析测算获得相关产业研究成果。

报告目录:

第一章 体外培育牛黄行业概述

第一节 行业相关界定

一、体外培育牛黄的定义

二、行业发展历程

第二节 体外培育牛黄产品细分及特性

一、产品分类情况

二、行业产品特性分析

第三节 体外培育牛黄行业地位分析

一、行业对经济增长的影响

二、行业对人民生活的影响

三、行业关联度情况

第二章 中国体外培育牛黄行业宏观经济环境分析

第一节 全球宏观经济分析

一、2024年全球宏观经济运行概况

二、2025年全球宏观经济趋势预测

第二节 中国宏观经济环境分析

一、2020-2024年中国宏观经济发展情况

二、2025年中国宏观经济趋势预测

第三节 国际形势对中国经济的影响

一、国际形势对全球经济的影响

二、国际形势对中国主要行业的影响

第三章 中国体外培育牛黄行业政策技术环境分析

第一节 体外培育牛黄行业政策法规环境分析

第二节 体外培育牛黄行业技术环境分析

一、国际体外培育牛黄技术发展趋势

二、国内体外培育牛黄技术水平现状

三、科技创新主攻方向

第四章 2020-2024年中国体外培育牛黄所属行业总体发展状况

第一节 中国体外培育牛黄所属行业规模情况分析

一、体外培育牛黄所属行业单位规模情况分析

二、体外培育牛黄所属行业人员规模状况分析

三、体外培育牛黄所属行业资产规模状况分析

四、体外培育牛黄所属行业市场规模状况分析

五、体外培育牛黄所属行业敏感性分析

第二节 中国体外培育牛黄所属行业产销情况分析

一、体外培育牛黄所属行业生产情况分析

二、体外培育牛黄所属行业销售情况分析

三、体外培育牛黄所属行业产销情况分析

第三节 中国体外培育牛黄所属行业财务能力分析

一、体外培育牛黄所属行业盈利能力分析

二、体外培育牛黄所属行业偿债能力分析

三、体外培育牛黄所属行业营运能力分析

四、体外培育牛黄所属行业发展能力分析

第五章 2020-2024年中国体外培育牛黄行业市场发展分析

第一节 2020-2024年中国体外培育牛黄市场分析

一、2020-2024年体外培育牛黄市场形势回顾

二、2020-2024年体外培育牛黄市场形势分析

第二节 中国体外培育牛黄行业市场产品价格走势分析

一、中国体外培育牛黄行业市场价格影响因素分析

二、2020-2024年中国体外培育牛黄行业市场价格走势分析

第三节 中国体外培育牛黄行业市场发展的主要策略

一、发展国内体外培育牛黄业的相关建议与对策

二、中国体外培育牛黄产业的发展建议

第六章 2020-2024年中国体外培育牛黄所属行业进出口市场分析

第一节 体外培育牛黄进出口市场分析

一、体外培育牛黄进出口产品构成特点

二、2020-2024年进出口市场发展分析

第二节 体外培育牛黄所属行业进出口数据统计

一、2020-2024年体外培育牛黄进口量统计

二、2020-2024年体外培育牛黄出口量统计

第三节 体外培育牛黄进出口区域格局分析

一、体外培育牛黄进口地区格局

二、体外培育牛黄出口地区格局

第四节 2025-2031年体外培育牛黄进出口预测

一、2025-2031年体外培育牛黄进口预测

二、2025-2031年体外培育牛黄出口预测

第七章 2020-2024年中国体外培育牛黄行业竞争格局分析

第一节 体外培育牛黄行业竞争结构分析

一、现有企业间竞争

二、潜在进入者分析

三、替代品威胁分析

四、供应商议价能力

五、客户议价能力

第二节 体外培育牛黄企业国际竞争力比较

一、生产要素

二、需求条件

三、支援与相关产业

四、企业战略、结构与竞争状态

五、政府的作用

第三节 体外培育牛黄行业竞争格局分析

一、体外培育牛黄行业集中度分析

二、体外培育牛黄行业竞争程度分析

第四节 2025-2031年体外培育牛黄行业竞争策略分析

一、国际形势对行业竞争格局的影响

二、2025-2031年体外培育牛黄行业竞争格局展望

三、2025-2031年体外培育牛黄行业竞争策略分析

第八章 体外培育牛黄行业重点企业发展分析

第一节 武汉健民大鹏药业有限公司

一、企业发展简况分析

二、企业经营情况分析

三、企业经营优劣势分析

第二节 兰州佛慈制药股份有限公司

一、企业发展简况分析

二、企业经营情况分析

三、企业经营优劣势分析

第三节 广州白云山医药集团股份有限公司

一、企业发展简况分析

二、企业经营情况分析

三、企业经营优劣势分析

第九章 2025-2031年中国体外培育牛黄行业发展前景预测

第一节 行业发展前景分析

第二节 2025-2031年中国体外培育牛黄行业市场发展趋势预测

一、2025-2031年行业需求预测

二、2025-2031年行业供给预测

三、2025-2031年中国体外培育牛黄行业市场价格走势预测

第三节 2025-2031年中国体外培育牛黄技术发展趋势预测

一、产品发展新动态

二、产品技术新动态

三、产品技术发展趋势预测

第十章 2025-2031年中国体外培育牛黄行业投资分析「HJ TF」

第一节 体外培育牛黄行业投资机会分析

一、投资领域

二、主要项目

第二节 体外培育牛黄行业投资风险分析

一、市场风险

二、成本风险

三、贸易风险

第三节 体外培育牛黄行业投资建议

一、把握国家投资的契机

二、竞争性战略联盟的实施

三、市场的重点客户战略实施

华经情报网隶属于华经产业研究院,专注大中华区产业经济情报及研究,目前主要提供的产品和服务包括传统及新兴行业研究商业计划书可行性研究市场调研专题报告定制报告、工业园区大数据、产业链地图、专精特新申报、小巨人申报、市场地位证明等。涵盖文化体育、物流旅游、健康养老、生物医药、能源化工、装备制造、汽车电子等领域,还深入研究智慧城市、智慧生活、智慧制造、新能源、新材料、新消费、新金融、人工智能、“互联网+”等新兴领域。

加载中...