新浪财经

1万吨落户新疆!中泰化学入局PPS聚苯硫醚!

市场资讯 2025.05.29 17:18

(转自:WELINK化工)

大家好我是塑料小爷

近日,新疆氯碱化工巨头中泰化学发布投资者关系活动记录表。

中泰化学依托新疆地区丰富的煤炭、原盐、石灰石等自然资源,通过不断优化管理理念和完善产业生态圈,发展成为拥有氯碱化工和粘胶纺织产业两大主业的优势企业,主营聚氯乙烯树脂(PVC)、离子膜烧碱、粘胶纤维、粘胶纱四大产品,配套热电、兰炭、电石、电石渣制水泥等循环经济产业链。中泰化学作为氯碱行业龙头企业,延伸粘胶、纺织产业,上下游相互配套,构建管理精益化、产品差异化、品质高端化、生产绿色化、产业智能化的一体化生产体系。

公告中披露,公司控股子公司新疆中泰新鑫化工科技股份有限公司(以下简称“新鑫科技”)具备1万吨/年聚苯硫醚(PPS)装置产能,目前聚苯硫醚装置正在进行技术与质量、产能的升级改造,尚未实现量产目标。

 新鑫科技由新疆中泰(集团)有限责任公司(以下简称“中泰集团”)发起设立,于2016年7月26注册成立,主要生产经营精细化工产品及化工新材料。

目前,新鑫科技已投建6个化工新材料和精细化工产品项目,包括:双氧水装置、氯醚树脂装置、本体法聚氯乙烯装置、氯化树脂装置、二氯苯装置、聚苯硫醚装置。以上6个产品均填补了新疆地产空白。新鑫科技定位为高新科技公司,已于2018年10月取得国家级高新技术企业认证,目前拥有专利26项,2018 年申报的《聚苯硫醚关键技术研发及产业化》已列为自治区科技厅重点研发专项。

据中泰化学24年年报显示,主要产品的产能情况为聚氯乙烯树脂260万吨/年,离子膜烧碱186万吨/年,粘胶纤维88万吨/年,粘胶纱320万锭/年。

聚苯硫醚(PPS)

聚苯硫醚(PPS)是分子链中带有苯硫基的高性能热塑性树脂,由苯环和硫原子交替排列构成,使得PPS结构规整,拥有较高的结晶度,同时苯环为PPS提供良好的刚性和耐热性,而硫醚键赋予PPS一定的柔顺性,因此PPS具有优异的综合性能。被誉为是继聚碳酸酯(PC)、聚酯(PET)、聚甲醛(POM)、尼龙(PA)、聚苯醚(PPO)之后的第6大工程塑料,也是8大宇航材料之一,广泛应用于航天航空、电子、汽车、环保、化工等领域。据中国化信咨询,2023年,PPS消费占比居六类特种工程塑料之首,达27%。

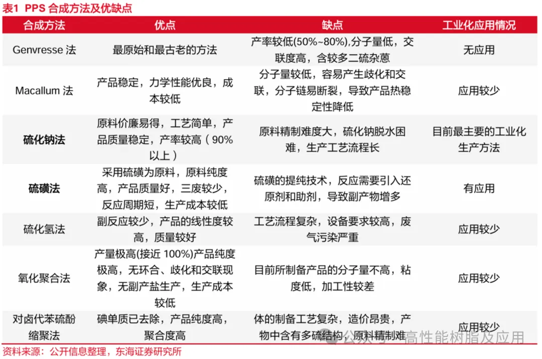
PPS合成方法多样,包括硫化钠、硫磺溶液、Genvresse、Macullum、硫化氢法及氧化聚合等,各有优缺点。其中硫化钠法(Phillips法)是世界上工业化生产PPS最早的方法,也是目前最主要的生产方法,将对二氯苯与多水硫化钠、NMP溶剂及催化剂加入聚合釜,发生缩聚反应生成聚苯硫醚。由我国四川大学陈永荣教授团队研发的硫磺法避免了硫化钠在储存中存在的氧化,吸潮等问题,同时省去了硫化钠法的脱水步骤,缩短了生产周期,降低能耗,曾于四川得阳项目实施工业化量产。

目前PPS树脂全球存量产能约22万吨以上,日本产能占比约45%。聚苯硫醚(PPS)行业最早于1968年被菲利普斯成功研制工业化合成路线,并在1985年以前一直被其垄断着PPS的生产和市场。在专利到期后,日本公司相继建立树脂及复配料加工厂,东丽Toray公司、东洋纺公司、吴羽Kureha公司相继进行了PPS纤维的开发,目前日本公司的产品占据着主要市场,约占全球总产能的45%。

我国企业正逐步突破PPS生产工艺技术瓶颈。生产工艺上,中国PPS主要采用的是硫化钠法,该生产方法是原料的精制纯化技术、合成工艺控制技术、最终产品的纯化技术、工业化放大设计技术等各方面综合技术能力的配合。技术瓶颈主要在于原料的脱水工艺、催化剂回收利用、溶剂的有效回收及三废处理、助剂加入对产品质量及成色的影响。

面对海外技术的高度封锁,新和成、重庆聚狮科技等企业纷纷联合专业院校进行技术开发,在此基础上自主创新,成功实现了国产PPS的自主工艺的工业化。

例如,新和成PPS生产装置采用了具有自主知识产权的聚合工艺和聚合助剂回收工艺,自动化程度达到90%以上,“三废”量下降近50%,其工艺技术、产品质量均达到国内领先、国际先进水平。

加载中...