新浪财经

2025年中国多模态大模型行业软件现状 2030年中国AI软件市场规模超千亿元【组图】

前瞻网

关注

转自:前瞻产业研究院

行业主要上市公司阿里巴巴(09988.HK,BABA.US);百度(09888.HK,BIDU.US);腾讯(00700.HK, TCEHY);科大讯飞(002230.SZ);万兴科技(300624.SZ);三六零(601360.SH);昆仑万维(300418.SZ);云从科技(688327.SH);拓尔思(300229.SZ)等

本文核心数据:市场规模;发展前景;

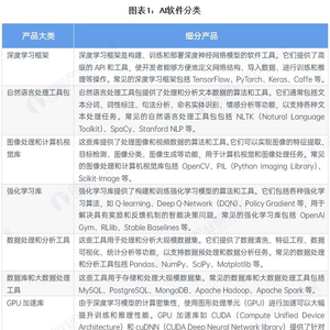
AI软件定义与分类

AI软件定义是能够实现智能行为的软件。在创建智能软件时,这涉及模拟许多功能,包括推理,学习,问题解决,感知,知识表示。人工智能软件主要有两种:“纯”和“应用”。纯人工智能软件基本上是算法本身。它是由用户来决定选取数据集应用以及训练。应用人工智能软件使用人工智能自动化现有工作和做新的工作。

AI软件主要包括下述分类,深度学习框架、自然语言处理工具包、图像处理和计算机视觉库、强化学习库、数据处理和分析工具、数据库和大数据处理工具、GPU加速库、自动化机器学习(AutoML)工具、分布式计算和云平台、超参数优化工具。

2024年AI软件市场规模超417亿元

近年来,随着5G、数字经济等相关领域的发展,国内对于AI产品的接受度提升,相关产品供给迭代速度也加快。2019-2023年,我国AI软件的市场规模迅速扩张,2023年达到359亿元,同比增长17%。2024年,市场规模增速放缓,同比增长16%,为417亿元。

AI软件市场主要参与企业

作为全球人工智能领域发展较好的地区,无论是人工智能领域的基础层、技术层、应用层,还是人工智能的硬件产品、软件产品及服务,我国企业都有涉及。从AI软件产品来看,在国内,除去讯飞等垂直类企业,在AI软件市场的通用大模型巨头依然是百度、阿里、腾讯这三家。

AI软件企业竞争格局

从细分市场竞争格局来看,国内机器学习平台、语音语义AI以及计算机视觉的龙头企业不尽相同,但各细分市场的集中度较高,细分龙头的支配能力较强。根据IDC发布的数据显示,细分市场中机器学习平台的第四范式占比最高,超过32%,其次是华为云、九章云和创新奇智。语音语义AI中市场相对分散,目前头部企业有科大讯飞、百度智能云、阿里云和腾讯云。计算机视觉中有商汤科技、海康威视、创新奇智以及旷视科技。

未来AI软件市场规模超千亿元

随着技术的不断发展和应用场景的拓展,中国AI软件市场将保持快速增长的态势。AI技术在各行业的渗透率将进一步提高,推动市场持续扩张。IDC预测,中国人工智能软件规模未来将保持22%的年复合增速。2025-2030年,中国AI软件市场规模将从509亿元增长到1375亿元。

更多本行业研究分析详见前瞻产业研究院《全球及中国多模态大模型行业发展前景与投资战略规划分析报告》

同时前瞻产业研究院还提供产业新赛道研究、投资可行性研究、产业规划、园区规划、产业招商、产业图谱、产业大数据、智慧招商系统、行业地位证明、IPO咨询/募投可研、专精特新小巨人申报、十五五规划等解决方案。如需转载引用本篇文章内容,请注明资料来源(前瞻产业研究院)。

更多深度行业分析尽在【前瞻经济学人APP】,还可以与500+经济学家/资深行业研究员交流互动。更多企业数据、企业资讯、企业发展情况尽在【企查猫APP】,性价比最高功能最全的企业查询平台。

加载中...