新浪财经

解放换副总 重汽/东风换董事长!5月商用车圈“换帅潮”爆发 6大车企组新班子丨头条

方得网find800

关注

5月,商用车江湖,风云突变!少壮派、技术派开始“上位”。

本以为,4月的商用车圈高层就已经很不平静。没想到,5月,商用车圈高层领导班子的变化更可以称之为“人事大地震”!一汽解放、东风商用车、中国重汽金龙汽车等六大商用车领军企业开启了“换帅”模式,密集官宣高层调整。

75后少壮派上位、技术派掌舵新能源、跨界高管重构战略…… 5月,商用车圈的人事地震背后,藏着哪些能够前瞻行业未来的密码?快速盘点一下!

一汽解放:75后副总执掌核心业务

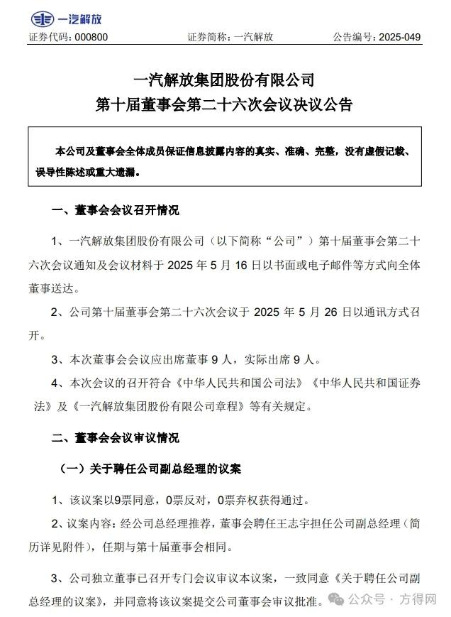
526日,一汽解放发布第十届董事会第二十六次会议决议公告。公告显示,一汽解放董事会聘任王志宇担任公司副总经理,任期与第十届董事会相同。

据公开资料显示,王志宇出生于1975年,曾任一汽铸造有限公司总经理、党委副书记,一汽解放汽车有限公司发动机事业部副总经理兼大连柴油机有限公司总经理、党委书记,一汽解放汽车有限公司动力总成事业部党委副书记、纪委书记、工会负责人(工会主席)等职。

看点:年轻化高管入局,能否加速一汽解放在新能源动力总成领域的突破?

东风系:张小帆挂帅董事长

5月,东风商用车有限公司官网信息已更新高层领导班子信息。据相关信息显示,张小帆出任公司董事长,刘利成担任公司总经理一职。

作为70后营销老将,张小帆从东风公司基层岗位逐步成长,后掌舵商用车业务,并实现了主导东风中重卡市占率跃居行业第一(20254月国内市占率23.6%15省市区排名第一)。

据悉,出任董事长后,张小帆将全力推动专用车向高端化、智能化转型,目标在2025年实现东风商用车专用底盘年销量达5万辆,稳固在环卫、危化等细分市场的领先地位;新能源布局上,着重强调智能网联与新能源技术研发,加速商用车绿色化发展进程。

搭档组合,新任总经理刘利成(68年生人,浙大背景)深耕东风体系30年,擅长供应链管理,两人或联手推动 “研产供销” 一体化改革。

同时,东风股份还发布公告,张小帆兼任东风股份董事长,形成 “商用车+乘用车” 双线操盘格局。

中国重汽:管理层“大换血”

5月,中国重汽集团官宣新一届领导班子。刘正涛出任中国重汽集团党委书记、董事长,刘伟担任党委副书记、董事、总经理。

此次领导班子调整备受关注。刘正涛此前在集团多个关键岗位任职,积累了丰富的管理经验与行业洞察力;刘伟在相关领域也成绩斐然。

此外,中国重汽核心领导团队也已确定。韩峰出任中国重汽集团党委委员、副总经理;赵红出任中国重汽集团党委委员、副总经理;赵华出任中国重汽集团党委委员、副总经理;王德春出任中国重汽集团党委委员、副总经理;丁惟云出任中国重汽集团总工程师……

动力新科:杨怀景、徐秋华“执掌”

近日,上海新动力汽车科技股份有限公司发布董事会十一届一次会议决议公告。

经与会董事审议,通过如下议案:会议选举杨怀景为公司第十一届董事会董事长。根据董事长提名,同意聘任徐秋华担任公司总经理,任期与本届董事会一致。根据总经理提名,同意聘任陈勇、谈盛、王超、刘建超为公司副总经理。

金龙汽车:陈锋接棒董事长

521日,厦门金龙汽车集团公司召开第十一届董事会第十四次会议,审议通过了《关于选举第十一届董事会董事长的议案》,选举陈锋为公司第十一届董事会董事长,任期至第十一届董事会届满。

根据《公司章程》的规定,董事长为公司的法定代表人。因此,公司法定代表人变更为陈锋。公司将按照有关规定尽快完成法定代表人的工商变更登记手续。

5月,商用车圈的人事调整不仅是企业管理层的迭代,更是商用车向 “新四化” 转型的缩影。当70后高管遇上新能源浪潮,当技术派碰撞全球化战略,这场变革或将重塑中国商用车的竞争格局。

你更看好哪家企业的新班子?欢迎在评论区留言讨论!

    加载中...