新浪财经

经销商爆雷?比亚迪最新回应...

财融圈

关注

据中国基金报,近日,比亚迪山东区域经销商济南乾城资金链断裂事件曝光,并且网传与比亚迪近年来频繁调整经销商政策有关

网传信息不属实。我们对经销商的政策连续且稳定。”2025年5月28日,比亚迪方面回应称,涉事经销商由于盲目极速扩张,并加杠杆运营,导致资金链出现问题。自2024年年底以来,济南乾城的部分4S店已陆续被当地其他经销商收购。

今年4月,济南乾城资金链断裂一事被曝出多位车主在网上称,购买的预付费服务包,因门店关闭而无法使用部分车主全款购车后,因经销商将车辆合格证抵押给银行,导致无法顺利上牌。

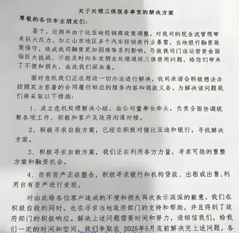
济南乾城发布《关于处理三保服务事宜的解决方案》显示,济南乾城遭遇资金困境的原因,包括比亚迪近两年频繁调整经销商政策,致使现金流管理压力剧增

对此,比亚迪方面否认对经销商政策进行了调整。

同时,济南乾城将遭遇资金困境归因于山东地区的汽车经销商行业集体暴雷,当地银行随之收紧信贷,导致其融资渠道受阻。

济南乾城方面称,公司会积极想办法,按照与车主签署的合同履行相应的服务内容和退款义务,争取在5月底前解决完问题。

比亚迪方面称:“我们对该经销商集团也在进行纾困支持,协助该经销商集团妥善处理其客户及员工的相关问题。”

天眼查显示,济南乾城关联公司济南乾城汽车贸易有限公司成立于2014年3月,法定代表人为姚燕,注册资本500万,经营范围包括汽车及汽车零配件的销售、二类汽车维修等,由山东乾城控股有限公司全资持股。

司法案件信息显示,济南乾城汽车贸易有限公司涉及多个融资租赁合同纠纷、买卖合同纠纷等案件。变更记录显示,济南乾城汽车贸易有限公司曾在2023年4月、2021年5月、2015年2月发生负责人变更。

济南乾城是汽车经销商“爆雷”的最新案例。近年来,由于国内汽车市场频繁出现“价格战”,导致不少汽车经销商生存状况恶化。

据悉,汽车流通行业具有资金密集型的特点,并且民企占比较高,行业整体的资产负债率处于较高水平。

业内人士介绍,汽车经销商在当前业绩不佳的情况下,正面临融资到期履约困难加大,以及资金链断裂风险。

目前,资金链断裂是多家汽车经销商需要化解的风险点。

此前,全国工商联汽车经销商商会发布的调研报告显示,不少银行机构对汽车经销商行业给出偏负面的评级,导致汽车经销商存在融资难、融资贵的问题

同时,上述定位导致多家汽车经销商一旦经营不善,就迅速被金融机构抽贷断贷,进而加剧汽车经销商的融资风险。

中国汽车流通协会此前多次呼吁,车企要加快转变生产方式,以销定产,与经销商协同共进、共渡难关,从而维护品牌竞争力,改善经销商的盈利困境。

近日,中国汽车流通协会会长肖政三公开表示,中国汽车流通协会将围绕加快建设全国统一大市场、促进汽车由购买管理向使用管理转变、税收优化、汽车出口等热点、堵点和发展问题,持续向相关部委提出政策建议,努力通过逆周期调节和制度性保障,将汽车经销商的发展困境转化为高质量发展动能。

加载中...