新浪财经

实测新版DeepSeek-R1-0528,完全不输Claude 4

市场资讯

关注
听新闻

来源:沃垠AI

临近下班,DeepSeek在官方群发了则通知:

【通知】DeepSeek R1模型已完成小版本试升级,欢迎前往官方网页、APP、小程序测试(打开深度思考),API接口和使用方式保持不变。

果然,DeepSeek是懂让AI媒体人加班的。

他们发布新东西,要么是在放假前,要么是在下班前。

怎么办?我只能先去睡一觉,醒来后全力开测,然后测到几点算几点。没办法,这就是自媒体人的命,要想deepsleep,永远是不可能的。

下面,我们这就开测。

实测DeepSeek-R1“小版本”

新R1,官方叫做“小版本试升级”。为方便大家理解,我们暂且把它叫做「DeepSeek-R1-0528」版本吧。

毕竟,深度求索自己也是这么命名。他们在3月24日更新的V3基础模型,就是叫做「DeepSeek-V3-0324」。

先来看第一个Case,Prompt极其简单:

创建一个“世界时钟面板”,展示不同时区的当前时间,支持时区切换。

这编程能力太强了!之前的V3-0324已经很强,新的R1-0528在审美和代码完成度上比V3-0324再提升了一个level。

从实测体验来看,已经跟Claude 4和Gemini 2.5 pro不相上下了。

关键是,Prompt都极其简单,并不需要你输入什么风格。

创建一个红白机风格的"贪吃蛇"游戏前端页面。

简单的一句话,直接生成高级感满满的星空特效。

创建一个动态的星空夜景,包含多个闪烁的星星和移动的月亮。

超喜欢这个动画,这月亮划过星空的轨迹,我能看一整晚。

创建一个科技资讯网站。

“一句话开发网站”这并不离谱。大概2-3分钟左右,R1直接把整个网站开发出来了。现代化UI、深色科技主题、响应式布局、用户交互……各种高级的前端设计,应有尽有。

如果是复杂的Prompt,完成度更高。

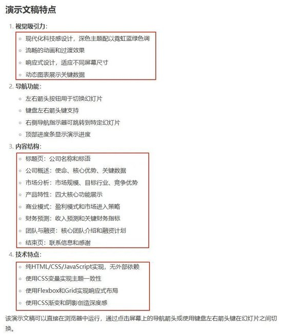
为创业公司【沃垠AI】的路演创建演示文稿,包括公司概述、市场分析、产品特性、商业模式和财务预测的幻灯片。 演示文稿应具有视觉吸引力,并且用户可以通过点击箭头键在多张幻灯片之间切换到下一张和上一张幻灯片。

这是完整的演示视频。

这交付太可怕了,我只能说“学计算机的,都有危机了!”

我们来看下,R1-0528是怎么做的?

相比o3、o4mini超长的推理时间,R1-0528的推理时间令人意外的短。这个case只思考了20秒。

创建一个“音频可视化播放器”:将音乐频谱可视化为跳动的柱状图或波形图。

这个case真的有把我给惊到!R1-0528创建的播放器是真的可以上传音乐,可以播放,大家可以一起来听下(戴耳机效果更佳)。

创建一个个人作品集的网站,用于展示我的原创prompt合集,包含“关于我”页面、“Prompt合集”展示区(代码块展示)、“博客”分享文章和“联系”表单等板块。

鉴于前文说了太多的“强”、“可怕”,到这个Case这里,我只能换一个词,说“NB”了。

也可能是我词穷,不会用“卓绝”、“绝伦”、“Amazing”、“Unbelievable”、“Epic”等词修饰。

但此情此景,只有“NB”这个词最符合我的表达。只能说,NB。

我决定了,这就去买个域名,把我的Prompt合集和文章,都放上去。

请您生成一个初中数学教学用的HTML+CSS+Javascript代码写成的**抛物线曲线演示页面**。 页面的主要部分是红色的$y=ax^2+bx+c$的曲线,坐标的原点在中间,x轴和y轴线条颜色为黑色,粗细为1磅,刻度值自适应,红色曲线的粗细为1.5磅。 页面下方有3个文本框,可以输入$a$,$b$和$c$的值,文本框旁边有一个滑块崧审徐任高探通过拖动可以调整数值的大小。 曲线形状随着数值的改变而实时改变。

这个case来自粉丝群的@Samuel。

他用R1-0528生成的计算工具,可以直接使用,做各种运算。

创建一个简单但结构清晰的数据可视化网页,展示【沃垠科技】电商平台最近一周的用户行为数据。要求如下:  1、数据维度包括:每日访问人数(UV)、每日访问次数(PV)、每日下单用户数。 2、图表要求:使用一个折线图展示最近一周的UV、PV和下单用户数趋势,三条曲线不同颜色区分;鼠标悬停点位时显示当天数据(Tooltip)。

这个Case是不是看起来还不错?但相比前面的case,我反而觉得比较一般了。

写在最后

跑了很多case,DeepSeek这个所谓的「小版本试升级」确实刷新了我的认知。

你说,这叫小版本?这放到所谓的“御三家”(OpenAI、谷歌和Anthropic)里,基本都会以全新一代的整数模型来命名,然后开个几小时的发布会,再邀请一些KOL大吹特吹“全球最强xx模型”。

而DeepSeek只把它称作「小版本」,在群里发了条并未@所有人的通知,就……结束了。

整个五月,很多人都在等DeepSeek的R2模型。要我说,不用等了,现在的「DeepSeek-R1-0528」就是答案,一个完全不输Claude Opus 4和Gemini 2.5 pro的国产最强推理模型。

它,就这么朴实无华、悄悄然的来了。

这,很DeepSeek。

加载中...