新浪财经

全文 | 美元体系深刻调整背景下的人民币国际化

中国金融四十人论坛

关注

转自:中国金融四十人论坛

近期,美国在对外经济关系和国内政策上的动向引发国际社会对其政策连续性、可预测性及美元信誉的普遍忧虑,国际货币体系进入加速变革期,为人民币提升国际地位带来战略机遇。

CF40研究院的研究认为,由美元主导的国际货币格局并非坚不可摧。但为稳妥有效推进人民币国际化,有必要首先对人民币与美元、欧元、日元、英镑等主要货币的表现进行全面系统的比较,以明确人民币国际化所处方位、明确其核心驱动力与制约因素。

在本月初的CF40研究·简报中,我们构建了一个货币国际化的双维度评估框架,从货币国际化的“基础性条件”和“操作性便利”两个维度,比较分析了上述五种主要货币在经济基础、制度治理、币值稳定、开放协调、金融市场、机构竞争力、货币职能与离岸市场发展等方面的表现。

研究发现,人民币在经济体量、贸易地位等方面优势显著,但在金融市场开放与深度、关键国际货币职能(如计价、储备)、政策与法律环境的可预期性等方面,与成熟国际货币尚存一定差距。

研究认为,欧元的经验与现状,为人民币探索未来5至10年的国际化方向和策略提供了有价值的参照系,有助于思考如何基于自身优势弥补不足,推动人民币向更高水平国际货币迈进。具体可考虑在以下关键领域进行系统性改革:

一是完善货币政策和汇率管理机制。货币国际化不必然要求采用特定的宏观政策安排,我国未来的货币政策可以不是单一目标,也未必要采用完全的清洁浮动汇率,但需要以市场化为基础,提升政策透明度与沟通效率。此外,可以保留合适的资本管理措施,有序开放资本账户,但资本账户的管理方式应当稳定、可预期。

二是健全法治体系。加快完善与国际接轨的金融法律制度,强化产权保护和契约执行机制。

三是深化金融市场改革。提升金融市场深度、广度与开放水平,培育具有国际竞争力的金融机构,并拓展人民币的多元化应用场景。

本文作者国金融四十人研究院钟益、郭凯、朱鹤。本文版权归中国金融四十人研究院所有,未经书面许可,禁止任何形式的转载、复制或引用。

引言

自二战结束以来,以美元为核心的国际货币体系在全球经济运行中始终占据中心地位。凭借美国强大的经济实力与高度发达、开放的金融市场,美元在国际贸易计价结算、官方外汇储备以及全球金融交易中扮演着无可争议的主导角色。

然而,这一由美元主导的国际货币格局并非坚不可摧。进入21世纪以来,特别是近年来,支撑该体系运行的宏观环境正经历深刻而复杂的变化。全球地缘政治格局的加速演变、主要经济体间战略互动模式的调整,加之国际社会对美国政策连续性与可预测性的关切日益增加,共同对现有国际货币秩序的稳定性构成潜在挑战。

尤其是,近期美国在对外经济关系、国内财政管理等方面展现出的若干政策动向,引发了国际社会对其政策稳定性和长期影响的广泛忧虑。

这突出体现在其贸易政策上:美国宣称对他国商品加征高额关税,不仅大规模针对中国输美商品,也波及包括传统盟友在内的多个经济体。这种做法随即引发主要贸易伙伴采取对等反制措施,导致关税壁垒不断升级、贸易争端加剧的混乱局面,严重冲击了全球贸易秩序和多边合作框架的有效运行(详见CF40研究“关税政策及影响”系列报告)。这不仅直接干扰了全球贸易与金融稳定,更为关键的是引发了国际社会对美元信誉及其背后美国维护全球经济秩序意愿和能力的深刻质疑。

在此背景下,国际社会对更稳定、更多元化的货币体系的需求日益迫切,这在客观上也为其他主要货币,特别是人民币,提升其国际地位提供了难得的战略机遇期。同时,中国作为世界第二大经济体和最大货物贸易国,其坚实的实体经济基础、持续优化的金融市场环境以及稳步推进的金融基础设施建设(如人民币跨境支付系统CIPS),为人民币承担更多国际责任奠定了日益重要的基础。

事实上,近年来人民币的国际接受度已在逐步提升,跨境贸易结算中的使用比例明显增加,在国际支付、外汇交易及官方储备中的份额也稳步提高。这些进展表明,人民币国际化不仅拥有抓住历史机遇的潜力,也在实践中积累了宝贵的经验和优势。

本文旨在深入探讨当前国际货币体系变局下,人民币国际化面临的战略机遇与挑战。我们将梳理其现状与成就,借鉴主要国际储备货币的经验教训,并在此基础上,为如何抓住有利时机、稳妥有效地推进人民币国际化向更高水平迈进,提出具有现实意义的政策思考。

人民币国际化的几个阶段

第一阶段:2008年全球金融危机前,人民币缓慢地在周边地区使用,国际化进展有限。

人民币国际化首先是以人民币区域化的形式逐步开始的。这既是由于中国与周边国家有密切的贸易往来,也因中国相对多数周边国家有一定经济优势。改革开放后,中国就逐渐放开了边境贸易。

1993年以来,人民银行先后同越南、蒙古、老挝、尼泊尔、俄罗斯、吉尔吉斯斯坦、朝鲜和哈萨克斯坦8个国家的中央银行签署了边贸本币结算的协定。此后,随着中国加入世界贸易组织,边贸规模进一步扩大,人民币在边境贸易中作为直接支付货币的需求不断扩大。

不同地区的人民币边贸结算发展程度参差不齐,且整体规模相对有限。据人民银行不完全统计:2008年人民币结算量约占广西与越南边贸结算总额的80%,而在中俄边贸结算中仅占0.1%2006年,人民币在越南、老挝、缅甸的存量仅为近70亿元。

香港和澳门回归后,港澳地区与内地经贸联系、人员流动日益频繁,港澳人民币业务不断深入。2003年和2004年,中国分别批准了香港和澳门设立人民币清算行,港澳居民个人人民币存款、兑换、汇款和银行卡业务相继开办,人民币资金池逐步建立起来。为了满足香港地区人民币持有者的投资需求,从2007年开始,中国允许境内金融机构赴港发行人民币债券,并逐步扩大了发债主体范围和发债规模。不过,尽管香港地区的人民币业务发展较快,但总体来看规模依然有限,2008年末香港人民币存款余额仅有561亿元。

第二阶段:2008年全球金融危机后,尤其是2009-2015年,人民币国际化大幅提速。

2008年全球金融危机爆发后,一些亚洲国家和地区的国际收支和外汇市场都受到了较大的冲击,特别是韩国和印度汇率波动较大,外汇储备下降,面临流动性困境。同时,美元及欧元汇率相继经历了剧烈波动,而在全球美元短缺最为严重的危机初期,美国仅与少数发达经济体签署了互换协议,将广大新兴市场经济体排除在美元流动性供应之外。这些因素共同促使新兴市场经济体产生了寻求其他国际货币的需求。

在这一背景下,新兴市场经济体将目光转向了中国。当时,虽然危机对中国也产生了一定冲击,但中国金融体系总体稳健,经济快速企稳回升,对外贸易也很快出现反弹并持续增长。作为全球大多数国家和地区的主要贸易伙伴,中国企业在跨境贸易中使用人民币作为结算货币获得了越来越多的认同,人民币作为一种国际流动性来源,也受到越来越多外国中央银行的认可。同时,中国外汇储备持续快速增长,人民币升值预期较强,刺激了境外投资者投资中国金融市场的需求。综合各种有利因素,国际上对人民币使用的需求快速增加。

在境外人民币需求显著增加的历史机遇面前,中国顺应市场的需求,顺势推动人民币在跨境贸易和投资中的使用。2009年开始,中国政府有步骤地对人民币跨境使用中存在的制度障碍进行了清除。从贸易结算到投资结算、从直接投资到证券投资、从国内市场开放到离岸市场建设,人民币跨境使用从各个方面迅速发展起来,各类交易结算金额迅猛增长,人民币国际化经历了黄金时期

这一黄金时期的顶峰是人民币加入SDR货币篮子。2015年国际货币基金组织(IMF)进行五年一次的SDR例行审查,此时正值人民币国际货币化的第一轮高潮。为抓住这一难得的历史性机遇,中国2014年下半年就启动了相关研究论证工作,并针对与IMF磋商中出现的问题推动了一系列工作,尤其是部署和推动国内金融改革和开放,推动人民币真正实现可自由使用”。

包括开放银行间市场,允许境外机构进入中国金融市场进行资产配置和风险对冲操作,为境外机构开展人民币业务及相关业务的清算、结算提供进一步的便利,提高数据透明度,正式加入IMFSDDS标准等。20151130日,IMF认定人民币为可自由使用货币,同时决定将人民币纳入SDR货币篮子,并于2016101日正式生效。人民币储备地位正式获认。

第三阶段:2015-2017年人民币国际化步伐有所放缓。

这一阶段,受新兴市场经济体金融市场动荡以及中国金融市场波动等各方面影响,中国面临较为严峻的资本流出形势,同时海外投资者对人民币走势及中国经济金融形势也存在不确定性,进而对部分人民币跨境业务产生了一定影响。这一时期,中国政府对人民币跨境业务的管理相应收紧,具体表现在以下几个方面。

一是控制资金流出,包括进一步引导和规范境外投资方向,减少非理性海外投资,加强人民币NRA账户境外人民币汇入的贸易真实性审核和人民币参加行购售汇业务的真实性审查等。二是对境外人民币业务参加行存放境内代理行人民币存款执行存款准备金率,锁定部分境外人民币流动性。三是增加离岸市场套利与做空成本,离岸人民币拆借市场在一段时间内供不应求,拆借利率大幅飙升,最高时香港人民币隔夜拆借利率曾达到66.81%

从数据看,这一阶段货物贸易人民币结算量有一定下滑,服务贸易及其他贸易结算量先增后降,人民币跨境直接投资收付额经历了较明显的下滑,特别是2017年对外直接投资人民币结算量下降较快,人民币标价的国际债券规模也从2015年底的1250亿美元小幅下降至2017年的1025亿美元。

这也从侧面反映了一个事实,即人民币国际化快速推进的进程和支撑其发展的政策框架不尽匹配。人民币国际化在这一阶段遭遇的困难一定程度上正是其退让于其他当时更紧迫目标的结果,是多重政策目标下其他政策调整的从属。

第四阶段:2018-2021年人民币国际化有所恢复。

2018年以来,人民币国际化逐步回归稳健发展轨道。中国推动金融市场开放,包括“债券通”北向通启动、扩大“沪深港通”额度、取消QFII和RQFII投资额度限制等,促进了资本项目下人民币使用的快速增长。

2018年,资本项目收付金额达10.75万亿元,首次超过经常项目,标志着人民币投融资货币功能实现质的飞跃。境外主体持有的境内人民币金融资产从2016年末的3万亿元增至2021年末的10.83万亿元,反映出国际市场对人民币资产认可度提高。

基础设施方面,CIPS二期投产提升了处理能力,境外人民币清算行网络扩大至25家。政策上,明确规定凡依法可使用外汇结算的跨境交易,企业都可以使用人民币结算,为使用人民币创造了充分政策空间。

人民币储备货币功能持续强化,IMF数据显示,人民币在全球外汇储备中的占比从2016年第四季度的1.08%稳步上升至2021年末的2.79%。在支付货币方面,2020年疫情背景下,人民币跨境收付总额逆势大幅增长至28.39万亿元,同比增长44.3%2021年进一步增至36.61万亿元。同时,中国开始数字人民币研发与跨境应用探索。

第五阶段:2022年至今人民币国际化稳慎扎实推进。

全球经济面临多重挑战,但人民币国际化却在逆境中显示出强大的韧性和内生动力。跨境使用规模扩大,2022-2023年人民币跨境收付金额持续增长,2023年货物贸易人民币结算占比达24.8%,创历史新高,表明企业规避汇率风险的需求增强。

在货币功能深化方面,人民币融资货币功能取得突破,环球银行金融电信协会(SWIFT)数据显示人民币在全球贸易融资中的占比从2022年末的3.91%(排名第三)快速上升,到2023年下半年已稳居全球第二;受益于相对较低的融资成本,熊猫债市场保持活跃,2023年发行规模达1544.5亿元;计价货币功能显著提升,铁矿石、原油等大宗商品人民币结算金额大幅增长。

金融市场开放不断深化,互换通北向互换上线,跨境理财通试点优化,数字人民币(e-CNY)跨境探索取得进展,多边央行数字货币桥(mBridge)项目进入最小可行化产品(MVP)阶段。

双边合作与离岸市场建设同步推进,2022年以来在老挝、哈萨克斯坦、巴基斯坦、巴西、柬埔寨、塞尔维亚等国家新设了人民币清算安排,离岸市场人民币存款余额在2022年末重回历史高位达约1.5万亿元,并在20232024年间保持相对高位稳定。

人民币国际地位进一步巩固,202311月以来人民币稳定保持全球第四大支付货币地位,人民币在全球支付中占比在4%以上。国际清算银行(BIS2022年调查显示,人民币外汇交易市场份额升至7%,排名全球第五。IMF将其在SDR篮子权重上调至12.28%,进一步肯定了人民币国际地位。

总体而言,2022年以来的人民币国际化展现出多维度深化、结构性优化与机制性建设协同推进的鲜明特征,尽管在资本项目有序开放、金融市场体系建设等方面挑战犹存,但人民币在全球货币体系中的实际地位和影响力无疑已迈上新台阶,正为中国建设金融强国的战略目标提供日益重要的支撑。

对货币国际化框架的思考

1. 理论基础

货币国际化的理论研究已有丰富积累。Cohen1971)和Krugman1984)提出了国际货币三大职能理论——交易媒介、计价单位和价值储藏,为理解国际货币的本质功能提供了基础。Strange1971)的国际货币金字塔理论进一步揭示了不同层级国际货币的形成机制,指出位于金字塔顶端的主导性国际货币需同时具备深厚的经济基础和制度保障。

ChinnFrankel2007)通过实证研究表明,经济规模、金融市场发展程度和网络外部性是影响货币国际地位的关键因素。这一发现与Kindleberger (1986)提出的霸权稳定论相呼应,即主导性国际货币往往由全球经济体系中的霸权国家发行。同时,McKinnon1993)和Helleiner2008)分别从制度经济学和国际政治经济学视角强调了制度质量和国际政治因素对货币国际化的重要性,拓展了传统的经济视角。

此外,Eichengreen2011)关于国际货币体系演变的研究指出,离岸市场的发展程度是当代国际货币区别于传统国际货币的重要特征,影响着货币在全球范围内的使用便利性。这为理解现代国际货币体系中的复杂因素提供了重要视角。

IMF2015年评估人民币是否纳入SDR货币篮子时提出的评估框架,虽为衡量货币国际化提供了一定参考,但仍存在局限性。IMF框架主要关注出口标准可自由使用货币两大核心标准,后者又分为广泛使用广泛交易两个维度。然而,这一框架未能全面涵盖制度建设、宏观审慎、本国金融市场发展水平等决定货币长期国际地位的关键因素。

2. 双维度评估框架的构建

基于上述理论基础,并结合对主要储备货币特点的分析,本文提出一个创新性的双维度评估框架,旨在较为全面地把握国际货币地位的决定因素。该框架将评估指标划分为两大维度:基础性条件(对应为什么要用该货币)与操作性便利(对应怎么用该货币,分别阐述货币国际化所需具备的根基与实践要求。

2.1

基础性条件——货币国际化的根本要求

1)经济基础与综合国力

经济实力是货币国际化的根本支撑。货币国际化与经济实力高度相关,历史经验表明,主导性的国际货币往往由全球领先的大国发行。19世纪,英国在全球工业生产和贸易中的主导地位奠定了英镑的国际地位。20世纪中期以来,美国作为全球第一大经济体的稳固地位,则是美元得以长期维持国际主导货币地位的基石。

因此,该指标主要考察以下方面:经济规模与体量:GDP总量及其在全球经济中的占比,反映货币发行国的经济体量与影响力;贸易地位:在全球贸易中的份额,特别是在战略性商品和关键产业链中的地位,货物、服务和收益出口额及其占全球总量的比例;经济增长的稳定性与可持续性:GDP增长的持续性、韧性与波动性,这影响着国际社会对该货币的长期信心;军事实力:国防投入规模、军事技术水平及全球军事存在,这是综合国力的重要组成部分,提供了货币国际化的安全保障。历史上,英镑和美元的国际地位都与两国的全球军事存在密切相关。

2)制度建设与治理能力

货币国际化不仅依赖硬实力,更需要以制度环境与治理能力作为支撑。健全的制度因素有助于增强国际持有者对货币所处政策环境的稳定预期与充分信任,这对于货币国际化至关重要。Prasad在其著作《美元陷阱:美国及其货币的未来》中指出,避风港货币的发行国应具有独立的司法体系、开放且透明的政府、稳健的公共机构,这些要素能够确保宏观政策的审慎性与责任性,并为产权提供有效的保护。

因此,该指标主要考察以下方面:政策框架透明度与可信度:货币政策、财政政策和金融监管政策的清晰性、可预测性和一致性;法律和产权保护:司法独立性、产权保护力度、合同执行效率等制度环境;政策沟通与信息透明度:政策制定过程的透明度、政策沟通的有效性和及时性。

3)币值稳定与宏观审慎

币值稳定是国际货币的核心特征之一。历史上,主要储备货币发行国的通胀率在多数时期普遍保持在较低且相对稳定的水平,例如自20世纪90年代以来,其通胀率曾在较长时期内低于4%。在汇率方面,虽然主要储备货币大多采用浮动汇率制度,但受益于其庞大的市场深度和成熟的交易机制,通常能够将年化波动率维持在相对稳定的范围内。

因此,该指标主要考察以下方面:币值稳定性:通胀水平及其波动性,反映货币购买力的稳定程度;汇率稳定性:汇率波动幅度,衡量货币对外价值的稳定性;宏观经济平衡:财政可持续性、国际收支平衡、债务水平等宏观经济指标。

4)开放政策与国际协调

货币的国际化进程离不开开放的政策环境和国际协调。正如Helleiner2008)从国际政治视角所强调的,一个国家的政治力量在促进其货币国际化方面扮演着关键角色。他认为,主导国家可以利用其影响力(无论是强制性的还是激励性的)推动其他国家持有和使用其货币。

因此,通常而言,主要储备货币发行国都具备较高的资本账户开放程度,这为跨境资本流动提供了便利。在汇率政策方面,这些国家普遍采用市场化程度较高的浮动汇率制度,并在市场沟通和政策干预方面保持相对透明,以增强市场信任。

主要包括以下指标:资本账户开放度:资本流动的自由度,包括直接投资、证券投资和其他投资的开放程度;汇率政策透明度:汇率形成机制的市场化程度和政策干预透明度;国际经济协调:在国际经济治理中的参与度和贡献度。

2.2

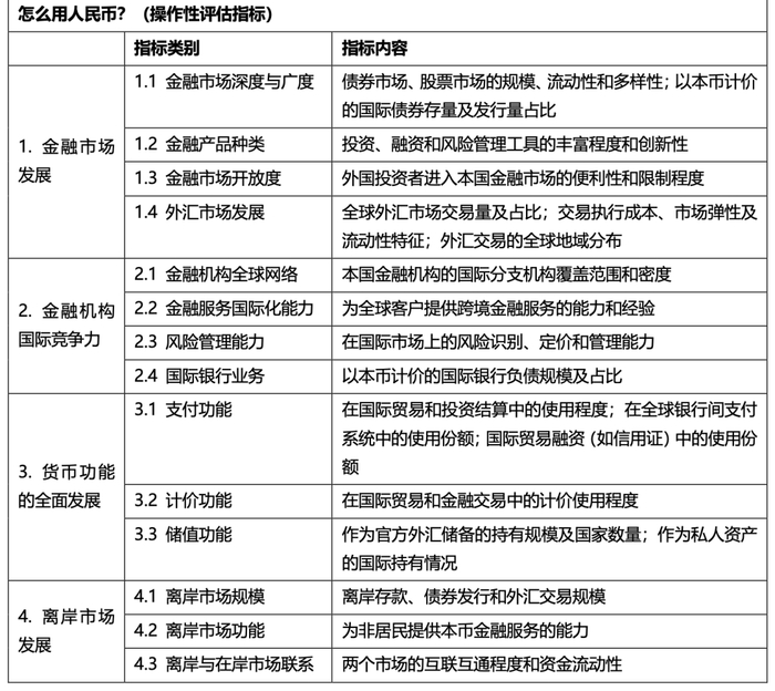
操作性便利——货币国际使用的实现条件

1)本国金融市场的发展水平

金融市场是货币实现国际流通和使用的基础设施。主要储备货币发行国普遍拥有发达的金融市场,例如美国债券市场规模巨大,日本债券市场规模相对于其GDP亦相当可观。这些兼具深度与广度的金融市场为货币的国际投资和储值功能提供了坚实基础。

因此,该指标主要考察以下方面:金融市场深度与广度:债券市场、股票市场的规模、流动性和多样性;金融产品与服务的丰富性与创新水平:投资、融资和风险管理工具的种类是否齐全、是否具有创新性;金融市场开放度:外国投资者进入本国金融市场的准入便利性与开放水平;外汇市场发展:包括外汇市场交易额、交易执行成本等。

2)金融机构国际竞争力

金融机构是货币国际化的重要推动力量与服务载体。它们通过提供跨境支付清算、贸易融资、投资管理等全球化金融服务,为本币在国际范围内的流通使用构建基础网络并提供运行支持。在全球金融市场,美欧大型金融机构在全球竞争力方面表现突出。尽管部分新兴经济体(如中国)的银行在资产规模上已居前列,但在全球网络布局、跨境金融服务的深度与广度,以及复杂业务与创新能力方面,美欧的顶尖机构通常仍具备显著优势。

因此,该指标主要考察以下方面:金融机构的全球网络布局:本国金融机构的国际分支机构覆盖范围和业务密度;跨境金融服务能力:为全球客户提供跨境支付结算、贸易融资、资产管理等金融服务的专业能力与实践经验;国际化经营中的风险管理能力:在国际市场有效识别、定价和管理风险的水平;国际银行业务:以本币计价的国际银行负债情况。

3)货币国际职能的全面发展

国际货币需要在支付媒介、计价单位以及价值储藏三大基本功能上均衡发展,不存在显著的功能短板,这一经典理论框架主要源于Cohen1971)的系统性阐述。这意味着该货币不仅要在国际贸易与金融交易中被广泛用于支付结算,还要在重要商品(特别是大宗商品)和金融工具定价中扮演关键的计价角色,并且因其币值稳定、市场深厚而被全球官方与私人部门普遍接受为储备资产和投资工具,而这三大职能并非孤立,而是相互强化、彼此依存。当前,如美元和欧元等主要国际货币正是在这三大职能上实现了相对全面的发展。

因此,该指标主要考察以下方面:支付功能:在国际贸易与跨境投资结算中的实际使用程度、在全球银行间支付系统中的使用份额等;计价功能:在国际贸易(特别是大宗商品)、金融交易中作为计价单位的使用程度;储值功能:被各国官方作为外汇储备以及被私人部门持有作为跨境资产配置的情况。

4)离岸市场的发展程度

一个发达且运行高效的离岸市场(即在货币发行国司法管辖范围之外形成的该货币的金融市场),被普遍视为现代货币国际化进程中不可或缺的关键环节与重要引擎。正如Eichengreen2011)在其对国际货币体系演变的研究中所强调的,离岸金融网络为一种货币在全球范围内的广泛使用和深度渗透,提供了至关重要的基础设施支持。

事实上,全球主要储备货币,如美元、欧元、日元等,无一不拥有规模庞大且高度活跃的离岸市场。这在交易数据上体现得尤为明显,特别是在外汇市场领域。根据BIS2022年发布的三年期央行外汇和衍生品市场调查报告,全球日均外汇交易额中,涉及美元的交易约有80%发生在美国本土之外。

离岸市场为第三方交易(即与本国经济无直接关联的非居民间交易)提供了便利,促进了货币的体外循环。若缺乏一个发达、高效、功能完善的离岸市场体系作为支撑,主要货币的国际吸引力、使用便利性、风险管理能力以及最终的国际化程度都将受到显著制约。

因此,该指标主要考察以下方面:离岸市场的整体规模与活跃度:离岸存款、债券发行、外汇交易等的规模;离岸市场的功能完备性:为非居民提供本币金融服务的能力;离岸与在岸市场的联系:两个市场间的互联互通程度和资金流动效率。

3. 框架的探索性尝试

本文在IMF评估纳入SDR储备货币的框架基础之上,尝试构建一个更为综合的货币国际化评估框架。

首先,通过整合经济、制度和政治多重视角,本框架较为全面地把握了货币国际化的复杂性。相比单一维度的分析,这一框架考虑了经济因素与制度环境、政策开放性和国际协调的互动关系,有助于更系统地理解货币国际化的多元驱动因素。

其次,区分货币国际化的基础性条件操作性便利两个维度,对应解决为什么用怎么用两个实践问题,为货币国际化研究提供了一个清晰的分析结构。这一区分有助于识别不同货币在国际化进程中的差异性特征,并为政策制定提供更有针对性的参考。

第三,本框架纳入了一些传统评估中较少关注的因素,如制度建设等长期影响因素,丰富了货币国际化的研究视角。这些因素对货币国际地位的长期稳定性可能具有重要影响,为评估包括人民币在内的新兴国际货币的发展提供了更全面的参考框架。

双维度框架下的主要储备货币评估

在上述框架下,本文尝试对人民币、美元、欧元、日元、英镑这五种主要货币进行对比分析。通过系统评估各货币在基础性和操作性两大维度的表现,全面考察人民币国际化的现状、挑战与潜力,并与其他主要国际货币进行横向比较,从而为人民币国际化战略的制定和实施提供参考依据。

1. 经济基础与综合国力

世界五大主要货币背后的经济体展现出不同的实力特征与发展路。美元凭借美国约26.2%的全球GDP占比和稳健的经济增长,仍是国际贸易与金融体系的支柱,尤其在服务贸易和高端技术领域优势明显。

中国以17.7万亿美元占全球16.8%GDP紧随其后,并在商品出口领域(18.1%)成为全球第一。但中国经济结构仍高度依赖货物出口,货物出口占总出口接近90%,服务出口仅占约10%,反映了其世界工厂的传统定位。

欧元作为欧元区统一货币,拥有约14.8%的全球GDP支撑,在区域内贸易中占主导地位,但成员国发展不均衡制约其稳定性。日元虽由全球第四大经济体支撑,但日本长期低增长和老龄化问题限制了其国际影响力,主要在亚洲地区保持一定地位。英镑尽管拥有伦敦金融中心优势和服务贸易实力,但英国经济体量相对较小。

展望未来,货币国际地位将更多取决于经济韧性、产业竞争力和政策协调能力,而非仅仅是经济规模。

2.制度建设与治理能力

美元、欧元、日元和英镑等发达经济体货币背后是相对成熟的制度环境,表现为较高的政策透明度、健全的法治体系和有效的沟通机制。

英国在政策透明度和沟通方面表现突出,特别得益于其独立的预算责任办公室(OBR)和结构化的监管沟通机制。美元和日元在各方面均表现稳健,但美国的预算程序频繁延误和政治僵局以及日本的高债务控制机制不足是其相对弱点。

基于世界银行WGI法治指数(2023),欧元区(德国1.55、法国1.18)和英国(1.4)、美国(1.33)和日本(1.54)均表现出成熟稳健的法律框架、高度司法独立性和有效的产权保护机制。这五个发达经济体司法系统普遍受到公众信任,合同执行机制高效可靠,为其经济稳定和货币信誉提供了坚实制度基础。

相比之下,人民币发行国中国(-0.04)与发达经济体存在差距,尽管在司法改革方面取得一定进展,特别是减少地方保护主义,但在监管透明度、法律可预测性和知识产权执行等方面仍面临挑战

3. 币值和宏观经济稳定

在币值稳定性方面,美国和欧元区的通胀逐步回落至央行目标附近,但核心通胀仍具粘性;日本和英国面临较高通胀,脱离目标区间;而中国的低通胀则反映内需不足。

就汇率稳定性而言,人民币由于实行有管理的浮动汇率制度,波动幅度最小且可预测性较强;美元波动性处于中等水平,受全球风险情绪影响但保持相对稳定;欧元和英镑因区域政治和经济风险导致波动较大;日元则由于美日利差变化和政策转向,近年波动较为剧烈。

从宏观经济平衡来看,五大货币普遍面临债务挑战。美元作为全球主要储备货币,依靠美国经济韧性保持强势地位,但双赤字问题和日益严峻的债务压力是其最大隐忧。欧元区整体债务水平相对较好(90%GDP)且保持经常账户顺差,但成员国差异明显、内部分化严重且经济增长乏力制约了其表现。

日元面临最复杂局面,包括全球最重的政府债务负担(超250%GDP)、汇率大幅贬值和人口老龄化等结构性问题。英镑同样存在双赤字困境,受困于英国经济疲软增长和不稳定的通胀路。人民币拥有贸易顺差和外汇储备优势,在管理框架下展现出较稳定的汇率,但地方隐性债务风险和经济转型挑战不容忽视。

4. 开放政策与国际协调

美元、欧元、日元和英镑四大发达经济体货币在资本账户开放度方面均实现了高度自由的资本流动,尽管近年来它们都加强了基于国家安全考量的投资审查。相比之下,人民币仍采取渐进、有管理的开放策略。

在汇率政策透明度方面,美元和欧元表现最佳,实行真正的市场决定汇率,干预极少且高度透明。日元和英镑虽同样采用自由浮动机制,但日本干预相对较频繁,英国的信息披露不够系统化。人民币则采用有管理的浮动汇率,通过设定中间价、市场操作等综合管理汇率,政策透明度相对较低。

在国际经济协调能力方面,美国凭借在IMF和世界银行的最高投票权和深厚影响力稳居首位。欧元区虽整体实力强大,却因代表权分散而未能充分发挥影响力。日本和英国作为传统强国维持着重要地位。而近年来,中国影响力快速提升,但国际规则制定参与历史较短,正寻求在现有体系内增强话语权。

5. 金融市场发展情况

美元在全球金融体系中仍保持着明显的主导地位,尤其在市场深度与广度方面表现突出,拥有全球最大的股票市场和债券市场。在金融产品种类和外汇市场发展方面,美元也遥遥领先,其产品体系最为丰富复杂,全球外汇交易占比高达88.5%

欧元、日元和英镑作为传统的国际储备货币,整体表现较为接近。其中英镑在市场开放度方面表现尤为突出,几乎没有限制,这也是伦敦能够成为全球最大外汇交易中心(占比38.1%)的重要原因之一。而日元在金融产品创新方面相对保守,面临长期通缩和经济增长乏力的挑战。

人民币市场展现出显著的增长潜力,但在产品多样性、市场开放度和外汇市场发展等方面与成熟市场货币相比仍有一定差距。中国已拥有全球第二大债券市场和规模可观的股票市场。然而,在市场开放度上,人民币采取的是有管理的渐进式开放策略,主要依赖QFII和互联互通等特定渠道,资本账户仍存在较多管制。在外汇市场方面,人民币的全球交易占比为7.0%,排名第五,主要在香港和新加坡等离岸中心交易。

6. 金融机构发展情况

美国的金融机构在三个维度均表现出色,尤其在全球网络覆盖和国际服务能力方面占据绝对优势,拥有最多的全球系统重要性银行(G-SIB)机构、最广泛的全球布局,以及在投资银行和财富管理领域的主导地位。

欧元区和英国的金融机构紧随其后,欧元区在贸易融资和外汇市场表现突出,英国机构则凭借汇丰等银行在新兴市场和贸易融资领域建立了独特竞争力。

日本的金融机构表现较为稳健,虽然国际网络覆盖相对有限,但风险管理能力出色,在服务本国企业海外扩张方面发挥重要作用。

中国的金融机构资产规模庞大且资本充足率领先,但在高端国际金融服务方面仍处于发展阶段,其主要优势在于快速扩张的全球网络和人民币国际化服务领域。

值得注意的是,风险管理能力上各区域差距相对较小,这反映了巴塞尔协议等国际监管框架的趋同效应。未来随着数字化转型、地缘政治变化和可持续金融兴起,各区域金融机构的相对竞争力可能发生变化,尤其是中国金融机构的持续国际化将是影响全球金融格局的重要变量。

BIS等。

7. 货币职能

美元在支付、计价和储值三大核心功能上均展现出无可争议的主导地位,无论是SWIFT支付份额(约49%)、全球贸易计价(约54%)还是官方储备(约58%),都远超其他货币。

欧元稳居第二位,在欧元区及周边地区影响力强大,但全球影响力与美元仍有显著差距。日元和英镑作为传统国际货币保持着稳定但有限的国际角色,尤其在与本国相关的贸易和金融活动中发挥作用,在全球储备中各占约5-6%的份额。

人民币国际化虽取得长足进展,SWIFT支付排名升至第四,但其国际化进程呈现明显的中国中心化非对称特征,在全球储备货币和国际金融计价方面表现仍然薄弱。人民币占官方储备份额仅2.18%,远低于中国的经济体量。

8. 离岸市场发展

美元凭借其全球储备货币地位,在离岸存款规模、国际债券发行和外汇交易方面均处于绝对领先地位。欧元作为第二大国际货币,在区域内具有强大影响力。日元和英镑虽然规模较美欧小,但在各自领域扮演着重要角色:日元主要作为融资套利货币,英镑则依托伦敦金融中心优势提供全方位国际金融服务。

人民币作为新兴力量,虽然离岸规模相对较小,但增长最为迅速,外汇交易排名从2019年的第八位跃升至2022年的第五位(占比7.0%)。

在市场功能方面,美元覆盖全球避险、储备和融资功能,欧元侧重区域储备与贸易,而人民币主要服务于贸易结算和直接投资,体现了其国际化的初级阶段。

最显著的差异体现在资本账户政策上:美元、欧元、英镑和日元的资本账户基本开放,离岸与在岸市场界限模糊;而人民币资本账户仍部分可兑换,通过特定渠道(如沪深港通)实现离岸(CNH)与在岸(CNY)市场的有限联通,保持了明确的市场分离,反映了中国推动人民币国际化同时审慎管理资本流动的战略选择。

中期目标和政策思考

通过前文对人民币、美元、欧元、日元、英镑五大货币在基础性和操作性维度的系统比较,我们可以看出人民币国际化既有坚实基础,也面临着明确的短板与挑战。在此背景下,制定切实可行的战略目标至关重要。

作为当前全球第二大国际货币和区域性国际货币的成功典范,欧元的经验与现状,为人民币探索未来510年的国际化方向和策略提供了有价值的参照系,有助于思考如何基于自身优势弥补不足,在全球货币体系中扮演更重要的角色,向更高水平的国际货币迈进。

1. 人民币与欧元的主要差距

一是金融市场的深度与开放度。

欧元区拥有成熟、深厚且高度开放的金融市场,资本账户基本完全开放,尤其在欧盟内部高度自由化。

相比之下,中国金融市场虽然规模迅速扩张,债券市场规模已位居全球第二,但开放度指标(如Chinn-Ito指数)显著低于欧元区,外国投资者需通过特定渠道(QFII、互联互通等)准入,存在额度或范围限制。

二是货币的国际功能。

欧元作为全球第二大支付货币(SWIFT份额约22%),在全球官方储备中份额稳定在约20%左右。而人民币虽已成为全球第四大支付货币(SWIFT份额约4.3%),但在全球官方储备中份额仅约2-3%,与中国经济体量和SDR权重极不匹配。

欧元在国际计价功能方面也远超人民币,后者在全球贸易和金融资产计价中的份额仍然较小。

三是政策框架的透明度与可预测性。

欧洲中央银行(ECB)已建立一套高度透明、系统化的货币政策框架,这是欧元作为强大货币的核心制度支柱。

ECB拥有法律明确的首要目标——维持价格稳定,并将其量化为中期内将通胀率维持在2%”的对称目标。其决策流程高度制度化,管理委员会每六周召开一次货币政策会议,遵循固定时间表和程序。ECB通过政策会议后的新闻发布会、详尽的政策声明、季度经济预测、会议纪要公布等多层次沟通机制,确保市场充分理解政策意图和逻辑。此外,ECB积极使用前瞻性指引,提前传递未来政策路信号,帮助市场形成合理预期。

相比之下,中国人民银行的政策框架兼顾多重目标,在透明度与可预测性仍有提升空间。

四是法律与制度环境。

欧元区拥有成熟的法律和制度基础,为欧元提供了坚实的信任保障。

欧元区国家司法体系独立运行,司法裁决具有较高可预测性。2023年德国在世界银行WGI法治指数得分为1.55,法国等欧元区核心国家得分也在1.18以上,处于全球前列。欧元区拥有成熟的司法独立性、产权保护和合同执行机制,民众对司法系统满意度高。监管环境透明可预测,政策制定程序严谨,法律框架为经济活动提供稳固保障。

相比之下,中国的法治指数得分为-0.04,在知识产权执行、监管透明度和法律可预测性等方面仍面临挑战。

2. 人民币具备提升国际地位的良好基础

尽管面临诸多挑战,但人民币也具备一些重要优势,这些是其未来提升国际地位的基础。

一是强大的经济体量与增长潜力。中国作为全球第二大经济体,经济增速尽管放缓但仍显著高于欧元区,提供了人民币发展的坚实基础。中国GDP增速预计在未来5-10年内仍将显著高于欧元区。随着中国经济总量继续扩大,对全球经济的影响力提升,自然会带动人民币使用需求的增长。

二是全球贸易地位。中国是全球第一大货物出口国和主要进口国,庞大的贸易网络为人民币国际化提供了天然渠道和使用场景。与欧元区不同,中国在全球供应链中的核心地位使其拥有推动贸易计价货币转变的独特优势,尤其在与发展中国家的贸易往来中。

三是迅速扩张的金融规模。中国金融市场规模快速增长,债券市场规模已成为全球第二,银行体系资产规模领先全球,为人民币提供了越来越深厚的市场支撑。中国拥有全球资产规模最大的银行,是拥有最多全球系统重要性银行的经济体之一,其国际网络正在迅速扩张。随着金融开放不断推进,这一市场规模优势将逐步转化为人民币资产的国际吸引力。

四是数字化转型领先。中国在数字支付和央行数字货币(CBDC)方面走在全球前列,这可能为未来人民币国际使用创造新路。数字人民币的试点和推广进展迅速,有潜力在跨境支付领域创新应用模式,特别是在欧元区等传统货币区域尚未大规模推出央行数字货币的情况下,人民币可能获得先发优势。数字化转型也有助于降低使用人民币的交易成本,提升效率,增强对新兴市场国家的吸引力。

五是政策定力与执行力。中国政府展现出较强的政策连续性和执行能力,能够长期坚持战略目标推进,这是实现货币国际化的重要保障。近年来,中国在金融开放、汇率市场化和监管体系建设方面取得了稳步进展,展现了改革决心。相比欧元区需要协调多国利益的复杂性,中国在政策实施方面的效率和一致性是潜在优势。

3. 政策思考

立足当前发展阶段,把握国际货币体系演变趋势,人民币若要在未来5-10年内(至2035年)缩小与欧元的差距,提升国际货币地位,可考虑在以下关键领域进行系统性改革。

第一,完善货币政策框架体系。

健全以市场化为导向的货币政策传导机制,提升政策可预期性和透明度。国际经验清晰表明,一个清晰、透明、易懂、稳健且可预期的金融政策体系,是赢得并维持国际市场信心的基石,对于货币国际化至关重要。这样的框架能让全球持有者理解政策环境、形成稳定预期,从而放心持有和使用该货币。

被市场信任的央行必须在规则制定中具有主动权,能够根据经济形势变化主动调整政策框架;同时具有保障资金安全的能力,建立可靠的信任记录;还应拥有清晰且被市场认同的政策目标,确保货币政策框架高效透明、可解释,并优先使用高度市场化的调控工具实施政策。

货币国际化不必然要求采用特定的宏观政策安排,我国未来的货币政策可以不是单一目标,但货币政策框架应当更容易被理解,货币政策目标、工具、传导应当更为清晰,并保持顺畅的市场沟通及政策协调。

我国也未必要采用完全的清洁浮动汇率,但进一步增强汇率弹性是更为自然的选择,人民币汇率的管理方式、规则和沟通应当更加简洁。

我国可以保留合适的资本管理措施,有序开放资本账户,但资本账户的管理方式应当稳定、可预期,当需要应对突发、大规模的无序跨境资本流动时,应采用透明、基于市场、临时性的资本管理措施,而非通过一刀切的行政方式来干预,后者将不利于投资者的信心。

第二,健全法治体系。

坚持依法治国方略,加快完善与国际接轨的金融法律制度,强化产权保护和合同执行机制。建设强大的人民币,其根基不仅在于稳健的经济与政策,更在于能有效提振国内外信心的公平、透明、高效且可预期的法治环境。要构筑这样的法治环境,需在多个层面系统推进:

首先,在基础性制度保障层面,核心是强化产权保护,确保对包括外资在内的各类主体产权提供平等有效的保护,并提升合同执行的效率与公正性;同时要优化金融法治供给,完善金融市场基础性法律(如破产规则等),并为金融创新提供清晰的法律框架与监管规则,这是市场稳定运行和参与者信心的基石。

其次,在监管执行与市场秩序维护层面,关键在于提升监管的透明度与规则一致性,这要求法规政策制定过程更加开放、透明,法律适用与执法尺度力求统一、规范,以营造公平且可预期的营商环境。

再次,对于纠纷解决机制的建设,目标是追求高效与权威,需要继续提升金融审判的专业化水平,大力发展金融仲裁、调解等多元化解决渠道,并切实保障司法判决与仲裁裁决能够得到及时有效的执行,维护契约精神与法治尊严。

最后,面向人民币国际化的长远需求,必须着力深化与国际规则的对接互认,推动国内金融法律规则与国际最佳实践相兼容,加强跨境监管合作与司法协助;相应地,也需优化涉外经济法律服务,例如在保障安全前提下为金融数据的跨境流动提供更清晰便利的指引,并保持高水平的反洗钱合规监管,维护人民币的国际声誉与金融体系安全。

第三,深化金融市场改革。

金融市场方面,稳步提升资本账户开放水平,制定明确路线图稳定预期;优化互联互通机制,扩大标的范围;提升在岸市场深度与流动性,大力发展国债市场,建立可靠定价基准;完善信用评级和违约处置机制;培育长期价值投资者;健全与国际接轨的金融基础设施,提升跨境支付系统服务能力。

金融机构方面,构建具有全球竞争力的现代金融机构体系,提升跨境服务能力,发展全球财富管理和投行业务;强化风险管理,对标国际最高标准;加快数字化转型,在数字支付、数字资产领域建立优势。

人民币功能方面,以大宗商品为突破口培育国际计价功能,深化大宗商品市场建设,提升人民币计价合约的流动性与国际参与度;发挥中国市场规模优势,在能源、稀土、光伏等领域形成具有国际影响力的人民币计价基准。

应用场景方面,深化人民币在一带一路中的应用,完善金融服务体系;积极拥抱金融科技,促进数字人民币国际合作。

同时,统筹发展与安全,构建本外币一体化监管框架,加强跨境资本流动监测,优化监管方式,保持宏观经济稳定,控制通胀,解决深层矛盾,增强经济内生动力和韧性,筑牢金融安全防线。

参考文献(向上滑动阅览)

Cohen, B. (1971) the Future of Sterling as an International Currency, London, Macmillan. St. Martin’s, New York, 48-90.

Krugman, P. (1984). The international role of the dollar: theory and prospect.Exchange rate theory and practice1, 261-278.

Strange, S. (1971). The politics of international currencies.World Politics23(2), 215-231.

Chinn, M., & Frankel, J. A. (2007). Will the euro eventually surpass the dollar as leading international reserve currency?. In G7 Current account imbalances: sustainability and adjustment (pp. 283-338). University of Chicago Press.

Kindleberger, C. P. (1986).The world in depression, 1929-1939. Univ of California Press.

McKinnon, R. I. (1993). The rules of the game: international money in historical perspective.Journal of Economic Literature31(1), 1-44.

Helleiner, E. (2008). Political determinants of international currencies: What future for the US dollar?.Review of international political economy15(3), 354-378.

Eichengreen, B. (2011).Exorbitant privilege: The rise and fall of the dollar and the future of the international monetary system. Oxford University Press.

Review of the Method of Valuation of the SDR; IMF Policy Paper, November 13, 2015

郭凯徐昕王一飞姜宁馨. (2020). 人民币国际化再出发载于《山报告》课题组 (编著), 《中国金融创新再出发》北京中信出版集团.

中国人民银行. 2017-2024年人民币国际化报告[R]. 北京.

我们的原创研究产品序列“CF40研究"已在微信小程序端正式上线。订阅“CF40研究”,您将畅享全年无间断原创报告、视听服务、精品图书赠阅、会员专享主题活动等线上线下超值权益组合。加入我们,开启这场新知之旅吧!  

加载中...