新浪财经

交易速递 | 海光信息吸收合并中科曙光,国产算力“全栈自主化”整合更进一步

文艺馥欣

关注

正文字数:3275字精读时间:7-12分钟

2025年5月25日,曙光信息产业股份有限公司(以下简称“中科曙光”)与海光信息技术股份有限公司(以下简称“海光信息”)公告称,为抢抓信息技术产业发展新机遇,做大做强主业,正在筹划由海光信息通过向中科曙光全体A股换股股东发行A股股票的方式换股吸收合并中科曙光。在“科创板八条”和“并购六条”等政策春风下,科创板迎来又一起重磅产业并购——“千亿级”信息技术产业龙头企业间的吸收合并。

01

3000亿高端处理器设计企业海光信息

海光信息成立自2014年,早期通过与AMD合作进入到x86处理器设计领域,并研制出符合中国用户使用需求、兼具“生态、性能、安全”三大特点的国产x86架构处理器产品。作为国内领先的高端处理器设计企业,近年来海光信息产品性能逐代提升,功能不断丰富,主要产品包括高端通用处理器(CPU)和协处理器(DCU),海光CPU系列产品兼容x86指令集以及国际上主流操作系统和应用软件,软硬件生态丰富,性能优异,安全可靠,已经广泛应用于电信、金融、互联网、教育、交通等重要行业或领域。截至2024年,海光信息的营业收入已达91.62亿元,相较IPO时的报告期首年(即2019年)的3.79亿元已实现飞速增长。

在产品力不断提升的同时,海光信息高端处理器产品的产业生态版图也在不断拓展。海光信息与国内主流服务器厂商围绕着不同类型的市场需求,形成了涵盖通用机架式服务器、人工智能服务器、刀片和高密度服务器、存储产品以及视觉工作站、边缘计算产品等诸多形态的产品,形成了国产整机合作伙伴体系。

此外,海光信息也在逐步持续建立健全产业链,依托海光产业生态合作组织(“光合组织”)打造产业生态,围绕海光技术路线,升级面向生态伙伴的“星海计划”,全面支持上下游伙伴加速围绕海光计算平台的开发和应用。通过本次“垂直整合”收购,海光信息将进一步显著提升自身“芯片-服务器-云计算”的全栈闭环能力。

02

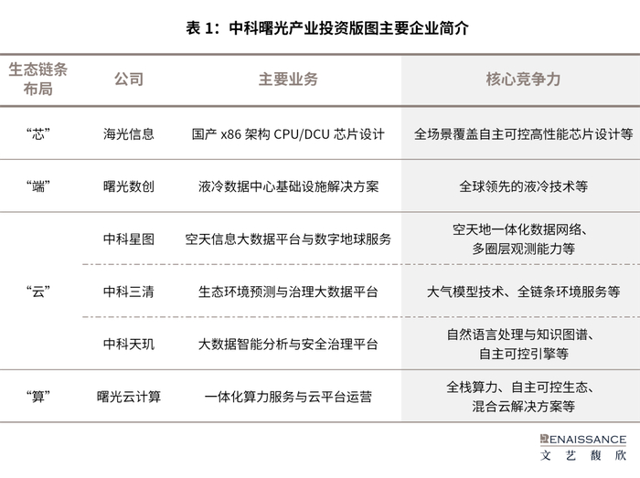
中科曙光“芯-端-云-算”全链条投资版图

中科曙光在高端计算、存储、安全、数据中心等领域拥有深厚的技术沉淀和领先的计算优势,拥有完整的IT基础架构产品线,并积极布局云计算、大数据、智能计算的技术研发和产品服务。旗下高端计算机产品主要包括机架式服务器、高密度服务器、刀片服务器、超融合一体机产品等,能够面向多种应用场景,产品涵盖浸没液冷、冷板液冷等产品形态,具有节能高效、安全稳定、高度集成等特点。

近年来,中科曙光凭借领先的技术优势和产品优势,积极向计算生态业务延伸布局,推出存储、网络安全、大数据、云计算等产品和解决方案等,并积极推动“芯—端—云—算”的全产业链布局,投资了海光信息、中科星图、中科三清、中科天玑、曙光数创等多项优质资产,与参控股子公司全方位覆盖了从上游芯片、服务器硬件、IO存储到中游云计算平台、大数据平台、算力服务平台以及下游云服务提供商。

本次交易双方海光信息与中科曙光之间也“渊源已久”。海光信息前身海光有限于2014年10月设立,中科曙光于 2014 年 12 月通过向海光有限增资方式取得海光有限 29.00%股权。此后,因天津滨海高新技术产业开发区调整其产业投资计划,拟减少对海光有限的投资资金,为保证海光有限AMD合资项目顺利落地,中科曙光参与其公开挂牌交易,通过摘牌受让海光有限 45.00%股权并暂时取得海光有限控制权,后因未参与后续增资等因素,股权比例稀释且不再控制海光有限。此后,2018年,中科曙光为保持与海光有限的产业链协同效应,在不谋求控制权的前提下参与成都产投有限、成都高投有限所持股份竞拍并变更为海光有限第一大股东。截止目前,中科曙光仍为海光信息第一大股东,但未实现控制。

03

科创板上市公司吸收合并主板上市公司,协同效应显著

正如我们在《从近期案例看科创板上市公司并购重组“交易协同”要求》中提及,科创板上市公司的并购重组中,监管对于上市公司并购重组“协同效应”的论证深度及详略度非常严格。而本次案例中,海光信息和中科曙光在技术研发与产品能力、市场营销等多维度均存在不少协同之处,也符合目前并购重组规则的要求与导向。

(一)技术研发与产品能力方面

首先,双方在软、硬件侧具备深度适配协作空间。海光信息的CPU/DCU芯片与中科曙光的液冷服务器、AI服务器等服务器产品可实现硬件级协同;而在软件层面,中科曙光的曙光云操作系统与海光的开源工具链亦可进行深度融合,通过统一开发平台共同打造联合解决方案,以促进整机生态健康发展。

此外,本次交易可实现双方在全产业链的技术闭环融合。本次交易后可形成“芯片设计(海光信息)-服务器制造(中科曙光)-算力服务(曙光云计算)”的全链条布局。海光信息的芯片工艺与中科曙光的存储、网络设备技术结合,实现从底层芯片到上层应用的技术闭环。

(二)客户资源与市场营销方面

首先,双方客户资源可实现有效复用。中科曙光在政务、金融、能源等关键行业拥有深厚的客户积累,而海光信息芯片主要应用场景也包含上述领域。双方合并后可通过客户资源共享,直接采用海光芯片的定制化方案,提供从芯片到云计算的一站式解决方案,增强客户粘性。

此外,合并后品牌影响力也将显著提升。海光信息国产芯片技术标签与中科曙光服务器均属国内龙头地位,双方合并后或可形成“自主可控+高性能”的市场定位。中科曙光的全国销售网络(覆盖300+城市)与海光信息的生态合作伙伴(如“光合组织”5000家成员)可协同推广整合后的产品,加速国产替代进程。

(三)近期AMD收购ZT Systems侧面佐证了本次交易的协同效应

2024年8月,半导体巨头AMD宣布以49亿美元(含4亿美元或有支付)的高价收购数据中心解决方案企业ZT Systems,成为全球科技领域关注焦点,也创下了AMD公司史上最大收购纪录。该案例与本次交易均属于高端处理器收购服务器厂商的“垂直整合”,ADM 收购ZT Systems也从侧面佐证了本次交易的协同效应显著。

虽然两起交易的发起逻辑不完全相同,AMD收购ZT Systems侧重于对抗英伟达垂直生态,而海光信息合并中科曙光更侧重于国产算力闭环的战略布局。两者虽侧重点不完全相同,但却均指向了算力产业“全栈化”能力的商业合理性、协同性及重要性。

04

吸收合并具体方案仍值得进一步关注

因本次交易尚处于筹划阶段及停牌过程当中,目前尚未对具体的吸收合并方案进行公告,但在过往案例之中,换股价格、异议股东的权利保护均为常规的关注重点,本次交易的具体方案也仍值得进一步关注。

首先,就换股价格来看,目前换股价格既要符合《上市公司重大资产重组管理办法》(以下简称《重组管理办法》)对于上市公司发行股份的底价要求,又要综合考虑公司的估值水平,并根据交易的具体情况及各方股东的利益来确定具体的换股溢价率。

其次,现金选择权及异议股东收购请求权的也需进行多维度考量。首先,基于对投资者保护的初衷,上述权利的定价不宜过低;其次,若定价过高,又会形成天然的“套利”机会,变成一种“期权”,投资者可在股价上涨时选择同意换股,而在股价下跌时故意投出反对票,进而影响交易的顺利推进,也正因如此,目前也存在相关的“单边下调”机制,来保护交易的达成。

声明

本订阅号发布的内容归文艺馥欣所有,未经文艺馥欣许可,任何机构、个人不得以任何形式转发、翻版、复制、发布或引用本订阅号发布的全部或部分内容,亦不得从未经文艺馥欣书面授权的任何机构、个人或其运营的媒体平台转发、翻版、复制、发布或引用本订阅号发布的全部或部分内容。如需授权转载,请联系文艺馥欣小编。

文艺馥欣对本订阅号所载资料的准确性、可靠性、时效性及完整性不作任何明示或暗示的保证,且在任何情形下均不构成对接收本订阅号内容受众的任何投资建议,文艺馥欣不对任何一方因使用本订阅号所载任何内容而导致的任何损失承担责任。

加载中...