新浪财经

AI大模型赋能,aPaaS+iPaaS构建新一代数智化应用|爱分析报告

爱分析ifenxi

关注

经过十年的蓬勃发展,数字化市场已步入全新阶段,大中型企业数字化建设取得阶段性成果,市场格局与需求特征发生深刻变革。企业核心系统建设已基本完成,随之而来的大量创新性、高时效性衍生需求和长尾需求亟待满足。与此同时,受宏观经济下行影响,“降本增效” 成为企业发展主旋律,不同规模企业在数字化建设投入产出比的关注上呈现差异。在“全球化” 与 “全面国产化” 战略推动下,中企出海面临数字化应用探索验证和数据合规挑战。

在此复杂背景下,应用开发与集成成为企业数字化建设的核心焦点,以低代码为代表的aPaaS平台和iPaaS集成平台应运而生,凭借快速开发、高效集成等优势,成为企业数字化团队突破困境、实现发展的 “两把利器”,并已在实际应用中展现显著成效。

爱分析于5月23正式发布2025爱分析·中国PaaS市场报告,深度解读中国PaaS市场现状及未来趋势,助力企业选型。

扫码获取《2025爱分析·中国PaaS市场报告》以及大模型相关研报合集

1、2025爱分析·AIGC应用实践报告

2、2024爱分析·央国企数字化应用实践报告

3、2024爱分析·央国企数字化厂商全景报告

4、2025爱分析·流程智能化应用实践报告

5、2024爱分析·大模型应用实践报告

6、2024爱分析·AI Agent厂商全景报告

7、AI大模型教育行业白皮书

01

aPaaSiPaaS成为企业用户关注重

1. PaaS市场定义

根据Gartner的定义,PaaSPlatform as a Service)平台是应用基础架构(中间件)服务的广泛集合, 包含应用平台、集成、业务流程管理、数据服务和AI应用

PaaS平台旨在帮助开发人员专注于编写、 运行和管理应用,而无需担心和考虑底层基础架构,同时对其数字化系统进行IT运营控制。这里的开发人员是指泛开发人员,包含企业用户内部的信息化、数字化部门人员和业务部门中从事信息化、数字化工作的相关人员。

基于PaaS平台定义,按照不同应用场景进行分类,PaaS可分成gPaaS、aPaaS、iPaaS、BPM、DBPaaS、AIPaaS、IoTPaaS等。

2. PaaS厂商定义及分类

PaaS厂商是提供PaaS平台及相关服务的科技公司,这里的服务包含PaaS平台本身的部署运维服务、培训、技术支持和基于PaaS平台之上的应用实施、二次开发、部署、运维服务。

按照PaaS厂商的资源禀赋和主营业务方向,可以将市场上的PaaS厂商分成三类,分别是云厂商、应用软件厂商和独立PaaS厂商。

云厂商是指营收主要来自IaaSIT资源,包括计算、存储和网络等)产品服务,IaaS产品服务收入占比超过50%

应用软件厂商是指营收主要来自业务应用软件(云端SaaS或本地部署等方式)产品服务,应用软件产品服务收入占比超过50%

独立PaaS厂商是指营收主要来自PaaS产品服务,PaaS产品服务收入占比超过50%

3. PaaS市场驱动因素之一:数字化建设进入下半场带来全新市场机会

数字化市场经过十年发展,大中型企业的数字化建设已取得初步成果,整个市场进入下一阶段,呈现出新的市场态势。

首先,企业核心系统建设告一段落,大量衍生需求和长尾需求亟待满足。

数字化进入下半场,企业用户主价值链的核心系统通过采购成熟商业软件和定制开发已经完成。在核心系统使用过程中,产生大量衍生需求和长尾需求。这些需求呈现出创新性、高时效性等特点,一方面是需要数字化团队响应速度和开发速度快,另一方面是涉及到多个核心系统集成连接。

以某全球光伏龙头企业为例,业务的快速变化要求IT团队全力支持变革。同时,众多历史遗留的IT系统导致了系统对接效率低下、接口问题发现和解决滞后,以及集成管理无序等问题。不同系统间的数据格式、通信协议等存在差异,导致系统之间的数据交换和信息共享变得困难重重,影响了整体业务流程的顺畅进行。由于缺乏有效的集成管理策略和工具,系统和应用往往各自为政、难以协同工作,导致资源浪费和效率低下。

其次,“降本增效”成主旋律,所有企业都开始重视数字化建设投入产出比。

宏观经济下行让所有企业都重视“降本增效”,关注数字化建设投入产出比,大型企业(年销售额50亿以上)和中腰部企业(年销售额5亿至50亿)的关注点有所差异。

大型企业积极拥抱新业态和新技术,产生很多数字化创新场景需求。考虑到这些创新场景短期无法明确论证价值,数字化部门希望低成本试错,采取短周期快速开发、快速迭代的方式来验证其价值,aPaaSiPaaS能够比较好满足这一诉求。

以国内某整车龙头企业为例,经过多年发展,已建设以商业软件为主的应用架构,实施了包括ERPMESPLMWMS等超过200IT系统,面临着需求变化快、商业软件支持不力等问题。市场环境和竞争形式变化速度快,短周期场景、一次性场景需求显著提升。一方面,业务用户要求IT团队具备更高的响应度。另一方面,商业软件及周边二次开发方式,引发能力边界有限、长期运维成本高、专业人才难招等问题,必须走向外围实现。

中腰部企业面临数字化需求旺盛和IT资源不足的矛盾,希望通过合适开发工具,能够提升现有数字化团队的建设效能,在现有IT资源不变的情况下支撑更大范围、更多场景的业务诉求。

机电制造企业兆威机电面临两大痛点问题,一是开发资源紧张,二是IT交付效率不高。因为IT部门资源有限、人员有限,想承接更多的业务需求,就要想办法做到快速开发、降低开发门槛,实现产品开发交付速度提升,并降低产品运维和维护成本。

4. PaaS市场驱动因素之二:“全球化”和“全面国产化”催生新机遇与挑战

从国家战略和企业自身发展需求来看,“出海”成为所有中国企业重点业务布局方向,全球化是每个大型企业的战略重点。与此同时,复杂国际形势又使得以央国企为代表的大型企业必须考虑“数字化系统全面国产化”,既要保证数字化系统安全合规,又要满足业务连续不中断需求。

根据爱分析的调研,中国企业在数字化建设面临以下挑战。

第一,中企出海催生新数字化需求,如何快速探索验证和数据合规是主要挑战。

大量中国企业出海,业务本身不稳定使得很多数字化应用处于探索验证阶段,同时又产生了境内外数据合规传递等新需求。企业数字化团队面临重大挑战,一方面是针对海外业务团队需要快速构建数字化应用,另一方面又要满足境外应用和数据本身的合规要求,符合当地政策法规。

以某半导体企业为例,出海业务是最近两年企业内部的战略领域。在整个企业出海端,GDPR(通用数据保护条例,General Data Protection Regulation)要求最为严格,尤其是多个国家和地区的数据中心间的数据互通、跨国业务审批等,均需要满足合规要求。

第二,“全面国产化“背景下,如何解决安全合规与业务连续稳定的矛盾。

2027年,政企用户要完成数字化系统“全面国产化”建设要求。一方面,随着上层应用国产化建设逐步完成,开发工具的国产化替代工作已提升日程。另一方面,在满足“安全合规”前提下,如何保证业务连续稳定存在两大挑战:第一,很多老系统不满足当前安全合规要求,而替换成本极高。第二,国产软件不成熟,很多功能无法满足业务需求。

5. aPaaS和iPaaS成为企业数字化团队“两把利器”

从上述企业用户数字化建设需求能够清晰反映出,应用开发和集成是所有企业数字化团队当下关注重点,实现快速敏捷开发和统一集成管理是每个企业用户都面临的挑战。

以低代码平台为代表的aPaaS平台能够实现快捷开发、敏捷变更、安全使用等功能。简单场景开发时间从原先的两周时间缩短到2-3天时间,复杂场景开发能够通过页面配置等方式,大幅降低开发门槛,这能够极大提升数字化团队的工作效率,满足业务部门日益增长的数字化需求。

iPaaS平台为代表的集成平台,能够帮助企业用户实现复杂系统之间的互联互通,使得企业用户的系统和应用各司其职,提升多团队协作效率和系统集成效率。

以某全球光伏龙头企业为例,某全球光伏龙头企业上线统一集成平台(iPaaS平台)通过对40多个系统和600多个接口的详细梳理,理清接口关系,形成接口资产清单,这使得各基地和系统能够清晰地查看对接的接口情况。项目不仅提升了接口的复用率,还减少了因接口信息不透明而导致的重复投入。上线一年间,共承载1381个接口,日均运行实例100万,总实例量1.5亿,平台稳定运行,各系统业务数据流转平稳。

02

aPaaS市场分析及选型建议

1. aPaaS产品及市场定义

根据Gartner的定义,aPaaS产品是指支持应用程序在云端和私有环境的开发、部署和运行,提供软件开发中的基础工具给用户,包括数据对象、权限管理、用户界面等。

与其他开发工具相比,aPaaS有具备以下特征:

第一,aPaaS工具可以面向非专业开发人员,采取低代码或零代码的方式来完成整个应用开发部署运行过程;

第二,基于aPaaS工具开发的成果能够直接服务最终业务用户,而非源代码等半成品;

第三,平台本身是模块化、松耦合架构,能够与企业现有数字化基础设施融合,有效利用企业现有数字资产,而非All-in-One紧耦合架构的技术中台,必须全套部署上线。

因此,低代码平台、零代码平台以及低零代码结合平台是属于aPaaS产品,而高代码开发平台、All-in- One的技术中台是不属于aPaaS产品。

aPaaS市场包含aPaaS平台产品和服务,服务包含aPaaS平台本身的部署运维服务、培训、技术支持和基于aPaaS平台之上的应用实施、二次开发、部署、运维服务。

IT外包服务(ITO)市场中基于aPaaS平台工具提供服务的细分市场是包含在整个aPaaS市场中。

2. aPaaS市场处于高速发展阶段,2028年市场规模达165亿人民币

中国aPaaS市场主要包含低代码平台、零代码平台、低零代码平台以及表单自动化工具等,独立表单自动化工具占比极小,大部分都是集成到零代码平台或低零代码平台中。因此,中国aPaaS市场规模基本可以等同于低代码平台、零代码平台和低零代码平台市场之和。

根据IDC相关数据,2023年中国低代码与零代码软件市场规模为33.1亿人民币。结合爱分析对于aPaaS市场头部厂商调研,aPaaS头部厂商在2024年营收增速超过40%,由此估算2024年中国aPaaS市场整体增速为30%2024aPaaS市场整体规模为43亿人民币。

当前aPaaS客群已从大型企业深入到中腰部企业,中国腰部企业(4亿以上的规模企业)超过10万家,一方面这类企业会购买aPaaS产品,另一方面腰部企业和头部企业都会基于aPaaS平台开发大量数字化应用,因此,aPaaS市场规模增长会呈现出逐年加速的态势,预计2028年市场规模达到165.1亿元。

3. aPaaS选型建议

考虑到aPaaS是平台级工具,不少数字化应用是需要基于aPaaS产品开发搭建,爱分析建议企业用户从产品本身和厂商能力两个视角考虑aPaaS选型问题。

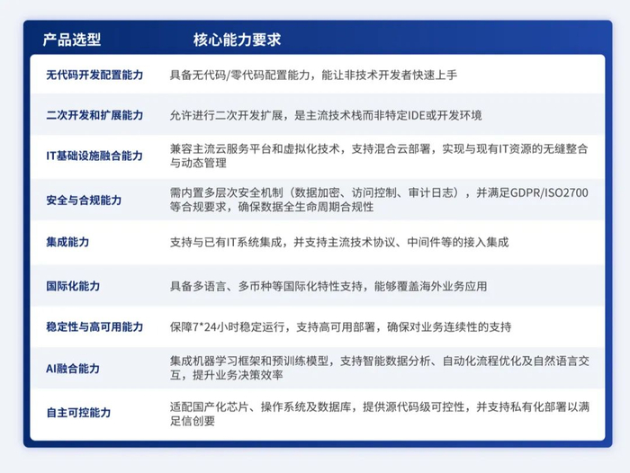
aPaaS产品本身需要关注无代码开发配置能力 、二次开发和扩展能力 、IT基础设施融合能力 、安全与合规能力 、集成能力 、国际化能力 、稳定性与高可用能力 、AI融合能力 、自主可控能力等因素。

aPaaS厂商能力重点关注实施服务能力、低无代码推广运营方法、 客户成功支持体系 、产品长期规划与研发投入、生态体系成熟度等因素。

按照PaaS厂商分类,aPaaS厂商分成阿里等云厂商、金蝶等应用软件厂商和得帆信息等独立厂商,aPaaS市场主要厂商如下。

03

iPaaS市场分析及选型建

1. iPaaS产品及市场定义

综合GartnerIDC等研究机构定义,iPaaS产品是指通过一套平台,实现应用集成、数据集成的开发、执行和管理,实现内部本地和基于云的流程、服务、应用程序和数据的连接。

iPaaS产品具备以下特征:

第一,iPaaS是基于云原生、分布式等技术架构,具备多租户、多环境、容器化的PaaS平台特征;

第二,iPaaS是融合集成平台,融合了应用系统集成、数据集成、文件集成、消息集成、API资产管理等多种核心能力;

第三,iPaaS提供优秀的集成体验让集成更高效,采用零代码、低代码的集成方式,预置丰富的连接器,提升集成效率。

iPaaS市场包含iPaaS平台产品和服务,服务包含iPaaS平台本身的安装部署、培训、技术支持、运维服务和基于iPaaS平台的集成实施、二次开发服务,包含了应用集成、数据集成和API理。

2. iPaaS正从大型企业渗透到中腰部企业,预计2028年市场规模达133亿人民币

根据IDC数据,2024年中国iPaaS市场规模为42.6亿人民币。

根据爱分析调研,两大因素使得iPaaS在未来几年保持高速增长,预计2028年市场规模达133.2亿元。iPaaS市场保持较高增长主要是以下原因:第一,越来越多企业用户采购iPaaS替换原有ESB工具,iPaaS会逐步蚕食原有ESB市场;第二,随着数字化建设深入,系统复杂度激增,应用集成和数据集成需求会逐年增长;第三,随着市场对产品认知的提升,越来越多腰部企业会在数字化早期建设iPaaS平台,腰部企业的需求量逐年增长。

3. iPaaS选型建议

iPaaS一般是作为企业用户应用集成和数据集成的统一管理平台,企业用户的数字化应用是需要通过iPaaS平台来实现集成、统一管理和安全合规等要求。爱分析建议企业用户从产品本身和厂商能力两个视角考虑iPaaS选型问题。

iPaaS产品本身需要集成能力、性能及稳定性、安全性及扩展性、集成体验及集成效率等因素。

iPaaS厂商能力重点关注实施服务能力、同类型案例、产品长远规划及投入情况等因素。

按照PaaS厂商分类,iPaaS厂商分成华为等云厂商、浪潮通软等应用软件厂商和得帆信息等独立厂商,iPaaS市场主要厂商如下。

04

PaaS市场未来趋势

1. aPaaSiPaaS融合,实现企IT架构敏捷化、服务化

敏捷化、低代码化、服务化是企业IT架构未来发展趋势,只有这样才能满足日益增长且动态多变的数字化需求。

iPaaS能够将现有固化的IT系统服务化、沉淀且复用业务逻辑,aPaaS能够让固化的业务系统实现敏捷随需应变。两者结合能够让企业IT架构真正实现敏捷化、服务化。

2. PaaSAI融合,共同构筑新一代数智化应用

PaaSAI融合分成“PaaS for AI”和“AI for PaaS”两个方向。“PaaS for AI”是指PaaS平台如何支持大模型等企业数智化应用,“AI for PaaS”是指AI大模型能力如何赋能PaaS平台,提升PaaS平台产品能力和使用体验。

首先,企业引入大模型能力和基于MCP协议构建智能体,底层都需要API开发管理,这部分未来会被iPaaS平台统一纳管,实现大模型应用安全合规和模型资产沉淀。

2025年企业用户广泛接入DeepSeek,即使是私有化部署DeepSeek,依然面临着AI API滥用与越权、数据泄漏与合规性风险、审计风险等安全风险。基于iPaaS平台搭建“AI网关”,在流量管理层对大模型服务进行管控,能够保障服务稳定性、安全性和成本效率。

通过“AI网关”能够实现访问安全、数据安全合规、提示词安全、流量与审计安全等功能,通过这四层防护体系,实现了从入口管控、数据流动、内容生成到事后审计的全闭环安全管理。

其次,AI Agent应用在落地应用的过程中,必然伴随数字化场景建设,或需融入既有的IT系统,而aPaaS是其稳定、可靠的能力补充,共同构筑新一代数智化应用。

aPaaS的搭建能力与Agent开发组件结合,能够形成丰富的低代码AI用,满足多样化业务需求,满足AI应用的稳定性和可靠性,是AI应用从Demo验证走向业务可用。iPaaS的集成管理能力,能够让各类Agent应用与现有数字化系统高效集成融合,让Agent应用真正落地。

PaaS能力会更多整合与内嵌AI能力,经由现已出现的PaaS+AI阶段,逐步过渡到AI-Native PaaS阶段,与AI大模型、AI基础设施原生融合,迎来GUICUI的有机结合,扩展组织的数字化场景的更深度与全面的覆盖。

aPaaS平台通过接入插件,用户在租户后台可直接调用AI对话弹窗,实现用户与aPaaS平台的智能对话交互,助力提升开发效率、优化用户体验。基于大模型能力,aPaaS平台能够通过自然语言交互形式智能生成数据模型和表单,大幅降低手动配置的工作量,实现从需求描述到系统落地全链路闭环。

05

PaaS市场代表厂商:得帆信息

1. 公司介绍

得帆信息成立于2014年,专注于PaaS产品和解决方案领域,核心技术团队深耕企业数字化架构与产品研发领域平均逾15年。总部位于上海,在北京、深圳、成都、西安等10余个城市设有分支机构,形成了覆盖全国的技术服务网络。

公司独创“aPaaS + iPaaS”双擎驱动模式,在财富500强、制造业500强、市值500强、国央企500强等顶级企业榜单中的综合覆盖率超过35%,已累计为超过1200家中大型组织构建数字化底座。

依托行业领先的"全周期交付体系"与独创的"冷启动->规模化"推广方法论,以超高交付成功率重新定义企业级PaaS服务标准,被誉为"中国低代码PaaS生态的终极赋能者"

2. 产品及核心能力

得帆信息在aPaaSiPaaS两个市场均有成熟产品,分别是得帆云DeCode低代码平台和得帆云DeFusion融合集成平台。

得帆云DeCode低代码平台(aPaaS)定位为企业数字化应用工厂,通过低代码/无代码融合技术实现业务应用的"分钟级"构建。该平台可深度整合既有IT资产,支持与多源系统无缝对接,可快速搭建标准化应用模板与定制化数字工厂,显著缩减70%传统系统交付周期。

得帆云DeFusion融合集成平台(iPaaS)作为企业全域连接枢纽,拥有API/ESB/ETL三大技术引擎,构建覆盖数据采集、协议转换、服务编排的全链路管理能力。支持200+异构系统即插即用,日均处理超亿级API调用,实现复杂生态系统的可视化治理与智能运维。

双平台形成"开发-集成"闭环体系,既满足企业快速响应业务创新的敏捷需求,又提供支撑数据互联的扩展能力。通过标准化组件与个性化配置的矩阵式组合,已成功实现从单点应用到生态级数字基座的平滑演进路径,助力客户完成数字化转型"最后一公里"攻坚。

除此以外,得帆也在从系统建设和连接领域,逐步扩展到数据智能领域,已布局DeMDM主数据系统、Dehoop数据中台两个产品,其产品能力和商业化进展也较为出色,助力企业构建更强能力、更全面的数字化底座。得帆积极拥抱AI,帮助企业从数字化转向数智化,产品与AI的深度融合,在AI领域率先完成从"PaaS+AI""AI-Native"的范式革新,原生集成大模型能力,帮助客户构建认知智能时代的技术护城河。

3. 市场地位及商业化进展

2024年,得帆信息新签客户超过300家,中国财富500强企业中已合作157家,中国制造业500强累计合作173家,中国整车Top10中有9家与得帆信息合作,在独立PaaS厂商中累计服务大中型企业客户数量最多,累计交付实施aPaaS和iPaaS项目数量最多。

2024年,根据aPaaS和iPaaS营收统计,得帆信息在aPaaS和iPaaS领域位居独立PaaS厂商市场占有率第一,综合增速超过40%。

创作团队

报告指导人

张扬

爱分析 联合创始人&首席分析师

报告执笔人

李喆

爱分析 联合创始人&首席分析师

李进宝

爱分析 高级分析师

部专家(排序无先后)

徐翔轩

得帆信息 联合创始人&CTO

王周健

得帆信息 联合创始人&资深数字化专家

特别鸣谢

加载中...