新浪财经

退钱了!6月30日截止!

大庆日报

关注

2024年度个人所得税综合所得汇算

即将截止

大家抓紧在6月30日前完成哦

01

能退多少,可以这样算

个税汇算清缴就是对2024年的个税进行多退少补。上一年度多缴税的,可以自行选择申请退税;存在少缴税的,那就要进行补税。

注意:延期不补税的,需要承担加收每日万分之五的滞纳金并且受到处罚。

1.哪些情况可以退税?

◆预缴税额高于应纳税额;

◆2024年综合所得年收入额不足6万元,但平时预缴过个人所得税的;

◆专项附加扣除信息未填写或填写不完整;

◆因离职、部分月份没有收入等原因,存在少申报或者未申报综合所得。

2.哪些情况要补税?

◆预缴税额低于应纳税额;

◆在两个以上单位任职受雇并领取工资薪金,预缴税款时重复扣除了减除费用(5000元/月)。

除工资薪金外,还有劳务报酬、稿酬、特许权使用费所得,各项综合所得的收入加总后,导致适用综合所得年税率高于预扣预缴率。

具体计算公式:

应退或应补税额=[(2024年综合所得收入额-60000元-“三险一金”等专项扣除-子女教育等专项附加扣除-依法确定的其他扣除-符合条件的公益慈善事业捐赠)×适用税率-速算扣除数]-已预缴税额

02

这样操作,个税多退几千元

在进行个税汇算清缴时,一样的收入,为什么有的人却可以退一大笔钱呢?可能是多做了这一步:

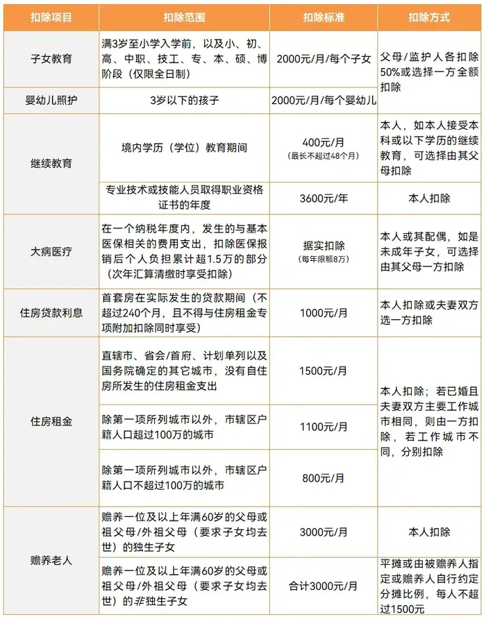
1.专项附加扣除,家庭减税神器

个人所得税专项附加扣除覆盖子女教育、房贷利息、赡养老人等七大类,合理填报可大幅降低应纳税所得额。

下面来简单说一下可能导致少退的注意事项:

▪️子女教育:需要注意各阶段衔接时有空档,比如小学升初中,6月毕业,9月才开学,这中间有人可能就漏掉了,因为我们可能会习惯沿用上一年的记录,所以升学期记得要改专项扣除资料。

▪️继续教育:本科及以下在读,没有工作的,父母可以抵税。

提醒:

很多人忽略了技能证书!2024年如果取得了职业资格证书,填报享受继续教育专项附加扣除,按照3600元的标准,享受税前定额扣除优惠!

证书长这样:

职业资格证书种类多、数量多,哪些能享受呢?

《国家职业资格目录》由人社部发布,目前最新版本是2021年版,共计72项职业资格,其中专业技术人员职业资格59项,技能人员职业资格13项,大家可以自行查看:

▪️大病医疗:并没有想象中的门槛那么高,个人自费或自付15000—80000元之间的可以扣除。

▪️房贷抵扣个税:可以夫妻分别抵扣或单人抵扣,最好让工资高的一方单人抵扣。

2. 年终奖“单独计税”:巧妙选择高收益

年终奖发放月份不同,可能影响清算结果。比如去年12月份发的,那我们今年3月就要记得清算;如果今年1月才发,那就明年清算的时候再处理。

年终奖很多朋友再熟悉不过了,而这笔钱并不是发多少就能实收多少的,因为它也是需要缴税的。

在2027年12月31日前,年终奖可以选择两种计税方式,分别是:

单独计税:年终奖和工资分开,分别计算该缴多少税;

合并计税:年终奖和工资合并,按总收入来计税。

那两种方式选哪种?我们接着往下看;

以王先生税前年入25万元,其中,五险一金要扣3000元,每月还有2000元专项额度扣除,加上今年的年终奖5万元,将单独计税与合并计税的差异演示如下:

可以看出,以王先生的收入情况,选择单独计税更为合适,相比之下,省了3810元。

当然,上述演示只是根据王先生的情况展开,由于大家的收入情况与薪资构成的不同,在两种计税方式下,最终可能有不一样的结果。

03

已提交申请

为什么我的钱没到账?

有人申请退税后,遇到了审核未通过的情况,退税有流程,审核未通过时按提示修正即可:

1.税务审核不通过

“税务审核不通过”表示您的申报信息存在问题,税务机关会列明审核不通过的原因,您可以在个人所得税APP中及时查看,并对申报数据进行检查、修改、完善,确认无误后重新提交申报。

注意:

税务机关可能会联系您核实相关信息,请您通过个人所得税APP补充提供证明材料。

税务机关不会向您发送带有网站链接的短信,更不会向您索要个人账号、密码、验证码等信息,请提高防范意识,谨防被骗。如有疑问请及时与税务机关联系或拨打12366纳税服务热线。

2.国库退库失败

“国库退库失败”表示税款无法退到您的银行账户中。一般情况下,国库退库失败多与您填报的银行账户信息错误有关。

请关注申请退税的银行卡账户是否为本人账户,以及该账户是否处于注销、挂失、冻结、未激活、收支有限额和不是一类卡等状态。如果遇到该种情况,需重新填报符合条件的银行账户,系统会重新发送国库办理退库。

04

诚信申报,这些问题要重视

今年,国税总局发布的《个人所得税综合所得汇算清缴管理办法》,大家有哪些重点需要关注呢?

1.“首违不罚”

纳税人因申报信息填写错误造成汇算清缴多退或少缴税款,主动改正或经税务机关提醒后及时改正的,税务机关可以按照“首违不罚”原则免予处罚。

2.退税需要提供材料,否则不予退税

税务机关审核发现退税申请不符合规定,应当通知纳税人补充提供资料或更正汇算清缴申报,纳税人拒不提供资料或者拒不更正申报的,税务机关不予退税。

3.虚假申报,将关联信用

单位未按照规定为纳税人代为办理汇算清缴,或者冒用纳税人身份办理扣缴申报、汇算清缴的,按照有关规定处理,并纳入企业纳税信用评价。

企业法定代表人、合伙企业自然人合伙人、个人独资企业投资者等未依法办理汇算清缴的,关联纳入企业纳税信用评价。

加载中...