新浪财经

官方明确:延长婚假!2025年婚假新标准→

中国会计报

关注

01

官方明确:延长婚假

一、湖北:3天婚假将延长

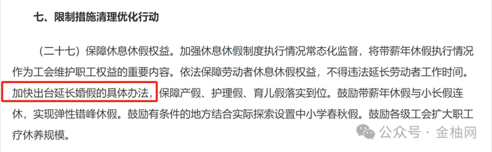
5月8日,《湖北省提振消费专项行动实施方案》(以下简称《方案》)正式印发,旨在强化消费对支点建设的战略支撑力。《方案》透露,湖北省正在加快出台延长婚假的具体办法

https://www.hubei.gov.cn/zfwj/ezbf/202505/t20250509_5645091.shtml

目前,国家规定的基础婚假天数为3天。《湖北省人口与计划生育条例》规定,符合法律规定结婚的夫妻,可以在享受国家规定的婚假外延长婚假。但关于延长婚假的具体标准,没有明确规定。

除了加快出台延长婚假的具体办法,《方案》在婚育支持方面提出,保障产假、护理假、育儿假落实到位;在弹性错峰休假方面,鼓励带薪年休假与小长假连休;依法保障劳动者休息休假权益,不得违法延长劳动者工作时间。

二、四川:婚假何时延长?官方回应

有网友近期通过“问政四川”平台留言:四川婚假何时延长?

4月17日,四川省人力资源和社会保障厅回复如下↓

四川结合实际,印发《关于企业职工请婚丧假规定的复函》(川劳险〔1993〕95号),对婚假进行调整,职工本人结婚,可以根据情况,由本单位行政领导批准,给予5天的婚假。职工结婚时双方不在一地工作(居住)的,其中的一方单位可根据另一方所在地的路程远近,另给予路程假。

从全国情况看,婚假延长已纳入人口计生政策法规调整范围。目前,我厅正积极配合推动工作落实。据了解,政策制定部门正在对延长婚假进行研究部署

https://ly.scol.com.cn/thread/details/3663820

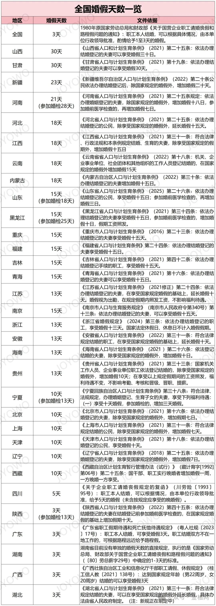
三、山东:婚假最长可休18天

1月18日,山东省十四届人大常委会第十三次会议表决通过了《山东省人民代表大会常务委员会关于修改〈山东省人口与计划生育条例〉的决定》。

其中明确,依法办理结婚登记的公民,享受婚假十五日;参加婚前医学检查的,再增加婚假三日

http://www.sdrd.gov.cn/articles/ch00628/202501/1a68d136-2b64-4b61-8b81-4fdd42bd66ee.shtml

02

全国婚假天数标准

从全国来看,有些省份已明确延长婚假,例如江西、云南、河北、内蒙古为18天,浙江、安徽、江苏、贵州、海南为13天,北京、上海、天津、辽宁、西藏为10天。

各省、自治区、直辖市最新婚假规定如下:

03

复婚能再休婚假吗?

有网友提出,结婚离婚复婚都是和同一个人,能再享受婚假吗?

对此,浙江省杭州市余杭区人社局工作人员表示:“我们没法对这个政策本身做解答。从我的理解来说,复婚也是结婚,跟正常的结婚没什么区别,没有说复婚还有单独什么规定。”

对于复婚能否享受婚假问题,多地已作出答复,具体规定不尽相同。

例如,2025年1月21日,山东省卫健委发布关于《山东省人口与计划生育条例》实施中有关假期规定适用问题的指导意见,明再婚、复婚等情况也可以享受婚假

http://wsjkw.shandong.gov.cn/zwgk/zcjd/wdjd/202501/t20250121_4785144.html

此前,也有其它省份作出相关说明,如:

1.北京

依据《北京市人口与计划生育条例》第十六条的规定:依法办理结婚登记的夫妻,除享受国家规定的婚假外,增加假期七日。故北京市婚假时长共计十天。再婚者、复婚者均可享受法定婚假10天的待遇。

2.上海

《上海市人口与计划生育条例》规定,符合法律规定结婚的公民,除享受国家规定的3天婚假外,增加婚假7天,共计10天。该条例并未对初婚、再婚或复婚进行区分,因此在上海复婚应可享受10天婚假

3.安徽

《关于印发〈安徽省人口与计划生育条例〉实施中有关问题具体应用指导意见的通知》(皖卫人口家庭秘〔2021〕325 号)规定:符合法律规定结婚不含复婚的职工,在享受国家规定3天婚假的基础上,延长婚假10天。

4.江西

《江西省卫生健康委关于〈江西省人口与计划生育条例〉实施中有关问题具体应用的指导意见》(赣卫人口发〔2021〕6号)明确规定不含复婚

5.新疆

《新疆维吾尔自治区人口与计划生育条例》第二十条:公民依法办理结婚登记后,除国家规定的婚假外,增加婚假二十天。

在国家规定的3天基础上增加20天,即23天。婚假增加天数只适用于初婚者

https://www.cjs.gov.cn/xwzx/tzgg/929616.htm

编辑:吴进

加载中...