新浪财经

今秋鲤城、洛江小学招生方案出炉!有这些调整……

政府网站

关注

转自:泉州发布

刚刚公布!

2025年秋季鲤城区小学

招生工作的实施意见

正式出炉!

今年鲤城区小学招生办法总体延续去年招生政策,坚持教育公平,实行“划片招生,免试就近入学”。在老城区继续实行“单校片区”与“多校片区”相结合招生入学的办法,以居住证为主要依据、以公办学校为主接收符合条件的适龄随迁子女就学。

招生对象

户籍在鲤城区或居住在本区符合政策要求的年满6周岁(即2019年8月31日前出生,含8月31日)的适龄儿童。

招生计划和招生范围

(一)老城区各公办小学招生计划数

(二)新区各公办小学招生计划数

)鲤城区各公办小学招生服务范围

(四)民办小学招生计划数和范围

公办小学招生办法

(一)鲤城区户籍适龄儿童

鲤城区户籍适龄儿童,老城区各公办小学实行“单校片区”与“多校片区”相结合招生入学的办法,江南新区各公办小学仍然采取“单校片区”的招生办法。

1.优先招收本校招生服务区域内户籍、住房产权、实际居住“三一致”家庭的适龄儿童及按国家、省、市相关入学优待政策照顾的对象。

2.本校招生服务区域内户籍、住房产权、实际居住“三一致”家庭的适龄儿童具体条件:(1)适龄儿童与其父母(或祖父母、外祖父母)户籍一致(均在学校招生服务区域内)并实际共同居住,户籍与房产一致(产权性质、用途为住宅),房产与实际居住一致;(2)适龄儿童落户到学校招生服务区域的截止时间为2025年3月1日前;(3)对2021年3月1日以后(包括3月1日)新购房落户的(包括通过其它形式取得房产的),要求:①适龄儿童的父母(或祖父母、外祖父母)拥有该实际共同居住的住房产权比例应超过50%(不包括50%,产权证或不动产登记证上没注明共有产权人产权比例的,视为平均分配);②自2022年10月1日起,对鲤城区域内析产后的古大厝住房产权人产权占比虽不超过50%,但经查证符合实际居住且适龄儿童出生就落户在该地址的,视为“三一致”对象,享受入读古大厝服务片区学校的就读政策;③自2022年秋季起,学位紧缺的区属公办小学:鲤城区实验小学、泉州市第二中心小学、泉州市通政中心小学、泉州市西隅中心小学、鲤城区第三实验小学(总校区)等5所小学招生服务区域的同一套住房每六年只能有一位适龄儿童在该校入学(同一户主、子女多于一个的家庭除外)。

3.因家庭经济困难等原因,其户籍在服务区域内且适龄儿童父母确无房产,经查证确系在服务区域内随父母租房居住的适龄儿童〔须提供户籍(出生入户)和至少连续5年以上的租房合同以及水电缴费等证明〕;因政府项目拆迁等原因造成人户分离但其户籍在服务区域内的适龄儿童(须提供户籍,原住房产权证明及政府拆迁证明等)。

如果本校招生服务区域内“三一致”对象及政策照顾对象的数量超过学校招生计划数,则“三一致”对象采取以落户到学校招生服务区域时间先后或公开电脑派位(抽签)等办法录取,没有被该校录取的,由区教育局统筹安排至附近有剩余学位的公办小学就学。

4.老城区“多校划片”小学的划定和招生具体办法

(1)合理划定“多校片区”(简称小片区)的片区小学。

根据老城区小学布局和学位供需情况,按相对就近原则,将老城区各小学划分为南、北两个片区。

南片区:鲤城区实验小学(含金山校区、笋浯校区)、泉州市第二中心小学、泉州市立成小学、泉州市新隅小学等4所公办小学;

北片区:泉州市通政中心小学、泉州市昇文小学、泉州市西隅中心小学、鲤城区东门实验小学、泉州市新村小学等5所公办小学。

(2)采取小片区联动,通过电脑派位或抽签方式实行调剂入学。

5.鲤城区户籍但不符合学校招生服务区域内户籍、住房产权、实际居住“三一致”条件的适龄儿童。本类对象应按时向户籍所在招生服务区域公办小学报名登记,原则上由区教育局统筹安排公办学校接收入学。其中,①老城区安排在“多校片区”的公办小学就学;②自2024年秋季起,老城区空挂的单位集体户,其适龄子女申请在鲤城就近入读公办小学时,参照外来随迁人员子女(含四区人员)就读我区的相关入学规定和办法执行。

(二)适龄随迁子女

随迁人员在鲤城辖区内务工且具有本区“居住证、务工证(劳动合同或营业执照)”(以下称“两证”)的,适龄随迁子女申请就读公办小学必须符合相关规定

适龄随迁子女原则上以暂住地(居住地)就近向鲤城区内有接收随迁子女的小学申请报名登记入学。其中,居住在老城区的随迁子女可到立成小学、东门实验小学、新村小学、新隅小学、昇文小学、鲤城区实验小学笋浯校区报名登记。居住在新区符合报名条件的随迁子女可到其居住的相应片区学校(鲤城区第三实验小学总校区、泉州市通政中心小学田中校区、泉州市西隅中心小学坂头校区除外)报名登记。

区教育局将根据各服务片区学校学位情况采取分批次录取办法。老城区如学位不足,统筹安排至江南新区有空余学位的公办小学就读。若不服从统筹调剂者,视为自动放弃在我区公办小学就读的资格。如不符合我区报名条件的适龄随迁子女,请家长提前到其子女户籍地做好报名登记。若出具虚假证明材料,将取消其在我区的报名入学资格。

(三)香港、澳门、台湾、华侨和外籍适龄儿童

1.香港和澳门特别行政区居民适龄儿童申请在鲤城区入学,视同本地户籍适龄儿童安排学校接收。其中:

1)其父亲(母亲)为香港、澳门特别行政区居民的,由市、区教育局根据其父亲(母亲)房产所在地或居住地统筹安排入学。

2)其父亲(母亲)为鲤城区户籍的,如果其父亲(母亲)在鲤城区有房产(持有该住房产权比例应超过50%)并实际共同居住,在房产所在地安排入学;如果其父亲(母亲)在鲤城区没有房产(或持有该住房产权比例不超过50%),由区教育局统筹安排入学。

2.持有《台湾居民来往大陆通行证》或《中华人民共和国台湾居民居住证》的台胞适龄子女,因家长在鲤城区购房置业或工作需随父亲(母亲)在鲤城区生活而要求在鲤城区就读小学的,依据相关文件精神,监护人可向教育行政部门申请子女入学,由区教育局结合本人意愿安排到优质公办学校就读。

3.华侨华人子女申请在鲤城区就读小学的,依据有关规定,向国内监护人户籍地所在招生服务区的小学提出申请,视同本地户籍居民子女办理入学手续。

4.外籍学生申请在鲤城区就读小学的,依据有关规定办理。

(四)教育优待照顾对象

1.烈士子女、现役军人子女、因公牺牲和病故军人子女、公安英烈和因公牺牲伤残公安民警子女、国家综合性消防救援队伍人员子女入学照顾按相关文件规定执行。在本区范围内符合优待条件的军人子女,由鲤城区人民武装部负责受理,报送区教育局就近就便安排学校接收就学。73141部队干部子女直接入读鲤城区东门实验小学。

2.高层次人才子女等对象入学照顾高层次人才子女入学登录“海丝泉州·人才港湾”系统网上申报。

3.符合《中共泉州市委办公室泉州市人民政府办公室关于印发<泉州市进一步支持民营企业健康发展行动方案>的通知》(泉委办发〔2018〕34号)《中共鲤城区委办公室鲤城区人民政府办公室关于印发<鲤城区进一步支持民营企业健康发展行动方案>的通知》(泉鲤委发〔2019〕20号)等文件有关教育优待条件的适龄儿童申请到区属公办小学入学的,按照相关文件精神办理。

(五)鲤城区公办小学

网上报名登记(申请)办法

2025年秋季在区属公办小学继续实施教育入学“一件事”招生服务改革。家长须按规定时间登录泉州市教育入学“一件事”招生服务平台提交报名。

电脑端入口:进入泉州市教育局官网,找到“办事服务”,选择“教育入学一件事”,选择“小学入学报名”-“鲤城区”进行网上报名。

民办小学招生办法

2025年秋季我区4所民办小学在鲤城区范围内招生,优先满足鲤城户籍适龄儿童入学需求。全区民办小学各批次招生统一在“鲤城区民办小学招生信息管理平台”上报名。适龄儿童父母在规定时间内自行登录该平台填写报名信息,上传报名材料。

(一)报名对象

1.符合相关政策规定的教育优待照顾对象。

2.户籍关系在鲤城区,及居住在鲤城区的香港、澳门、台湾、华侨和外籍的适龄儿童,暂住在本区年满6周岁(2019年8月31日前出生,含8月31日)的适龄随迁子女。

3. 户籍关系在鲤城区以及居住在本区的适龄儿童,报名时需提交户籍证明、房产证或居住证;其中随迁适龄儿童父母一方的“两证”和“社保”应满6个月及以上(2025年3月1日前签发或缴交);“四区人员”报名时需提交合法的房屋租赁合同、房屋租赁发票、劳动合同以及社保6个月及以上(2025年3月1日前签定或缴交)等相关证明材料。

民办小学照顾对象包括:①符合相关规定条件的烈士子女、现役军人子女、因公牺牲和病故军人子女、高层次人才子女、公安英模和因公牺牲伤残公安民警子女、国家综合性消防救援队伍人员子女等对象(须提供相关的佐证材料);②民办学校举办者直系亲属(须提供户口本等有关证明材料);③经民办学校董事会研究确认的本校教职工子女(须提供与学校签订用人劳动合同并在当地缴纳社保等证明材料)。

(二)报名时间

2025年6月25日8:30至2025年6月30日18:00

(三)报名和录取办法

1.报名平台:鲤城区民办小学招生信息管理平台

(网址:http:// 110.88.161.6:8081)

全区民办小学各批次招生都统一在“鲤城区民办小学招生信息管理平台”上报名。任何学校不得自行通过任何形式的提前摸底、意向登记、信息登记、网上预约等方式进行预报名。

2.招生报名方式:学生家长自行登录“鲤城区民办小学招生信息管理平台”,填写报名信息,上传报名材料。

3.报名志愿:学生只能填报1所民办小学,同时应向所属招生服务区公办小学报名。

招生日程安排

2025年秋季鲤城区

小学招生工作实施意见

总体在延续去年政策的基础上

进一步优化完善

据悉,今年秋季鲤城区继续实施小学教育入学“一件事”网上招生服务改革,升级招生入学服务平台,确保与市级互联互通,实现报名、材料审核和录取一网通办,为群众提供便利。

其次,今年的招生政策中提出支持探索小班化教学和“长幼随学”。鼓励支持试点开展小学小班化教学探索实践,在学位允许的情况下,鼓励在公办小学一年级推行“长幼随学”服务举措,如适龄儿童已有哥哥或姐姐已在其申请就读学校就学的,同等条件下优先录取。

今年鲤城小学招生政策的另一个变化是新增泉州市西隅小学坂头校区,划定该小区招生服务区域为:城建·满堂里小区、建发·养云小区、国贸江南璟上小区及浮桥街道坂头社区(原住户)、仙景社区(原住户),今年秋季开始招生,计划招收4个班级。

此外,进一步落实台胞适龄子女入读公办小学优待政策。台胞适龄子女,因家长在鲤城区购房置业或工作需随父亲(母亲)在鲤城区生活而要求在鲤城区就读小学的,按照相关文件精神,监护人可向区教育局申请子女入学,由区教育局结合本人意愿安排到优质公办学校就读。

2025年秋季洛江区小学

招生工作的实施意见

正式出炉!

重点一:小学、幼儿园统一实行教育入学“一件事”招生改革。

2025年秋季,洛江区公、办小学、幼儿园统一实行教育入学“一件事”网上招生服务改革,为群众报名入学提供便利。家长们可于6月26日左右关注泉州市教育局官网(http://jyj.quanzhou.gov.cn/)、公众号或泉州市洛江区人民政府网站(http://www.qzlj.gov.cn/zwgk/zdgkxx/jyxx/jygg/)重点信息公开栏目中教育公告及各校公众号发布的详细网上报名操作手册及视频,按规定时间登录泉州市教育入学“一件事”招生服务平台填写信息、提交材料、查看报名进展情况。

重点二:万安中心幼儿园(正荣江滨府园区)小区配套幼儿园正式投入使用。

2025年秋季,万安中心幼儿园(正荣江滨府园区)正式投入使用,拟招收小班2个、中班1个。但中班招收对象不通过教育入学“一件事”平台报名,幼儿园在招收正荣江滨府小区业主的适龄幼儿及政策性照顾对象后,会公布学位余缺情况,请周边有入读需求的居民关注幼儿园招生信息,及时向幼儿园申请登记。

重点三:各公办幼儿园在完成本服务片区适龄幼儿入园需求后,将根据剩余学位招收附近居民的适龄子女入读。

2025年秋季,各公办幼儿园在完成本服务片区的适龄幼儿入园需求后,将及时公布学位剩余情况,接收服务片区外周边居民的适龄幼儿入读,请家长们关注各公办幼儿园学位公布情况及报名事宜。

重点四:关注招生时间节点。

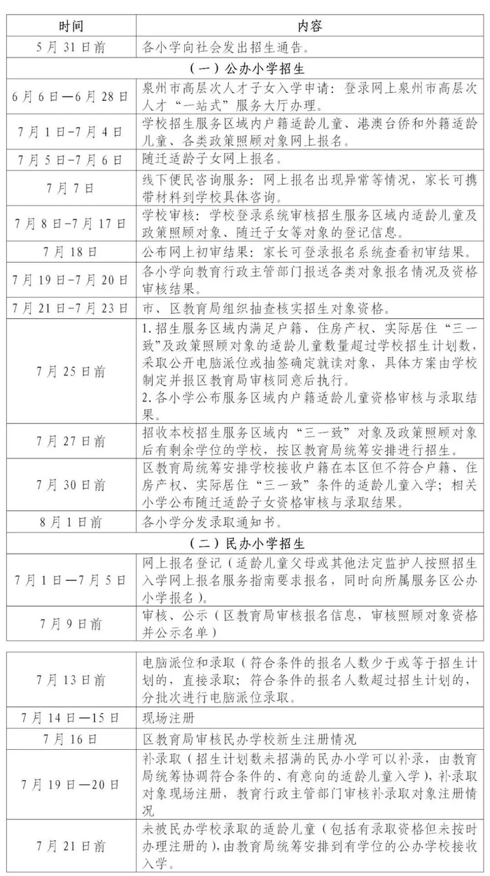
洛江区2025年秋季小学招生日程安排表

洛江区2025年秋季幼儿园招生日程安排表

民办幼儿园按以下时间和程序招生

2025年秋季,我区民办幼儿园采取自主招生的同时,也试行教育入学“一件事”网上招生服务改革。各幼儿园于5月31日前向社会发出招生通告并开始接受家长线下咨询登记,对自愿申请入读的家长要求在7月9日-12日,按教育入学“一件事”操作指南及视频指导,组织家长填写信息、提交材料进行网上报名,通过幼儿园初审,区教育局复审、录取等程序完成招生工作。

重点五:细读2025年度招生工作方案全文。

加载中...