新浪财经

【最全】2025年无人驾驶物流车行业上市公司全方位对比(附业务布局汇总、业绩对比、业务规划等)

前瞻网

关注

转自:前瞻产业研究院

业主要公司:京东物流(02618.HK);圆通速递(600233);申通快递(002468);顺丰控股(002352)等

本文核心数据:无人驾驶物流车行业上市公司汇总;业务布局;业绩对比;业务规划。

1、无人驾驶物流车行业上市公司汇总

无人驾驶物流车是物流行业智能化发展的重要标志之一,其促进了人工智能、物联网、大数据等技术在物流领域的深度融合和创新发展,推动物流行业向智能化、数字化方向转型升级。目前,我国无人驾驶物流车行业的上市公司数量不多。其中,涉及整车制造及系统集成上市公司包括:金龙汽车、广汽集团、百度、东风科技、中邮科技、星网宇达、科大智能等。

我国无人驾驶物流车行业的上市公司中,2024年营业收入最高的是阿里巴巴,营业收入高达9411.7亿元,上市时间最早的是圆通速递,上市年份为1992年。

我国无人驾驶物流车行业上市公司主要分布在广东、上海等省份,其中广东有中海达、豪恩汽车、共进电子等代表性企业,上海有图达通、东风科技、中邮科技和圆通速递等代表性企业。

2、无人驾驶物流车行业上市公司基本信息对比

从无人驾驶物流车行业的上市企业布局和已有公开信息分析,注册资本最多的是阿里巴巴,而成立时间最早的是圆通速递,招投标信息最多的则是苏宁易购,招投标信息条数为4140条。

从无人驾驶物流车行业的上市企业已有的公开信息分析,专利信息相对较多的企业是广汽集团,其中发明专利11635条。员工总数最多的则是京东物流,员工总数为457015人。

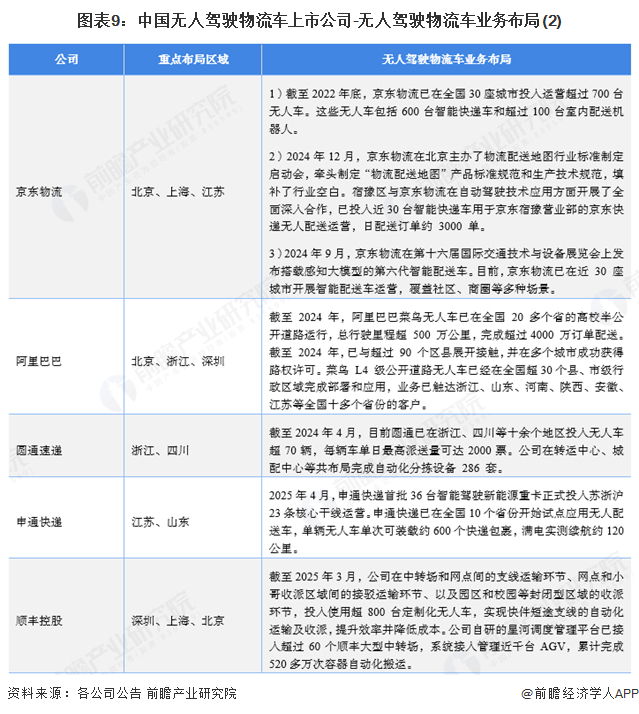
3、无人驾驶物流车行业上市公司业务布局对比

无人驾驶物流车行业的上市公司中,京东物流、阿里巴巴、顺丰控股、圆通速递和申通快递等物流企业的无人驾驶物流车业务布局最广,这些企业重点布局在北京、上海和深圳等一线地区。其余企业均处于无人驾驶物流车小范围投入使用阶段,其中广汽集团虽有强大物流车无人化技术,但目前尚未投入市场使用。

4、无人驾驶物流车行业上市公司无人驾驶物流车业务规划对比

当前,为应对无人驾驶物流车市场将迎来的快速增长,无人驾驶物流车行业上市公司对无人驾驶物流车业务有着不同的针对性前瞻规划。其中,广汽集团预计2025年内在广州推广部署至少100辆无人巴士,推出覆盖Robobus智能公交车、Robobus城配物流车、Robobus客货两用车三大产品矩阵。以及申通快递计划2025年将智能驾驶卡车数量增加至300多辆,以应对物流高峰期。此外,无人驾驶物流车行业的其他上市公司也明确了其无人驾驶物流车业务的发展布局:

更多本行业研究分析详见前瞻产业研究院《中国无人驾驶汽车(自动驾驶汽车)行业发展前景预测与投资战略规划分析报告》

同时前瞻产业研究院还提供产业新赛道研究、投资可行性研究、产业规划、园区规划、产业招商、产业图谱、产业大数据、智慧招商系统、行业地位证明、IPO咨询/募投可研、专精特新小巨人申报、十五五规划等解决方案。如需转载引用本篇文章内容,请注明资料来源(前瞻产业研究院)。

更多深度行业分析尽在【前瞻经济学人APP】,还可以与500+经济学家/资深行业研究员交流互动。更多企业数据、企业资讯、企业发展情况尽在【企查猫APP】,性价比最高功能最全的企业查询平台。

加载中...