新浪财经

【干货】融资租赁行业产业链全景梳理及区域热力地图

前瞻网

关注

转自:前瞻产业研究院

行业主要上市公司:江苏金租(600901.SH)、国银金租(01606.HK)、渤海租赁(000415.SZ)、远东宏信(03360.HK)、海通恒信(01905.HK)等

本文核心数据:产业链全景图、区域热力地图、代表企业布局情况、兼并重组动向

融资租赁产业链全景梳理:主要涉及融资租赁三方主体

融资租赁的行业的产业链主要涉及到融资租赁业务中的三方主体,包括供应商、出租人和承租人。上游主要为供应商和提供资金支持的银行等金融机构,中游为融资租赁公司,根据公司性质分为金融租赁、内资租赁和外资租赁,下游承租人主要在航空运输、建筑、印刷、医疗、汽车租赁等行业。

根据《2024上半年中国融资租赁业发展报告》数据,截至2024年上半年,广东省、上海和天津的融资租赁公司数量全国排名前三,分别达到2869、1749和1603家,也是仅有的融资租赁公司数量超过1000家的三个省市。

从企业区域分布情况来看,中国融资租赁上市公司主要集中在沿海地区,其中以北京、上海、广东为主。

融资租赁行业上市公司业务布局对比

融资租赁行业的上市公司业务布局呈现出地域多样化和行业专注化趋势,许多公司通过精细化细分市场、跨境扩展和多元化产品创新,积极在特定领域(如船舶、航空、医疗和新能源)深耕,展现了灵活应对市场需求和推动行业发展的能力。

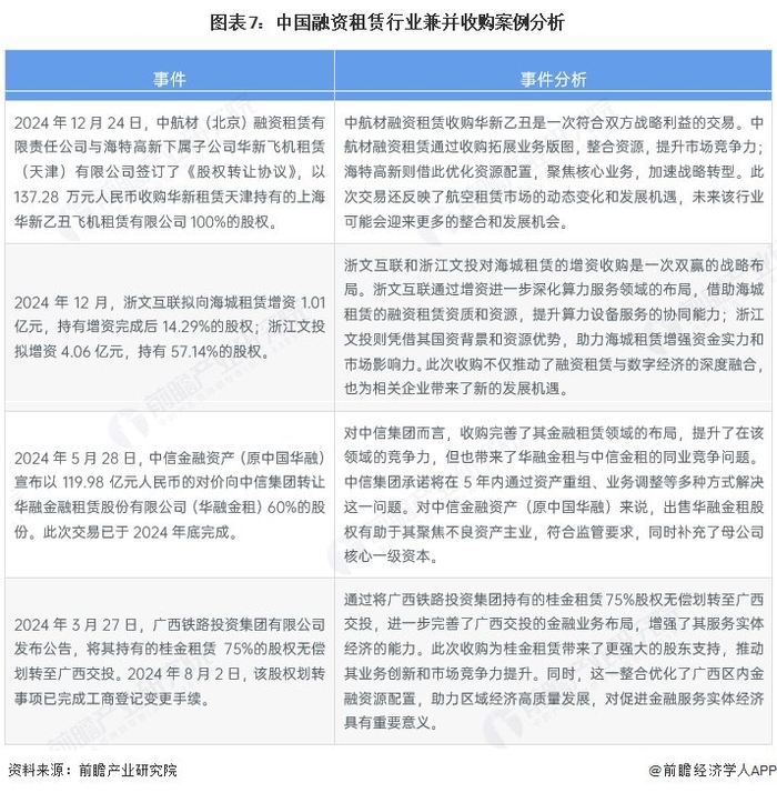
融资租赁产业代表性企业兼并与重组动向

中国融资租赁行业的投融资活动呈现波动性增长和多样化趋势,资本市场支持力度增强。融资租赁行业的兼并重组事件主要集中在横向整合,反映出企业在提升市场份额、优化竞争力方面的战略重点。同时,纵向整合和多元化整合也在一定程度上得到了关注,表明行业公司在寻求扩展产业链、增强核心竞争力和探索新兴业务领域方面的积极布局。整体来看,行业正在通过多维度的整合,推动资源整合和业务协同,为未来的可持续发展奠定基础。2024年部分融资租赁兼并重组事件分析如下:

更多本行业研究分析详见前瞻产业研究院《中国融资租赁行业市场现状与发展前景预测分析报告》

同时前瞻产业研究院还提供产业新赛道研究、投资可行性研究、产业规划、园区规划、产业招商、产业图谱、产业大数据、智慧招商系统、行业地位证明、IPO咨询/募投可研、专精特新小巨人申报、十五五规划等解决方案。如需转载引用本篇文章内容,请注明资料来源(前瞻产业研究院)。

更多深度行业分析尽在【前瞻经济学人APP】,还可以与500+经济学家/资深行业研究员交流互动。更多企业数据、企业资讯、企业发展情况尽在【企查猫APP】,性价比最高功能最全的企业查询平台。

加载中...