新浪财经

刚刚!700亿“海银财富”发布:韩宏伟、王滇等6人集资诈骗被起诉

资管黑板报

关注

摘要:2025年05月19日,上海市奉贤区人民检察院【重大案件发布】,上海市公安局奉贤分局于2025年5月16日向检察院移送审查起诉

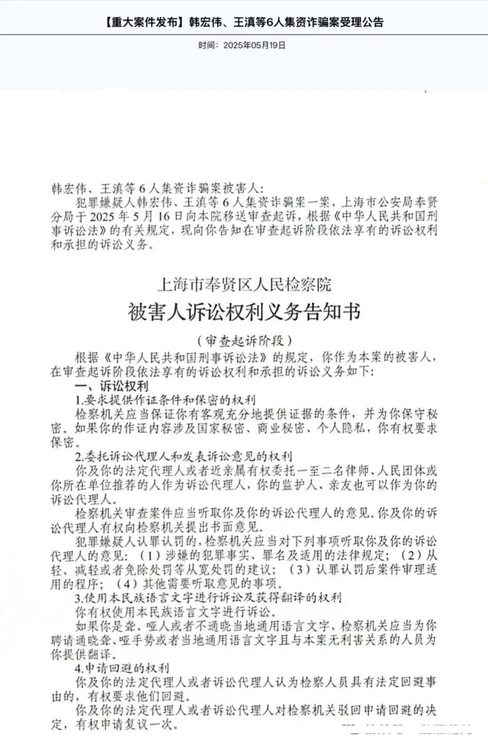
2025年05月19日,上海市奉贤区人民检察院【重大案件发布】:韩宏伟、王滇等6人集资诈骗案受理公告

韩宏伟、王滇等6人集资诈骗案被害人:犯罪嫌疑人韩宏伟、王滇等6人集资诈骗案一案,上海市公安局奉贤分局于2025年5月16日向本院移送审查起诉,根据《中华人民共和国刑事诉讼法》的有关规定,现向你告知在审查起诉阶段依法享有的诉讼权利和承担的诉讼义务。

上海市奉贤区人民检察院被害人诉讼权利义务告知书

(审查起诉阶段)

根据《中华人民共和国刑事诉讼法》的规定,你作为本案的被害人,在审查起诉阶段依法享有的诉讼权利和承担的诉讼义务如下:

一、诉讼权利

1.要求提供作证条件和保密的权利

检察机关应当保证你有客观充分地提供证据的条件,并为你保守秘密。如果你的作证内容涉及国家秘密、商业秘密、个人隐私,你有权要求保密。

2,委托诉讼代理人和发表诉讼意见的权利你及你的法定代理人或者近亲属有权委托一至二名律师、人民团体或你所在单位推荐的人作为诉讼代理人,你的监护人、亲友也可以作为你的诉讼代理人。

检察机关审查案件应当听取你及你的诉讼代理人的意见。你及你的诉讼代理人有权向检察机关提出书面意见。

犯罪嫌疑人认罪认罚的,检察机关应当对下列事项听取你及你的诉讼代理人的意见:(1)涉嫌的犯罪事实、罪名及适用的法律规定;(2)从轻、减轻或者免除处罚等从宽处罚的建议:(3)认罪认罚后案件审理适用的程序:(4)其他需要听取意见的事项,

3.使用本民族语言文字进行诉讼及获得翻译的权利你有权使用本民族语言文字进行诉讼。如果你是聋、哑人或者不通晓当地通用语言文字,检察机关应当为你聘请通晓聋、哑手势或者当地通用语言文字且与本案无利害关系的人员为你提供翻译.

4.申请回避的权利你及你的法定代理人或者诉讼代理人认为检察人员具有法定回避事由的,有权要求他们回避。

你及你的法定代理人或者诉讼代理人对检察机关驳回申请回避的决定,有权申请复议一次。

此前资管黑板报报道,2025年3月12日,海银财富实控人韩宏伟被检察机关正式批捕,标志着案件进入司法深水区。上海警方通报显示,韩宏伟父子及20余名高管已被控制,关联企业银行账户、房产、股权等资产遭全面查封冻结。截至2025年3月初,全国登记报案投资者突破5万人,较初期激增66%,冻结境内外账户超300个,查封资产规模扩大至15亿元 。跨境追赃程序同步启动,部分转移至美国的资金已被追回,泰国、新加坡查封的房产、股权估值约3.2亿元.

海银财富一分公司被立案,涉嫌合同诈骗

2024年11月22日,常州市公安局钟楼分局怀德桥派出所发布非法集资案报案通告,海银财富管理有限公司常州分公司涉嫌合同诈骗目前已立案侦查,请尚未报案的投资人尽快报案!

通告称,本案的非法集资行为人(包括负责人、财务会计、团队经理、业务员、其他为吸收资金提供帮助人员)自本公告发布之日起至2025年1月30日止主动到公安机关说明情况,并将自己在海银财富管理有限公司常州分公司服务期间收取的涉案代理费、好处费、返点费、佣金、提成等违法所得退缴至常州市公安局钟楼分局指定账户(需本人到常州市公安局钟楼分局怀德桥派出所办理)。

江苏靖江公安与海银投资人见面会

江苏靖江公安与海银投资人见面会上,部分投资人情绪激动,投资人表示,知道这个事情需要调查,会要很长时间,现在所有的人只有一个要求,就是把理财师控制起来,全部抓起来。经侦的同志表示,要一个一个抓,已经抓了2个了。投资人表示,抓完了可以省很多事情,抓过的理财师不能取保候审。经侦的同志表示,能不能取保候审需要办案单位集体讨论,如果我们发现他们的财产是非法所得购买,会被冻结。

此前2024年9月27日,靖江市公安局发布公告,正在侦办海银财富管理有限公司靖江分公司涉嫌非法吸收公众存款案。2024年9月起,市公安局对该案的投资人开展申报登记等相关工作,请在海银财富管理有限公司靖江分公司投资的人员,持身份证、投资协议书及复印件、银行资金流水凭证、转账记录向公安机关申报登记。

海银财富暴雷始末

资管黑板报报道,据海银员工消息证实,2024年9月9日晚上海银财富老板韩宏伟及高管20多人被警方带走审查。随后,警方公告证实了该消息的真实性!

2024年9月11日,上海市公安局奉贤分局发布《依法对海银财富管理有限公司(以下简称“海银财富”)涉嫌非法集资犯罪立案侦查》的通告。通告称警方对韩某某、韩某、王某等多名犯罪嫌疑人采取刑事强制措施。为全面查清案情、全力追赃挽损,请投资人进行报案。

据媒体报道,海银财富所销售的理财产品全数违规,并操控数十家空壳公司构筑了规模超过700亿元的“嵌套资金池”。 

截至2023年6月末,海银财富在全国91个城市拥有185个财富管理中心,1700余名理财师服务着4.66万名活跃客户。

在全国各地投资人的协助下,记者收集到数百份合同及募集说明书,并获得海银内部核心统计数据。

汇总信息显示,存量理财产品发行时间基本在2022年之后,涉及的发行人共计22家,发行的产品数量共计465只,总规模716.9亿元。

这22家发行人所发行的465只理财产品全数违规,它们都是在被监管部门定性为非法金融的“伪金交所”进行登记备案。

多地分总、业务骨干陆续被抓

海银财富多个地区的分总、业务骨干们陆续被当地警方采取了措施。被抓的大多数理财顾问,主要区域包括北京、浙江、江苏、江西、成都等,这里是海银财富投资人受损的集中区域。

1、南通理顾已全部抓,另有一人潜逃国外,也在全力追捕。

2、北仑分公司法人已经实控两三天了,政法委的人所讲;

3、江西24个理顾抓了17个,三千万以上的;

4、宁波分总也接到电话了;

5、杭州说前面都排队了,还没轮到抓海银的

6、台州理财师全军覆没;

另据媒体报道,2024年11月7日,法院对海银财富法定代表人巩晓丽发布了限高令。

加载中...