新浪财经

韦尔股份拟更名豪威集团:更全面体现公司产业布局,准确反映未来战略发展方向

澎湃新闻

关注

豪威集团

半导体巨头拟更名,剑指图像传感器“全球三强”。

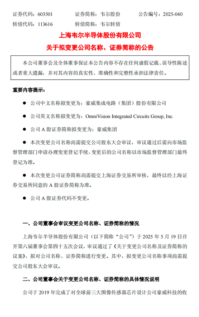
5月19日,上海韦尔半导体股份有限公司(韦尔股份,603501)发布公告称,公司拟将公司名称从“上海韦尔半导体股份有限公司”变更为“豪威集成电路(集团)股份有限公司”,证券简称从“韦尔股份”变更为“豪威集团”,证券代码保持“603501”不变。该议案已获第六届董事会第四十五次会议全票通过,尚需提交股东大会审议。

对于变更公司名称、证券简称的原因,公告指出,公司于2019年完成了对全球前三大图像传感器芯片设计公司豪威科技的收购,逐步构建了图像传感器解决方案、显示解决方案和模拟解决方案三大业务体系。2024年公司半导体设计业务中,公司图像传感器解决方案业务实现营业收入191.90亿元,占主营业务收入的比例为74.76%。

同时,公告进一步称,根据公司目前主营产品品牌影响力及产品类型占比,为了更加全面地体现公司的产业布局和实际情况,准确反映公司未来战略发展方向,便于集团化管理及精细化管控,进一步发挥公司品牌效应及品牌优势,提升市场影响力,同时增加投资者对公司业务情况的理解和投资判断,公司拟将公司名称、证券简称进行变更。

公告表示,此次变更是基于公司战略规划及经营业务开展需要,不存在利用变更名称影响公司股价、误导投资者的情形,也不存在损害公司和中小股东利益的情形。此外,变更公司名称尚需提交公司股东大会审议,审议通过后需向市场监督管理部门申请办理变更登记手续。变更公司证券简称尚需提交上交所审核。

官网资料显示,豪威集团-上海韦尔半导体股份有限公司是全球排名前列的中国半导体设计公司。集团研发中心与业务网络遍布全球,2024年出货量超过110亿颗。豪威集团致力于提供传感器解决方案、模拟解决方案和显示解决方案,助力客户在手机、安防、汽车电子、可穿戴设备,IoT,通信、计算机、消费电子、工业、医疗以及机器视觉等领域解决技术挑战,满足与日俱增的人工智能与绿色能源需求。

此前4月15日,韦尔股份发布了2024年业绩:期内公司营业总收入为257.31亿元,较上年增长22.41%;公司归属于母公司股东的净利润为33.23亿元,较上年增长498.11%。公司2024年度利润分配方案为:每10股派发现金红利2.20元,预计分配现金红利总额为2.64亿元,2024年度累计现金派发红利占公司净利润的15.16%。

韦尔股份表示,报告期内,全球半导体行业迎来复苏,AI 推动消费电子需求回暖、汽车智能化加速,行业整体进入上行周期。公司抓住市场机遇,在高端智能手机市场的产品持续导入、汽车智能化渗透加速等因素的驱动下,公司的经营业绩实现明显增长,营业收入规模创历史新高。

随着更名程序推进,韦尔股份能否延续技术突破与市场扩张的双重叙事,将成为半导体国产化进程的关键观察样本。截至5月19日收盘,韦尔股份报收128.22元,跌0.41%。

澎湃新闻记者 丁欣晴

加载中...