新浪财经

【重磅】电力央企重组,再获批一起

北极星电力网

关注

近期活动

第三届虚拟电厂研讨会

5月22-23日·合肥

谢老师 13146670735

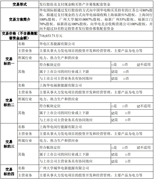
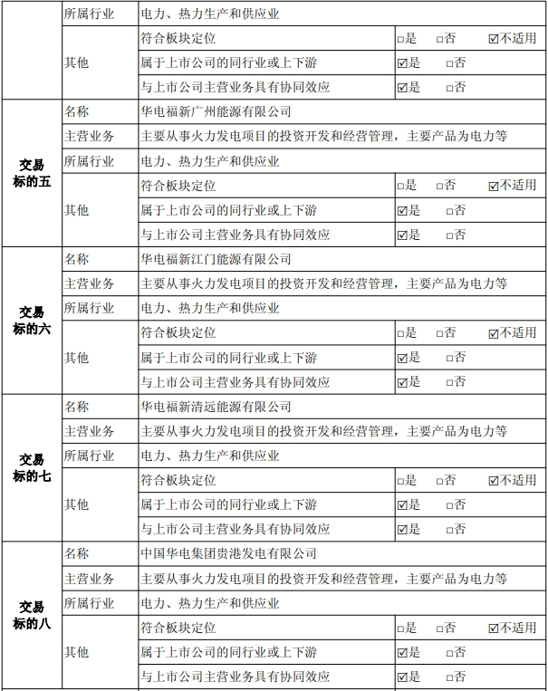
5月16日晚间,华电国际发布公告称,公司拟通过发行普通股(A股)及支付现金的方式购买中国华电持有的江苏公司80%股权,华电福瑞持有的上海福新51%股权、上海闵行100%股权、广州大学城55%股权、福新广州55%股权、福新江门70%股权、福新清远100%股权,华电北京持有的贵港公司100%股权,并募集配套资金,总交易价格为71.67亿元。

目前,华电国际已收到中国证监会同意注册的批复,其中包括同意公司向中国华电发行6.79亿股股份购买相关资产,以及发行股份募集配套资金不超过34.28亿元的注册申请。

华电国际明确,本次重组将提升上市公司的资产规模和盈利能力。

华电国际资产重组概况如下:

注入火电资产正当时

一直以来,火电都是我国主力电源类型。2024年,我国火电装机占比降至了43.14%,但发电量占比却为67.36%,火电仍承担了超过 60%的发电任务。为保障电力供应安全,火电仍将在提供电量和顶峰发电方面占据主导地位,是保障我国电力安全的“压舱石”。特别是在新能源快速发展的背景下,国家明确支持火电发挥灵活性和调节性作用。因此,火电在未来相当长一段时间内仍是我国电力供应安全的重要支撑并将逐步向基础保障性和系统调节性电源并重方向转型。

同时,政策托底与成本改善双轮驱动使得火电盈利能力得到修复。在2021年煤炭和天然气价格抬到顶峰之后,我国多措并举稳价保市,至2023年取得成效,煤炭及天然气价格有所回落。并且从长期来看,煤炭和天然气价格仍有下降空间。另一方面,近年来,政策也明确了火电在调峰和容量电价机制中的角色为火电盈利稳定性提供制度保障。叠加电力市场化改革推进,火电企业盈利修复路径愈发清晰。

打造旗舰常规能源上市公司

华电国际此次共注入约1,606万千瓦火电资产,占华电国际2024年末的装机比例为26.85%,交易完成后,将显著提高华电国际控股装机规模至约7,588万千瓦。这既是华电国际对国家能源安全战略的响应,也是其强化自身市场地位的关键布局。

华电国际称,此次资产重组,将进一步提升华电国际在电力领域的市场竞争力和品牌影响力。并且通过将优质火电资产注入华电国际,可以充分借助资本市场价值发现机制打造中国华电旗舰常规能源上市公司

北极星电力网了解,华电国际此次重组的资产集中于华东、华南两大经济核心区,有望形成“需求旺盛+成本可控”的良性循环。譬如,江苏公司燃煤、燃气装机占当地比重超7%和29%,深度嵌入区域能源网络;上海、广东燃气机组布局于西气东输沿线,管网基础设施完善,燃料供应稳定性强。此外,贵港公司自建码头实现海江联运降本,凸显区位资源整合能力。

通过整合优质资产,华电国际将进一步减少与控股股东中国华电的同业竞争,兑现2014年区域资产注入承诺。

重组后仍面存在较大风险

尽管重组带来的优势显著,但火电行业固有风险仍需警惕。火电营业成本中燃料占比超70%,煤炭、天然气价格波动直接影响盈利。若未来燃料价格再现极端行情,而电价疏导机制滞后,重组的这些火电资产业绩或承压。尽管当前供应趋稳,但地缘政治、极端天气等因素仍可能打破平衡。

另一方面,随着我国电力市场化建设的不断推进,市场主体参与数量和范围逐步扩大,多元化的市场格局已初步形成,市场竞争日益加剧。在此背景下,重组资产的发电量及发电利用小时数更加受到电力市场供需形势的影响。而随着电力市场化交易的深入推进,重组资产参与市场化交易的机组上网电价正从以政府定价为主逐步转向以市场交易定价为主,电价波动风险有所增加。

在市场竞争加剧的背景下,电价水平可能受到供需关系、燃料成本、政策调整等多重因素的影响。若市场竞争进一步加剧或电力供需形势趋于宽松,华电国际重组之举可能使业绩承压,对公司的经营产生不利影响。

来源:北极星电力网 作者:铮铮

加载中...