新浪财经

【全网最全】2025年中国城市供热行业上市公司全方位对比(附业务布局汇总、业绩对比、业务规划等)

前瞻网

关注

转自:前瞻产业研究院

行业主要上市公司华能国际(600011);华电国际(600027);大唐发电(601991);协鑫能科(002015);京能电力(600578);物产环能(603071);哈投股份(600864);惠天热电(000692);中原环保(000544)等

本文核心数据:城市供热行业上市公司汇总;业绩比较;发展规划等

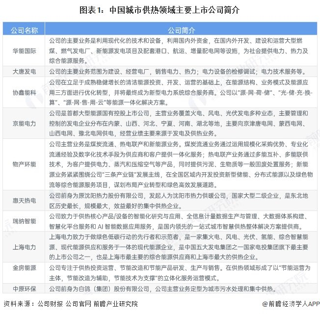
1、城市供热行业上市公司汇总及基本信息

中国城市供热企业大部分企业成立时间较早,对当地已有的城市供热设施依赖程度较高,同时由于扩建、改造和运维供热设施需要大量资金,因此大部分企业资本化程度较高。其次大部分企业专业化程度较高,因此整体行业大部分企业城市供热业务关联度较高,少数企业除了供热外还提供电力、水务、环保等城市设施服务。

注:带*企业所示为2024年经营数据,未标注企业为2024年前三季度数据。

从城市供热竞争者区域分布来看,集中在以环渤海为中心的华北地区和东北地区;这些地区企业规模较大,在资金实力和市场规模具备较好的竞争优势,南方区域如江苏、安徽、浙江、福建、广东也有代表性企业。

2、中国城市供热行业上市公司业务业绩对比

2024年,中国城市供热主要上市公司业绩差异明显。增速方面,京能电力和惠天热电供热业务表现亮眼,业务营收分别同比增长15.81%、11.83%;协鑫能科和瑞纳智能业务营收下降幅度较大,面临一定压力,营收同比分别下降25.88%和33.64%。毛利率方面,金房能源的业务毛利率高达92.16%,远超其他企业;瑞纳智能毛利率52.73%,也相对较高;大唐发电和京能电力毛利率水平为负,业绩有待改善。整体来看,行业企业业绩波动较大。

注:带*企业所示为2024年经营数据,未标注企业为2024年上半年数据。

3、中国城市供热行业上市公司业务规划对比

中国城市供热上市公司业务规划主要聚焦于燃料采购优化、清洁能源转型、智慧供热建设、市场拓展与风险防控等方面。华能国际着重于燃料控价,通过优化采购策略和提高中长协签约履约质量来控制成本。大唐发电致力于推动煤电清洁高效利用和新能源基地化开发,提升绿色低碳转型能力。协鑫能科计划在核心城市提高补能业务市场占有率,并强化综合能源服务。京能电力从传统煤电向综合能源型企业转型,建立新能源项目开发机制。物产环能优化经营模式,探索碳交易等新领域,提升绿色创新发展能力。惠天热电以“十四五”供热发展规划为蓝图,加快创新发展,提升经营质效。瑞纳智能通过智慧供热领域的创新研究,打造低碳供热整体解决方案。金房能源积极推进能源绿色低碳转型,落实双碳目标。中原环保推进新能源发展转型升级,强化供热精细化管理。这些规划体现了供热行业向绿色、智能、高效方向发展的趋势。

更多本行业研究分析详见前瞻产业研究院《全球及中国城市供热(热力生产和供应)行业发展前景展望与投资战略规划分析报告》

同时前瞻产业研究院还提供产业新赛道研究、投资可行性研究、产业规划、园区规划、产业招商、产业图谱、产业大数据、智慧招商系统、行业地位证明、IPO咨询/募投可研、专精特新小巨人申报、十五五规划等解决方案。如需转载引用本篇文章内容,请注明资料来源(前瞻产业研究院)。

更多深度行业分析尽在【前瞻经济学人APP】,还可以与500+经济学家/资深行业研究员交流互动。更多企业数据、企业资讯、企业发展情况尽在【企查猫APP】,性价比最高功能最全的企业查询平台。

加载中...