新浪财经

丹娜生物,一个美国人在中国用二级保护动物搞药 ,负债率只有 10.17%,今年拟 60 亿理财!打着研发中心的名义建办公楼?!

市场资讯 2025.05.13 17:44

(转自:财报风云)

2025 年 5 月 8 日,丹娜 (天津) 生物科技股份有限公司 (以下简称 “丹娜生物”) 提交注册,这意味着其 IPO 进程又向前迈进了一步。然而,仔细审视这家公司的招股书,诸多问题浮出水面,让人对其上市的合理性和必要性产生质疑。

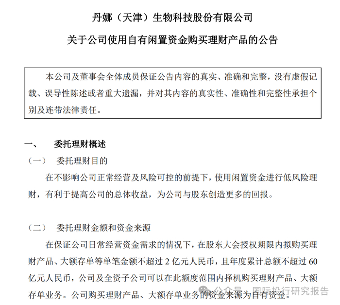
(一)理财资金远超募资额,却执着 IPO

根据招股书,2025 年,丹娜生物计划使用不超过 60 亿元的闲置自有资金进行现金管理,投资安全性高、流动性好、有保本约定的理财产品或存款类产品。与之形成鲜明对比的是,此次 IPO,丹娜生物计划募集资金仅 1.368 亿元,用于总部基地建设项目 (1 亿元) 和新产品研发项目 (3680 万元)。

一边是高达 60 亿元的理财资金,一边是不到 1.4 亿元的募资需求,这巨大的反差令人咋舌。一个拥有如此雄厚闲置资金的公司,为何还要执着于从资本市场募集相对而言微不足道的资金呢?是真的如公司所说,这些项目具有极高的紧迫性和必要性,还是背后另有隐情?

(二)超低负债率,募资建总部基地动机存疑

截至 2024 年 6 月末,丹娜生物的资产负债率仅为 10.17%,处于极低水平。在这样的财务状况下,公司却选择通过 IPO 募集资金来建设总部基地,这一行为实在令人费解。

从常理来看,低负债率意味着公司具有较强的偿债能力和融资空间。在房地产市场持续低迷,办公楼去化周期不断拉长的当下,丹娜生物完全可以利用自有资金或者通过银行贷款来解决总部基地建设的资金问题。然而,公司却将目光投向了资本市场,试图让股民为其不动产投资买单。这不禁让人怀疑,公司所谓的总部基地建设项目,究竟是为了提升研发和生产能力,还是另有其他不为人知的目的?打着研发中心的名义建办公楼,是否只是一种幌子,实则是为了实现资产的增值或者满足其他利益诉求?

(三)鲎血供应危机:环保与发展的双重难题,哪天越南像刚果(金)禁止钴出口一样禁止鲎出口呢?

丹娜生物的核心产品之一 —— 真菌 (1-3)-β-D 葡聚糖检测试剂盒 (显色法)(G 试验) 等酶动力学系列试剂产品,使用的核心原料为鲎血细胞。然而,鲎作为国家二类保护动物,其资源的获取和利用受到了严格的监管。

自 2020 年以来,丹娜生物已不存在对鲎的采购及采血行为,目前使用的鲎血细胞均为库存原材料。截至 2024 年 6 月末,公司虽宣称库存的鲎血细胞能满足未来 5 年以上的生产需求,但库存终究有耗尽的一天。面对这一困境,丹娜生物提出从越南进口鲎血细胞的解决方案。然而,这一方案充满了不确定性。

从合法性角度来看,越南供应商尚在办理出口检疫证书,其是否符合两国的相关规定,仍有待落地。在国际贸易中,生物资源的管控日益严格,一旦出现政策变动或者合规问题,丹娜生物的原材料供应将面临中断的风险。从成本角度考虑,从越南采购鲎血细胞导致公司酶动力学系列产品单位成本上升 0.41 元 / 人份,毛利率下降 1.57 个百分点。随着医保控费的持续推进,医疗机构收费标准呈下降趋势,这一成本压力将进一步传导至生产厂家,压缩公司的利润空间。

此外,越南供应商为尽快收回固定支出成本,首批供货价格相对较高,后续价格如何调整以及双方长合同定价等问题均未明确,这无疑给公司的成本控制带来了巨大挑战。最后,越南供应商原本并无养殖鲎和采集鲎血细胞、制备鲎血蛋白等相关经验,为实现供货,新建了洁净厂房及养殖池等基础设施,并采购了相关设备及耗材。在这种情况下,首批原材料是否能满足公司的生产需要,产品质量是否合格,都存在极大的疑问。

一个连核心原材料来源都无法确保稳定、合法、可持续的公司,其未来的成长性和发展前景实在令人担忧。在环保意识日益增强,可持续发展成为企业核心竞争力的今天,丹娜生物的鲎血供应问题,无疑是一颗随时可能引爆的定时炸弹。

(五)募资规模随意变更,凸显公司规划混乱

丹娜生物的募资计划可谓是一波三折,充满了随意性。最初,公司计划募集资金 5 亿元,随后调整为 3 亿元,而在最新的注册稿中,这一数字降至 1.368 亿元。募集资金规模的大幅缩水,且募投项目不变,不足部分由自有资金补足,这一现象反映出公司对自身资金需求的严重不准确预估。

公司在招股书中对于募资规模的变更,并未给出令人信服的解释。是公司在前期对项目的评估过于乐观,高估了资金需求,还是在面对市场和监管的压力下,不得不做出的妥协?这种随意变更募资规模的行为,不仅凸显了公司战略规划的混乱,也让投资者对公司的决策能力和管理水平产生了严重质疑。

(六)对投资者的警示

丹娜生物的 IPO 案例,为韭菜们敲响了警钟。在资本市场中,投资者不能仅仅被公司的表面光环所迷惑,而应该深入研究公司的真实财务状况、业务模式、核心竞争力以及潜在风险。对于像丹娜生物这样负债率极低却仍寻求 IPO 募资,理财资金远超募资额,核心原材料供应存在重大隐患,且募资计划随意变更的公司,投资者更应该保持高度的警惕。

加载中...