新浪财经

关税大逆转:如何构建稳健的交易框架?

市场资讯 2025.05.13 12:04

(转自:品债论市)

全文约4800字,阅读大约需要16分钟

当地时间5月12日上午9:00,中美发表日内瓦经贸会谈联合声明,美方取消了共计91%的加征关税,中方相应取消了91%的反制关税;美方暂停实施24%的“对等关税”,中方也相应暂停实施24%的反制关税。此次谈判后,中国在90天内将美国商品的关税从125%降至10%,美国在90天内将对中国商品的关税从145%降至30%。

此次关税豁免大超市场预期,这也与我们此前在《关税交易反转了吗?》《关税风暴的资产配置:风景这边独好?》的观点一致,关税的交易反复无常,一致预期大概率发生反转,权益有赔率、债券需谨慎。

那么在关税年,我们该如何去设定一个稳健的可指导投资的交易性框架?

所谓“对等关税”应该如何类比?

正如AI专家辛顿说,人的思考机器是一种类比机制。另外,在10年前A股投资经理们最火的书《快与慢》中也提到,投资这种复杂行为,主导思考的是“快思维”的直觉性思维。

我们在发布《关税交易反转了吗?》这篇报告后,和投资者交流中感受最深的两点在于:

1)出现概率最多的类比:将对等关税类比为2018年的中美贸易战的延续,直接影响了权益资产的风险偏好,与逆周期调节机制。

2)最直觉的“快思维”:增加关税将导致出口减少,作为在宏观平衡表中的三大项之一,净出口减少进一步影响GDP,进一步迁移利率中枢下移。

这也是关税初期(4月3日、4月7日两天)资产价格走势的核心原因,但随后,债券并未继续强势、权益风险偏好也并未显著增加,那么这两天的市场判断,哪里出了问题?

而实际上我们认为“类比2018年”,可能并不是全球市场担心的重点,A股投资人的共识,在世界范围内可能其实是一个小众观点。

我们观察美国经济学、投资界最强调的是,上一次最大的关税规模是20世纪30年代的《斯穆特-霍利关税法》法案,但正如鲍威尔讲的一样,即便是这个法案,也已经过去100年了,这样的参考性有多大也是十分可疑的。

但这实际上暗示了当前大量的A股、A债投资人的一个直觉的误区:

1)本轮贸易战并非是2018年的延续,而是美国自身贸易政策的周期性转变,这种周期性转变,既有政治上的,也有经济上的。

2)虽然大家都在讨论加征关税的经济学影响,但是我们认为经济学的后果并非核心因素。在美国漫长的关税战历史中,关税一定程度上是一项政治运动,从美国建国以来,就少有选民关心学术上,关税和经济学的“一般均衡”有什么关系。

弗兰克·费特就很不客气地写道:“在关税领域,美国经济学家的教学和著述对公众观点的培育或公共政策的制定基本上毫无作用。 ”

有1000多名经济学家签名恳请赫伯特·胡佛总统不要签署《霍利-斯穆特关税法案》 ,但他仍然照签不误。

所以,如果因为关税的经济学后果是比较严重,比如对美经济的负面影响、通胀的即刻提高、伤害MAGA制造业回归,而得到:

“本轮关税将会不了了之”的结论,那思维可能过于简单化了。

目前看,特朗普内阁在关税政策上正在进行微调,包括

1)重心从纳瓦罗偏移到贝森特;

2)从绝对值较高的数字进入到个别豁免;

3)从全面开火到对不同国家区别对待。

所以无论是再4月初市场定价的“过于悲观”、到目前看市场逐步认为关税已经速败,可能都对关税政治性影响的复杂性简单化了。

美国贸易政策的周期性视角

可以说,联邦政府在建立之初,就与关税结下了不解之缘。在接下来的100年的时间,联邦政府主要的预算收入都来源于关税,这也是早期的联邦政府关税税率较高的原因。

除了最重要的维持财政平衡目标,其在最初也有保护制造业的理念。

从汉密尔顿《关于制造业问题的报告》于1790年发表以来,每一次提高关税的实践,都以保护美国制造业为面子,增加财政收入为里子。

1816年的关税法案是美国的首批“保护主义”关税,因为其主要目的是扶持面临外国竞争的国内制造业。

但实际上,联邦政府从来没有有意识地启动“新兴产业”的政策。与其说关税和贸易政策导致了制造业、经济的变化,倒不如说,是经济和产业的变化导致了政治周期下的关税政策变化。

国会并没有设计未来经济走向的远见卓识,而只是对自己面临的政治压力做出反应而已。

增加关税的经济学后果,虽然是当前市场讨论最多的问题,但历史视角看,我们认为这并非重要因素。

而既然是政治性的事件,就必须要服从民主政治的规律。

密歇根州的众议员约翰·丁格尔说:

我让你来写法案的内容,你让我来写立法的程序,最后每次我都会打败你。

而关税政策本质上是一个淡化党派而更加强调区域的政策

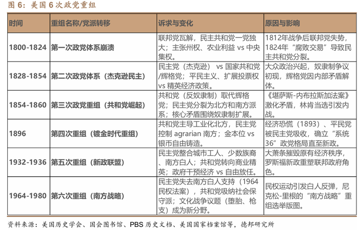
所以贸易观念的变化,在美国的六次政党重组中,也经常扮演重要角色,美国历史上曾经出现过六次政党重组。

比如在克林顿时期的《北美自贸区法案》,

虽然是民主党政府时期总统主推的议案,但在共和党内部的投票率要远高于民主党内部。

共和党以132票对43票的投票结果支持了《北美自由贸易协定》。民主党以156票对102票的投票结果反对这份协定。

在内阁中,这个法案中的内阁分歧仍然很大,总统的政治顾问强烈反对,而经济顾问和财政部长坚决支持。

特朗普当前内阁的分歧,是美国民主政治中的常态,并不能成为关税法案一定流产的必要证据,甚至推动政党重组,这在美国历史也并不罕见。

另一方面,在2025年,谁会支持目前如此激进的法案?

可以说无论是在科技企业,还是在普通消费者、还是制造业工会,支持者可能都甚少。

1)我们认为高端制造、科技行业需要的是“小步慢跑”,增加政府的产业支持和补贴;

2)对于美国普通工人来说,想回流的中低端制造业,并没有像当年UAW强大的工人联合会,况且,希望制造业让美国再一次伟大的人,最希望别人来从事制造业;

况且,在上个世纪80年代,对纺织、钢铁、汽车等行业的产业支持,和日本、东南亚等国的进口限制,最终证明是失败的。

3)马斯克从汽车制造商角度上反对当前最极端的关税场景,和80年代里根政府时期,服装商和汽车生产商反对贸易保护法案如出一辙。

在1980年代,美国汽车工人联合会曾经要求限制汽车进口,但通用、福特、克莱斯勒并不想限制进口,因为当时美国汽车生产商40%的生产链已经外迁,通用已经从日本进口小型汽车贴牌售卖。

历史不会重复,但是会押韵——这也就是纳瓦罗与马斯克“对线”的前世故事。

不仅仅是特斯拉,即便是其他“美国品牌”,医药、消费电子等发生类似上80年代的海外外包的行业,也并非是此类政策的受益者,公司团体也产生了相似的行为,即对过度极端的“关税初稿”提出豁免。

4月2日官宣对等关税的同时,也对部分品类进行了豁免,涵盖药品、和半导体等,而在4月11日根据CBP公告,通讯设备、计算机等消费电子也被纳入关税豁免范围之内。

其中,从对美出口情况来看,电子相关行业的对美出口依存度较高,但从去年底以来表现下滑,截至今年3月占比达到12.23%。

贸易政策的经济学结果:既可疑,也不重要。

我们可以从两个层面理解贸易政策的经济学影响,如何对股债交易产生影响。

1)理解关税对于经济的影响,这决定了关税对市场的方向和幅度;

2)关税对经济的影响,如何一阶导反作用于关税政策本身,这影响了市场的节奏;

目前看非内阁成员的美方经济学家、金融投资者对关税对经济的影响,是一边倒的非常负面,包括提高通胀、降低全球贸易额等。

耶伦、布林肯等,都并不认可关税政策的积极作用。特朗普内阁并不认同关税与通胀的关系。

首先,特朗普列举了2018年的案例,并没有对2019年造成通胀;

其次,鲁特尼克和贝森特每当问到“recession”的问题,都会回应关税不会造成通胀或是不会造成持续通胀;

最后,还可以时间换空间,贝森特表示股市不应该短视。

实际上,关税正、反的经济学结果,都是非常可疑的。

十九世纪末的增加关税,对制造业的正面影响并没有量化的证据。美国广阔的人均土地、富裕的资本支撑了他的高工资,吸引了大量技术匠人的移民,才是经济增长比较强的解释变量,关税对经济增长的正面影响很难找到证据。

更反常识的一点,十九世纪美国的高关税,是建立在小政府和自由流动的劳动力和资本的条件下。而当前的高关税模式,和小政府、更自由的生产要素的流动可以说毫无关系;

二十世纪三十年代的《霍利-斯穆特关税法案》,是否真的造成了大萧条也是可疑的,因为大萧条起点在金融系统危机,而这远在法案推出之前;

二十世纪八十年代的全面新自由主义+行业上的贸易保护,对制造业的衰落的催化作用,也没什么证据。反而,较多的研究表明,汽车、钢铁、纺织等行业的衰退,行业本身的变化和革新降低了工作数量,而非产业转移。至于说80年代的一些产业保护政策,正如前文提到的钢铁行业的保护政策,不少微观证据都证明了其效果不佳。

国会预算办公室(1986,第101页)在《贸易保护重振国内产业了吗?》报告中得出如下结论:“贸易限制未能实现其提高相关产业国际竞争力的首要目标。”

部分A股投资人,相信两个长期以来的叙事:

1)产业政策、关税是有效果的。但至少这在美国的关税贸易战历史中,证据是非常不明显的;

2)制造业是经济唯一重要的因素。但对于美国来说,纯粹的制造业形态已经比较模糊,比如设计领域大多算第三产业,但与制造业密不可分。

可以说,双方在用错误逻辑反对错误故事。

但这也许对于短期交易并不重要。

如何在关税年,设定一个稳健的可指导投资的交易性框架?

回到市场的投资交易层面,如何将不可测的事件化为可落地的交易?

我们认为分为三步:

第一步:设定一个关税可能最终达成的结果的基准线(遍历美国多年以来的周期性关税历史,这并不难)

第二步:对一些基本的、定性的结论进行预测,比如美元升值比例(类似广场协议),行政部门和国会介入的节奏、反对案or诉讼的频率,甚至是政党重组,民调和美股美债资产价格变化对关税政策烈度的反制,特朗普内阁轮换、让方案更温和更容易推进;

第三步:如果短期市场波动的隐含预期超过了设定的基准可以进行多空,但如果新的进展让基准假设偏离,可以继续修正基准预期

回到国内的债券市场:关注关税因子在技术上的衰减

3月以来债市经历了什么?我们认为背后是“超跌反弹→交易关税因子→关税因子的修正”,具体来看:

1)3月底关税前夜,30年国债期货处在“负债荒”逻辑导致的主跌浪中的技术性反抽。此前我们在3月9日的报告《技术上如何识别短期的超跌反抽?》中曾提示,经历最后一跌之后国债期货可能迎来超跌反弹,以TL为代表的国债期货走势确实从3月18日的113.8元反弹至4月2日的116.3元。

2)本应在4月初结束的反抽,适逢关税交易,将其逆转为周线级别的反弹。4月2日TL收涨,此后两个交易日(4月3日和4月7日)连续跳空高开,将TL价格带到了121元的高位,接近2月上旬的高点水平。

3)目前,关税交易因子正在逐步修正。在4月10日低开之后进入窄幅震荡区间,基本在119-120元价格带围绕前期形成的支撑位上下波动,五一节后TL价格进入120区间之后又缓慢下震,至5月12日伴随中美和谈的推进,价格水平向下跳空大幅收跌。

因此,我们认为在关税交易因子修正背景之下,“麦当劳M顶”或将形成,5月债市很可能回到3月的主逻辑:“负债荒”背后的原因可能并未简单的结束。

风险提示:中美关税政策再度升级;央行货币政策超市场预期;地缘政治超预期变化。

    加载中...