新浪财经

东海研究 | 电子:晶圆代工厂产能利用率高企,下游市场需求结构性复苏

市场投研资讯

关注

(转自:东海研究)

证券分析师:

方霁,执业证书编号:S0630523060001

联系人:

董经纬,邮箱:djwei@longone.com.cn

// 报告摘要 //

电子板块观点:中芯国际2025Q1营收略低于指引,但同环比上涨,主要得益于国际形势变化引起的客户提拉出货、国内以旧换新等政策推动的大宗类产品需求的上升以及工业与汽车产业的触底补货等,但消费电子客户备货结束或影响后续业绩表现;华虹半导体2025Q1业绩符合指引,产能利用率满载,闪存需求拉动业绩增长;受AI需求驱动,台积电4月营收超预期;当前电子行业需求处于温和复苏阶段,建议关注AIOT、AI驱动、设备材料、消费电子周期筑底板块四大投资主线。

中芯国际、华虹半导体发布2025Q1财报,产能利用率保持高位,晶圆价格环比有季节性回落,下游行业需求出现结构性复苏,消费电子客户提前备货,工业、汽车、存储等回暖显著,整体供给端有所增长;台积电发布4月月报,AI持续拉动营收高增。(1)中芯国际2025Q1实现营收163.01亿元(yoy+29.44%,qoq+2.41%),略低于此前指引,归母净利润13.56亿元(yoy+166.50%,qoq+36.67%),毛利率22.50%(yoy+8.80pcts,qoq-0.10pcts),超过此前指引,产能利用率89.6%(yoy+8.8pcts,qoq+4.1pcts),按照等效8英寸计算的ASP同比小幅上涨,环比有所回落。一季度业绩同环比上涨主要得益于国际形势变化引起的客户提拉出货、国内以旧换新等政策推动的大宗类产品需求的上升以及工业与汽车产业的触底补货等因素。从下游占比看,2025Q1智能手机、电脑与平板、消费电子、互联与可穿戴、工业与汽车收入占比分别为24.2%、17.3%、40.6%、8.3%、9.6%,其中工业与汽车收入占比提升显著。2025Q2指引为营收环比下降4%-6%,毛利率为18%-20%,主要系消费电子客户提前拉货周期结束、新增产能带来的折旧压力影响。价格方面,公司表示不会主动降价,但如果客户的市场份额出现丢失,公司也会直面价格竞争,和客户一起争取更大的市场份额。关税层面,公司认为实际对行业的直接影响小过一个百分点,半导体代工行业在采购层面可以吸收掉关税影响。(2)华虹半导体2025Q1实现营收39.13亿元(yoy+18.66%,qoq+0.68%),归母净利润0.23亿元(yoy-89.73%,qoq+111.53%),毛利率9.2%(yoy+2.8pcts,qoq-2.2pcts),符合指引,产能利用率保持满载,为102.7%(yoy+11pcts,qoq-0.5pcts),以等效8英寸计算的ASP同环比均有小幅下降。按照地区划分,来自中国地区的销售收入同比增长21.0%,来自北美、亚洲地区的销售收入分别同比增长22.0%和9.4%。得益于闪存产品的需求增加,华虹一季度独立式非易失性存储器业务销售收入同比大增38.0%。2025Q2指引为营收在5.5-5.7亿美元,主营业务毛利率介于7%-9%,公司表示,下游需求与竞争格局亦基本延续2024年下半年以来的走势,但随着近期国际环境和相关政策的变化,整个半导体行业在客户需求、采购成本、产业链格局等方面都会面临较大的不确定性。(3)台积电2025年4月营收达新台币3495.67亿元新台币,环比增加22.2%,同比增加48.1%。1-4月累计营收新台币11888.21亿元新台币,同比增加43.5%。营收同环比高增主要来自于AI需求强劲以及客户受关税影响提前备货等因素。

电子行业本周跑输大盘。本周沪深300指数上涨2%,申万电子指数上涨0.64%,行业整体跑输沪深300指数1.36个百分点,涨跌幅在申万一级行业中排第30位,PE(TTM)50.24倍。截止5月9日,申万电子二级子板块涨跌:半导体(-1.58%)、电子元器件(+3.96%)、光学光电子(+2.18%)、消费电子(+3.73%)、电子化学品(+1.06%)、其他电子(+4.33%)。

投资建议:行业需求在缓慢复苏,价格有所回暖;海外压力下自主可控力度依然在不断加大,可逢低缓慢布局。建议关注:(1)受益海内外需求强劲AIOT领域的乐鑫科技、恒玄科技、瑞芯微。(2)AI创新驱动板块,算力芯片关注寒武纪、海光信息,光器件关注源杰科技、中际旭创、新易盛、光迅科技、天孚通信。(3)上游供应链国产替代预期的半导体设备、零组件、材料产业,关注北方华创、中微公司、拓荆科技、华海清科、富创精密、新莱应材、中船特气、华特气体、安集科技、鼎龙股份、晶瑞电材。(4)汽车电子受益于新能源车高增长与国产化机遇的板块。关注功率板块的新洁能、扬杰科技、斯达半导、宏微科技;MCU市场的国芯科技、兆易创新等;CIS的韦尔股份、思特威、格科微;存储的北京君正、江波龙、佰维存储;模拟芯片的圣邦股份、思瑞浦、纳芯微等。

风险提示:(1)下游需求复苏不及预期风险;(2)国产替代进程不及预期风险;(3)地缘政治风险。

// 正文 //

1.行业新闻

1)三星2纳米良率提升至40%-50%

5 月 10 日消息,据韩国媒体报道,三星半导体代工业务正集中资源推进 2 纳米制程技术的研发与量产,力求扭转长期亏损的局面。目前,该工艺的生产良率已提升至 40% 至 50%。(信息来源:同花顺财经)

2)特朗普准备取消拜登AI芯片限制令

5月8日消息,美国商务部发言人表示,美国总统特朗普计划撤销和修改拜登时代限制人工智能芯片出口的规定。作为修订半导体贸易限制的更广泛努力的一部分,这些限制已引起主要科技公司和外国政府的强烈反对。(信息来源:同花顺财经)

3)联想moto razr/edge 60系列正式发布

5月8日,联想正式发布了联想moto edge 60系列与联想moto razr 60系列共6款新机型,覆盖了主流直板机和折叠屏两大热门形态。其中,联想moto edge 60 Pro AI元启与联想moto razr 60 Ultra AI元启作为旗舰代表,带来了多项技术升级与创新体验。(信息来源:同花顺财经)

4)中科海光国产服务器CPU曝光:128核512线程,支持AVX-512和16通道DDR5

 5月9日消息,国产X86处理器厂商中科海光(Hygon)近期披露了其产品路线图,其中包括即将推出的一款旗舰级的128核512线程处理器C86-5G,凭借其强大的硬件规格,展现了其在服务器处理器领域的出色竞争力。(信息来源:芯智讯)

5)国内首个光子芯片领域专用大模型发布

光子产业生态大会暨光子专用大模型OptoChat AI发布会8日在江苏省南京市举行。现场,国内首个专注于光子芯片领域的专用大模型——OptoChat AI正式发布。光子芯片是半导体领域中的光电子器件和光模块的核心元件,其技术代表着现代光电技术与微电子技术的前沿研究领域。其中,数据是光子芯片研发、生产的关键。(信息来源:同花顺财经)

6)瑞芯微发布全新AI视觉芯片RV1126B,本月开始批量供货

5月8日消息,国产处理器厂商瑞芯微电子正式宣布推出新一代 AI 视觉芯片 RV1126B,该芯片已通过量产测试,本月开启批量供货。作为瑞芯微智慧视觉芯片矩阵的重要成员,RV1126B 凭借 3T 强劲算力、定制化 AI-ISP 架构、动态拼接、防抖、超级编码技术及硬件级安全等性能优势,为智能安防、工业视觉、机器人、智能车载等 AIoT 领域提供高效能解决方案,推动终端设备从 "看得清" 向 "看得懂" 升级。(信息来源:芯智讯)

7)英国部署全球第二台200kV电子束光刻设备,分辨率可达5nm以下

英国南安普敦大学宣布,成功开设了日本以外首个分辨率达 5 纳米以下的尖端电子束光刻?(EBL) 中心,可以制造下一代半导体芯片。这也是全球第二个,欧洲首个此类电子束光刻中心。该电子束光刻中心采用了日本JEOL的加速电压直写电子束光刻 (EBL) 系统,这也是全球第二台200kV 系统。(信息来源:芯智讯)

8)印度“造芯”计划再遭重创:又有两大半导体项目被放弃

5月6日消息,印度打造本土芯片制造业的计划再度遭遇重创,近日又有两个半导体制造项目宣布放弃。据 The register报道,印度软件公司 Zoho已经放弃了投资 7 亿美元在卡纳塔克邦建造一座化合物半导体晶圆厂的计划。另据路透社报道,印度大型工业集团Adani已暂停与以色列芯片制造商高塔半导体就投资100亿美元在印度建设晶圆厂计划的讨论。Adani 认为该项目在商业上不具可行性,因此选择退出。(信息来源:芯智讯)

9)NEO推出两款全新3D DRAM设计,容量可达传统DRAM模块10倍

3D DRAM技术厂商NEO Semiconductor 宣布推出了两款全新的3D X-DRAM单元设计,包括1T1C 和3T0C,分别基于单晶体管单电容和三电晶体零电容的设计,预计将于2026年生产概念验证测试芯片,密度高达 512Gb,预计将可提供当前传统DRAM模块10倍的容量。(信息来源:芯智讯)

10)三菱汽车与鸿海达成电动汽车OEM供应合作

5月7日,日本三菱汽车株式会社宣布与鸿海精密工业股份有限公司旗下负责开发电动汽车的子公司 Foxtron Vehicle Technologies Co., Ltd.签署了谅解备忘录 (MOU),将向三菱汽车供应由 Foxtron 开发的电动汽车 (EV) 车型,并决定开展进一步讨论。(信息来源:芯智讯)

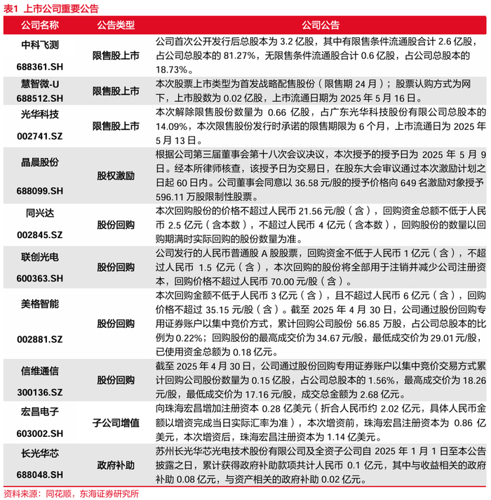
2.上市公告重要公告

3.行情回顾

本周沪深300指数上涨2%,申万电子指数上涨0.64%,行业整体跑输沪深300指数1.36个百分点,涨跌幅在申万一级行业中排第30位,PE(TTM)50.24倍。

截止5月9日,申万电子二级子板块涨跌:半导体(-1.58%)、电子元器件(+3.96%)、光学光电子(+2.18%)、消费电子(+3.73%)、电子化学品(+1.06%)、其他电子(+4.33%)。海外方面,台湾电子指数上涨0.05%,费城半导体指数上涨1.58%。

本周半导体细分板块涨跌幅分别为:品牌消费电子(+3.84%)、消费电子零部件及组装(+3.72%)、半导体设备(-1.93%)、面板(+2.54%)、被动元件(+1.32%)、LED(+2.00%)、数字芯片设计(-2.02%)、模拟芯片设计(-2.11%)、印制电路板(+5.00%)、电子化学品Ⅲ(+1.06%)、光学元件(+1.49%)、半导体材料(+0.93%)、其他电子Ⅲ(+4.33%)、集成电路封测(+0.33%)、分立器件(+1.46%)。

我们选取了较有代表性的部分美股科技股,并将相关信息更新如下。截至目前,大部分海外科技股均披露了2025Q1财报,多数取得了业绩同比上涨。本周涨幅居前的为美光科技(+6.37%)、德州仪器(+4.72%)、亚德诺(+4.49%)。

4.行业数据追踪

(1)存储芯片价格自2023年下半年以来小幅度反弹,但自2024年9月起,DRAM现货价格略有承压,部分DRAM细分产品价格自2025年2月中旬开始有所回升,NAND Flash合约价格在大幅下滑后于2025年1月有所回升,2月起延续上行走势。

(2)TV面板价格小幅回升,IT面板价格逐渐企稳。

5.风险提示

(1)下游终端需求复苏不及预期风险:下游需求复苏程度不及预期可能导致相关企业库存积压或相关工程建设进度放缓,并可能再度影响产业链内部分企业的稼动率;

(2)国产替代进程不及预期风险:若产品研发和验证进展不及预期,或导致部分产品国产替代进程放缓,从而影响企业相关产品放量;

(3)地缘政治风险:国际贸易摩擦和相关进出口管制进一步升级,可能导致相关芯片、设备、原材料紧缺,或造成半导体供应链风险。

// 报告信息 //

证券研究报告:《晶圆代工厂产能利用率高企,下游市场需求结构性复苏——电子行业周报2025/5/5-2025/5/11》

对外发布时间:2025年5月12日

报告发布机构:东海证券股份有限公司

// 声明 //

一、评级说明:

1.市场指数评级:

2.行业指数评级:

3.公司股票评级:

二、分析师声明:

本报告署名分析师具有中国证券业协会授予的证券投资咨询执业资格并注册为证券分析师,具备专业胜任能力,保证以专业严谨的研究方法和分析逻辑,采用合法合规的数据信息,审慎提出研究结论,独立、客观地出具本报告。

本报告仅供“东海证券股份有限公司”客户、员工及经本公司许可的机构与个人阅读和参考。在任何情况下,本报告中的信息和意见均不构成对任何机构和个人的投资建议,任何形式的保证证券投资收益或者分担证券投资损失的书面或口头承诺均为无效,本公司亦不对任何人因使用本报告中的任何内容所引致的任何损失负任何责任。本公司客户如有任何疑问应当咨询独立财务顾问并独自进行投资判断。

四、资质声明:

东海证券股份有限公司是经中国证监会核准的合法证券经营机构,已经具备证券投资咨询业务资格。我们欢迎社会监督并提醒广大投资者,参与证券相关活动应当审慎选择具有相当资质的证券经营机构,注意防范非法证券活动。

加载中...