新浪财经

分析师:中美经贸高层会谈成果大超预期,短期内或上演抢出口

滚动播报 2025.05.13 11:07

在未来一段时间内,关税都将是影响大类资产的重要变量。

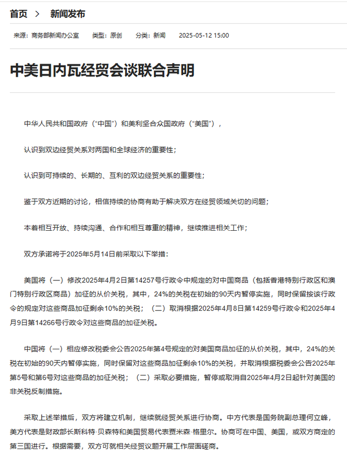
5月12日下午3时,商务部发布《中美日内瓦经贸联合声明》(简称《联合声明》),中美同时大幅降低双边关税水平。

商务部新闻发言人表示,本次中美经贸高层会谈取得实质性进展,大幅降低双边关税水平,美方取消了共计91%的加征关税,中方相应取消了91%的反制关税;美方暂停实施24%的“对等关税”,中方也相应暂停实施24%的反制关税。这一举措符合两国生产者和消费者的期待,也符合两国利益和世界共同利益。

市场反应积极

《联合声明》发布后,尚在交易的港股市场应声跳涨,恒生科技指数盘中涨超6%,截至收盘,恒生指数上涨2.98%,恒生科技指数上涨5.16%。苹果概念股大涨,高伟电子(01415.HK)上涨18.45%,舜宇光学科技(02382.HK)上涨14.83%。

此外,富时中国A50指数期货一度上涨2%,离岸人民币兑美元上涨,美股科技股盘前大涨,COMEX黄金下跌超3%。

也有分析师表示,此次中美的《联合声明》大超市场预期,如果从情绪的角度出发,最近中式装备的大胜叠加贸易谈判的超预期突破,市场很有可能逐步走高,但是如果再往远一点看,鉴于2018年中美谈判时出现的反复,依然存在类似的不确定性,所以市场短期如果涨幅过大,需要注意。

分析师:大超预期

多位券商分析师和基金经理对银柿财经表示,《联合声明》内容超出预期,全球经贸格局迎来关键转折。

有券商分析师表示,此次中美瑞士关税谈判结果大超预期,而美国此次大幅让步或出于以下几点考虑:第一,4月下旬关税对抗激烈,包括美债在内的美元资产抛售危机迫使特朗普软化关税立场并尊重美联储独立性,去美元化或为特朗普不愿见到的底线;第二,美国商品库存短期可做缓冲,但中长期或对美国居民部门实际购买力及美国通胀造成冲击,美国经济弱化加速,不利于其后续对内企业减税等政策开展;第三,以贝森特为代表的谈判团队综合白宫与华尔街诉求,在满足特朗普“交易的艺术”基础上,达成对中美双方均可接受的结果,后续需观察更多谈判细节的披露。

对于中国经济来说,出口断崖和失业冲击担忧消退,但无人能断言关税后续不会反复,在暂缓期内可能出现大幅抢出口、美批发商囤积更多货物库存的场景,未来数月的关键期内中国出口或能维持增长。对于资产来说,中美关税结果超预期,短期风险偏好提升、黄金等避险资产回调。在未来一段时间内,关税都将是影响大类资产的重要变量,需根据关税事件不断调整大类资产研判方向。

国信证券认为,此次突破性进展标志着双方从“对抗博弈”转向“竞合共存”,此前发布的央行一季度货币政策执行报告也进一步强化政策确定性。展望后市,市场或进入“政策红利兑现期”与“业绩验证期”叠加的新阶段。建议关注两大主线:其一,是直接受益中美关税松绑的军工出口、光伏组件及消费电子产业链,如无人机整机、储能逆变器等细分领域;其二,机器人、工业母机等高端装备板块,政策端“设备更新再贷款”与产业端“人形机器人量产突破”形成双击。

加载中...