新浪科技

固态电池全景图:方兴未艾,技术竞逐

市场资讯 2025.05.11 07:03

(报告出品方/作者:中国平安,张之尧、皮秀)

一、固态电池概述:突破电池性能瓶颈的重要技术

固态电池:采用固态电解质的锂离子电池

固态电池主要指采用固态电解质的锂离子电池。全固态电池(All-solid-state batteries ,ASSBs)是指电解质和正负电极均呈固态的 锂离子电池。全固态电池由正极材料、固态电解质和负极材料组成,不含任何液态组份。传统的液态锂离子电池由正负极、电解 液与隔膜构成,其中主要的液态组分是电解液,因此,全固态电池与传统锂电池的主要区别在于电解质,采用固态电解质替代了 锂离子电池中的电解液和隔膜。

固态电池有望成为突破锂电池性能瓶颈的关键技术

固态电池有望成为突破锂电池性能瓶颈的关键技术。应用端 对锂电池性能的要求主要包括能量密度、安全性、循环寿命、 充放倍率、环境适应性等。锂电池是一个复杂系统,各类材 料选型和结构设计互相牵制,共同决定了电池性能上限。固 态电解质热稳定性和电化学稳定性优于常见的电解液,使其 理论上可适配更高能量密度的正负极材料体系,并实现更高 的本征安全性。因此,固态电池有望突破现有液态锂电池材 料体系的性能瓶颈。

固态电池技术路线:电解质包括硫化物/氧化物/聚合物等路线

根据固态电解质的不同,固态电池主要可分为以下几类:硫化物固态电池:使用无机硫化物材料作为电解质。硫 化物电解质锂离子电导率高,接近传统电解液的水平。 硫化物固态电池理论能量密度和倍率性能最优,成为电 池和材料厂商主攻的路线选择;但现阶段成本较高,且 稳定性和安全性有待提升。 氧化物固态电池:使用氧化物材料作为电解质,离子电 导率介于硫化物和聚合物之间,化学稳定性好,但主要 难点在于界面阻抗较大和加工性能差。现存的半固态电 池技术方案主要采用氧化物电解质,通过保留少部分电 解液,改善界面问题。此外,复合固态电解质(氧化物 与聚合物复合)的技术路线也存在发展潜力,可综合两 者优势,并做到扬长避短。 聚合物固态电池:使用有机高分子材料作为电解质。加 工性能和界面性能较好,但室温下离子电导率较低,且 电化学窗口窄,推广受到限制。卤化物全固态电池:电压窗口宽、循环性能好,但离子 电导率低,目前发展阶段较早,处于实验验证阶段。

半固态电池:氧化物或聚合物固态电池的过渡路线

半固态电池是固态电池的过渡路线,在电池中引入固态电解质的同时保留少量电解液,主要包括氧化物、聚合物路线。常见的固 态电解质中,氧化物和聚合物电解质均存在“离子电导率低”和“界面接触差”的问题,因此部分参与者推出半固态电池作为过 渡路线,保留一部分电解液浸润固态电解质,以改善离子电导率和界面接触情况。硫化物电解质的离子电导率较高,接近电解液, 且界面接触较好,因此通常不采用半固态路线过渡。

半固态电池作为介于传统液态锂离子电池和全固态电池之间的技术,具有自身的优势和劣势。半固态电池与传统工艺的兼容性较 好,产业化难度低于全固态电池,产线改造等理论成本低于全固态电池(但高于液态电池);与液态电池性能相比,半固态电池 的能量密度和安全性均有提升,但固态电解质目前仍面临界面不稳定和机械应力等问题,导致循环寿命和快充性能弱于液态电池, 技术和工艺仍需进一步突破。

二、需求端:动力、消费、低空等领域潜力出色

固态电池需求:不同场景需求各有侧重,动力、消费和新领域应用潜力好

不同应用场景对锂电池的性能需求各有侧重。现阶段,锂离子电池主要应用于动力、消费、储能三大场景。三类场景对锂电池的 性能要求各有侧重,参考工信部《锂离子电池行业规范条件(2024年本)》的性能参数要求,可看出:大动力电池注重质量能量 密度和功率密度;消费电池注重质量和体积能量密度;储能电池更强调循环寿命,对能量密度的要求相对放低。

固态电池在动力、消费和新领域有应用潜力。与液态锂离子电池相比,固态电池在能量密度和本征安全性上有所提升,但循环寿 命相应下降,因此在注重能量密度和安全性的动力和消费领域推广潜力相对较好。此外,低空飞行器、人型机器人等新场景有望 逐渐兴起,这些场景对能量密度要求更高,价格敏感性相对较低,也有望成为固态电池应用的优质场景。

动力电池:现阶段锂电池需求规模最大的场景,固态电池有望渗透

汽车动力电池是全球锂电池应用的主要场景,规模较大。根据起点锂电数据,2024年全球汽车动力电池出货量1036GWh,同比增 速18.6%;汽车动力电池出货量占全球锂离子电池出货量的69%,市场体量较大,固态电池应用的潜在空间广阔。

从终端使用的角度,全固态/半固态电池在性能方面有得有失,固态电池或将在高端车等特定场景率先渗透。车端用户对动力电池 的需求主要包括续航、动力性能、循环寿命、充放倍率等。与液态锂电池相比,固态电池的能量密度(续航)和安全性有望得到 较大幅度提升,但由于材料特性和技术成熟度限制,半固态/全固态电池的充放倍率和循环寿命表现可能弱于较为成熟的液态电 池。固态电池在车端推广应用,需要界面问题进一步得到处理,并权衡能量密度和充放/循环性能的增减、成本的上升。高端车领 域,用户对能量密度和安全性要求较高,对成本、循环寿命的敏感度相对下降,高端车或将成为固态电池率先渗透的场景。

动力电池:国内外车企积极布局固态电池

国内外车企积极布局固态电池。固态电池作为发展潜力充足的下一 代电池技术,国内外车企及电池企业均早有布局。2025年2月,中国 全固态电池创新发展高峰论坛成功举行,比亚迪、一汽、广汽等企 业公开了全固态电池研发进展及装车规划,引起业内对固态电池的 关注。从车企规划来看,国内多家车企有望于2026-2027年装车验证 全固态电池,2030年前后进入量产阶段;预计推出的电池能量密度 在400Wh/kg。

储能电池:固态电池作为前瞻性技术,储能应用前景依然可期

从技术前景来看,固态电池存在循环寿命大幅提升的可能性。现阶段,固态电池中的界面接触问题有待解决,导致循环寿命表现 并不突出。理论上,固态电解质自身理化性质稳定,可避免液态电池中出现的电解液分解或副反应等问题,从而减缓材料衰减, 优化寿命表现。若克服界面问题,固态电池的循环寿命有望大幅超过液态电池。例如,北京大学庞全全团队开发的新型玻璃相硫 化物固态电解质,通过引入碘元素优化界面反应,显著提高了电池的循环稳定性。这种设计使得固态锂硫电池的循环寿命超过 25,000次,远高于传统液态锂离子电池的3,000次左右。

现阶段,固态储能电池主要作为前瞻技术储备,政策端予以重视。储能产业要实现高质量发展,技术的持续进步不可或缺。我国 高度重视固态电池作为新型储能技术路线的发展潜力,已推出多项政策文件,支持固态电池作为储能技术的研发和示范应用。长 远来看,随着固态电池研发持续推进,性能和成本进一步得到优化,固态电池亦有望在储能领域逐步渗透。

三、供给端:技术与日俱进,产业链百舸争流

固态电池技术难点

当前的研发阶段,半/全固态电池多种技术路线并行,不同锂电厂商的电池性能优势各有侧重,技术成熟度整体不高,各参与者仍 需继续探索,推动电池综合性能提升。现阶段,固态电池研发的技术难点主要集中在以下三个方面:固态电解质自身性能问题; 界面相容性问题;电极材料适配性问题。此外,研发阶段完成后,量产阶段生产工艺的实现、质量控制和成本控制等也存在较大 挑战。

固态电池技术迭代方向

锂电池的能量密度由正负极材料比容量(两者中较低者)和工 作电压共同决定。提高锂电池能量密度,既需要选取电化学窗 口更大的固态电解质材料,也需要应用比容量更高的正负极材 料,同时还需要考虑各材料之间的兼容性和产业化难度。

根据材料应用和产业化难度,论文《固态电池行业研究及其投 资逻辑分析》(韩熙如等)提出了固态电池未来可能的技术迭 代路径,分为4个阶段:1)半固态电池+硅负极,减少电解液 含量的同时,逐步使用硅基负极替代石墨负极;2)全固态电 池,使用纯固态电解质替换半固态电解质和隔膜;3)应用锂 金属负极;4)应用新型正极(富锂锰基、高压锰酸锂、超 高镍材料等)。

固态电池产业链:电解质、负极先行革新,新型正极储备中

固态电池作为下一代锂电池技术,其材料体系将与液态电池存在显著差异,主要体现在电解质、负极和正极材料方面。其技术迭 代路径大致遵循“固态电解质→新型负极→新型正极”的顺序。

固态电解质是固态电池材料体系革新的起点,提高电池的电压窗口,为锂电池能量密度的提升提供可能。负极材料将呈现分阶段 迭代,硅基负极有望先实现产业化,替代传统石墨负极,提高电池能量密度;后续锂金属负极有望逐步投入应用。正极材料的革 新属于远期突破方向,各类新型正极材料有望在2030年后陆续投入使用。

电池环节:领先电池企业积极布局固态电池

锂电池领先企业积极布局固态电池,引领固态电池向产业化迈进。国内锂电池企业实力出色,积极布局下一代电池技术,推动固 态电池迈向产业化。技术路线方面,硫化物路线成为领先企业主攻方向(宁德、国轩、比亚迪),氧化物因工艺成熟成为初创型 企业首选(清陶、卫蓝)。量产节奏方面,半固态电池有望在2025年前后规模化装车,而全固态电池的量产或将集中于2027-2030 年。产品参数方面,已公布的电池样品能量密度通常在350Wh/kg上下,未来计划实现量产和装车的电池能量密度在400Wh/kg。

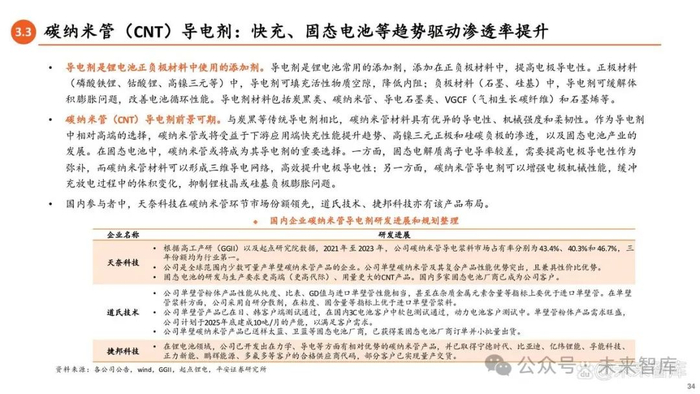
碳纳米管(CNT)导电剂:快充、固态电池等趋势驱动渗透率提升

导电剂是锂电池正负极材料中使用的添加剂。导电剂是锂电池常用的添加剂,添加在正负极材料中,提高电极导电性。正极材料 (磷酸铁锂、钴酸锂、高镍三元等)中,导电剂可填充活性物质空隙,降低内阻;负极材料(石墨、硅基)中,导电剂可缓解体 积膨胀问题,改善电池循环性能。导电剂材料包括炭黑类、碳纳米管、导电石墨类、VGCF(气相生长碳纤维)和石墨烯等。

碳纳米管(CNT)导电剂前景可期。与炭黑等传统导电剂相比,碳纳米管材料具有优异的导电性、机械强度和柔韧性。作为导电剂 中相对高端的选择,碳纳米管或将受益于下游应用端快充性能提升趋势、高镍三元正极和硅碳负极的渗透,以及固态电池产业的 发展。在固态电池中,碳纳米管或将成为其导电剂的重要选择。一方面,固态电解质离子电导率较差,需要提高电极导电性作为 弥补,而碳纳米管材料可以形成三维导电网络,高效提升电极导电性;另一方面,碳纳米管导电剂可以增强电极机械性能,缓冲 充放电过程中的体积变化,抑制锂枝晶或硅基负极膨胀问题。

报告节选:

(本文仅供参考,不代表我们的任何投资建议。如需使用相关信息,请参阅报告原文。)

(转自:未来智库)

加载中...