新浪财经

刚刚!2家IPO受理!均来自浙江!

企业上市

关注

2025  5  9 日,宁波健信超导科技股份有限公司(简称 “健信超导” )和杭州联川生物技术股份有限公司(简称 “联川生物” )的 IPO 申请获受理。其中,健信超导申报板块为科创板,注册地在浙江,保荐机构为广发证券,会所是天健,律所为国浩(上海) ,其最近一年扣非净利润为 5,026.76 万元;联川生物申报板块为北交所,注册地同样在浙江,保荐机构为国金证券,会所是容诚,律所是君合 ,最近一年扣非净利润达 5,666.22 万元。

宁波健信超导科技股份有限公司科创板IPO  2025年5月9日受理!

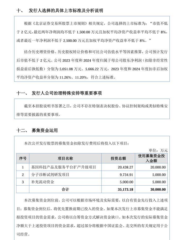
发行人选择的具体上市标准

基于公司业绩情况,并结合报告期内的外部股权融资情况、可比上市公司二级市场估值情况,公司选择适用《上海证券交易所科创板股票上市规则》第2.1.2条第一项标准,即“(一)预计市值不低于人民币10亿元,最近两年净利润均为正且累计净利润不低于人民币5,000万元,或者预计市值不低于人民币10亿元,最近一年净利润为正且营业收入不低于人民币1亿元”,作为公司本次具体上市标准。

公司2023年、2024年扣除非经常性损益前后孰低的归属于母公司股东的净利润分别为4,473.80 万元、5,026.76 万元,2024 年营业收入为42,549.75万元;结合报告期内公司股权融资估值及同行业上市公司估值情况,公司预计市值不低于人民币10亿元,公司符合上述上市标准规定的上市条件。

发行人及本次发行的中介机构基本情况

(一)发行人基本情况

发行人名称:宁波健信超导科技股份有限公司

成立日期:20131211

注册资本:12,576.00万元

法定代表人:许建益

注册地址及主要生产经营地址:浙江省慈溪高新技术产业开发区高科大道427

控股股东:许建益

行业分类:专用设备制造业(C35

实际控制人:许建益、许卉、许电波

(二)本次发行的有关中介机构

保荐人及主承销商:广发证券股份有限公司

发行人律师:国浩律师(上海)事务所

审计机构:天健会计师事务所(特殊普通合伙)

主业:MRI设备的三大核心零件(超导磁体、永磁体、梯度线圈),占设备成本的50%

技术标签:国产替代扛把子,专治欧美“卡脖子”,让国产MRI设备不用高价进口零件。

超导磁体:

追平国外20年差距,1.5T3.0T磁体性能比肩国际巨头,还搞出全球首个无液氦超导磁体(传统磁体需要液氦冷却,液氦贵且依赖进口,无液氦技术直接省掉“续命费”)。

全球市占率第五,国内第二,独立供应商里全球第一(不和GE、西门子这些整机厂绑定)。

主要业务或产品

公司主要从事医用磁共振成像(MRI)设备核心部件的研发、生产和销售,主要产品包括超导磁体、永磁体和梯度线圈,占MRI设备核心部件成本的比例在50%左右。公司以“让磁共振成为老百姓用得起的日常诊查手段”为使命,通过自主研发和持续创新推动磁共振的迭代进步及推广普及。公司在超导磁体、永磁体和梯度线圈上突破核心技术并实现规模化制造,保障了国产磁共振产业核心部件自主可控,支撑并推动了国产超导磁共振产业的快速发展,降低医院磁共振检查的价格,有效改善老百姓“看病难看病贵”民生问题。

在超导领域,公司已形成包括1.5T零挥发超导磁体、1.5T无液氦超导磁体、3.0T 零挥发超导磁体和开放式零挥发超导磁体在内的丰富产品矩阵,成为全球磁共振行业内排名第一的超导磁体独立供应商。在零挥发超导技术领域,公司追平了与国际巨头约20年的技术差距,并通过设计和工艺创新持续提升产品性能水平和成本竞争力。公司是国内最早规模化生产高场强超导磁体的厂商之一,打破了欧美、日本厂商长期以来的垄断,解决了医用MRI超导磁体长期以来被国外巨头“卡脖子”的问题,保障了国产磁共振产业的核心部件批量供应,有力推动了MRI 设备国产进口替代进程。基于公司及业务前身在开放式零挥发超导磁体及1.5T 零挥发超导磁体方面的技术突破与贡献,公司董事长许建益获得2013年度和2017年度国家技术发明奖二等奖,公司自主研发的3.0T零挥发超导磁体被浙江省经济和信息化厅认定为2020年度“省内首台(套)装备”。

在代表行业趋势的下一代无液氦超导技术领域,公司实现了从跟随者到引领者的跨越,攻关并突破独创技术路线——全固态传导冷技术,在全球率先实现了超导磁体的可完全无液氦化,研制成功的1.5T 无液氦超导磁体在核心参数、性能指标与产品成本等方面均处于国际领先水平,于2021年被浙江省经济与信息化厅认定为“国际首台(套)装备”。公司正逐步改变行业格局,根据灼识咨询数据,以装机量口径统计,2024年公司MRI设备超导磁体全球市占率位列第五、国内企业第二,是全球最大的超导磁体独立供应商。

在永磁体领域,公司通过高性能磁性材料及高效磁路设计,并引入低涡流、高开放性等设计技术,可为客户提供产品系列丰富的高质量永磁体,目前是全球规模最大的MRI设备永磁体供应商。永磁MRI设备具有经济性高、检查舒适度高、设计灵活性强、低维护需求、能耗低等特点,便于基层医疗系统普及,同时在介入治疗和专业化应用领域具有优势。

作为全球领先的专业磁共振核心部件供应商,公司已与国内外知名MRI设备厂商如日本富士胶片集团、美国GE医疗、意大利百胜医疗、万东医疗、深圳安科、联影医疗、福晴医疗等建立了紧密的合作关系,并通过海外子公司布局及运输过程液氦保持专利技术研发促进MRI设备海外供应链模式的创新,大幅降低了最终交付成本。公司产品对应的MRI设备超过50%最终销往日本、欧美和其他海外新兴市场区域,推动MRI设备的全球普及。

公司持续进行研发投入,截至20241231日,拥有授权专利共计83项,其中发明专利42项。公司分别于2023年入选国家专精特新“小巨人”企业、于2024 年入选国家专精特新重点“小巨人”企业。公司设有浙江省高新技术企业研究开发中心、浙江省博士后工作站、院士工作站,已完成宁波市科技创新2025重大专项“无液氦超导磁体的研发”项目,参与完成工信部医疗器械材料生产应用示范平台项目并具体负责“无液氦超导磁体生产应用示范线、无液氦超导磁体测试评价和考核验证能力”,报告期内参与科技部国家重点研发计划“分离式变场术中磁共振成像系统研发”项目,主持承担宁波市重点研发计划“超导风力发电机关键技术研发”项目和宁波市“科创甬江2035”关键技术“3T无液氦超导磁体的研制”项目。

客户是谁?

国内:联影、万东、安科(国产MRI设备商三巨头)。

国外:日本富士、美国GE、意大利百胜(贴牌供货,赚外汇)。

卖到哪:50%产品最终销往日本、欧美、新兴市场(反向输出技术,牛!)。

发行人板块定位情况

(一)发行人符合科创板支持方向

1、发行人主营业务符合国家科技创新战略

公司主要从事医用磁共振成像(MRI)设备核心部件的研发、生产和销售,主要产品包括超导磁体、永磁体和梯度线圈。《十四五规划和2035年远景目标纲要》明确提出,集中优势资源攻关新发突发传染病和生物安全风险防控、医药和医疗设备、关键元器件零部件和基础材料、油气勘探开发等领域关键核心技术。 工信部、卫健委等印发的《“十四五”医疗装备产业发展规划》提出鼓励跨领域合作,加强上下游协同攻关,加快补齐制约产业发展的基础零部件及元器件、基础软件、基础材料、基础工艺等瓶颈短板,并将磁共振高场强磁体列入产业基础攻关行动。工信部等七部门印发的《关于推动未来产业创新发展的实施意见》中提出加快超导材料等前沿新材料创新应用,将其列入前瞻部署新赛道。公司主要产品为医用磁共振成像(MRI)设备核心部件,核心技术涉及超导材料应用,与上述国家发展规划方向匹配,符合国家科技创新战略。 

根据《战略性新兴产业分类(2018)》(国家统计局令第23号),公司产品属于“4.2 生物医学工程产业”中的“4.2.1 先进医疗设备及器械制造”中列明的“重点产品和服务”之“永磁磁共振或高场强超导磁共振成像(MRI)”及“高场超导磁体”。 

2、发行人核心技术及产品先进性突出,具有较强的科技创新能力及科研成果转化运用能力

超导磁体与配套梯度线圈系MRI设备核心部件,其设计与制造复杂度高,需要综合超导物理、低温物理、电磁学物理、机械工程、材料学等多学科联合攻关,全球仅有少数制造商具有持续研发及规模化制造能力。公司通过持续的研发投入和技术创新,形成了13项具有自主知识产权的核心技术,涵盖电磁场设计技术、超低温技术、有限元分析技术、结构设计、智能控制技术及规模化制造工艺六个领域。

公司已形成了包括1.5T零挥发超导磁体、1.5T无液氦超导磁体、3.0T零挥发超导磁体和开放式零挥发超导磁体在内的丰富产品矩阵,成为全球排名第一的超导磁体独立供应商。在零挥发超导技术领域,公司追平了与国际巨头约20年的技术差距,并通过设计和工艺创新持续提升产品性能水平和成本竞争力,解决了医用MRI超导磁体长期以来被国外巨头“卡脖子”的问题,保障了国产磁共振产业的核心部件批量供应。在代表行业趋势的下一代无液氦超导技术领域,公司实现了从跟随者到引领者的跨越,攻关并突破独创技术路线——全固态传导冷技术,在全球率先实现了超导磁体的可完全无液氦化,研制成功的1.5T 无液氦超导磁体在核心参数、性能指标与产品成本等方面均处于国际领先水平,于2021年被浙江省经济与信息化厅认定为“国际首台(套)装备”。在永磁体领域,公司通过高性能磁性材料及高效磁路设计,并引入低涡流、高开放性等设计技术,可为客户提供产品系列丰富的高质量永磁体,目前是全球规模最大的MRI设备永磁体供应商。 

公司设有浙江省高新技术企业研究开发中心、浙江省博士后工作站、院士工作站,已完成宁波市科技创新2025重大专项“无液氦超导磁体的研发”项目,参与完成工信部医疗器械材料生产应用示范平台项目并具体负责“无液氦超导磁体生产应用示范线、无液氦超导磁体测试评价和考核验证能力”,报告期内参与科技部国家重点研发计划“分离式变场术中磁共振成像系统研发”项目,主持承担宁波市重点研发计划“超导风力发电机关键技术研发”项目和宁波市“科创甬江2035”关键技术“3T无液氦超导磁体的研制”项目。 

公司于2023年入选国家专精特新“小巨人”企业,2024年入选国家专精特新重点“小巨人”企业。基于公司及业务前身在开放式零挥发超导磁体及1.5T零挥发超导磁体方面的技术突破与贡献,公司董事长许建益作为主要完成人的“高场静磁装备设计理论和关键技术及应用”项目获得2013年度国家技术发明奖二等奖、“构造强磁共振系统的关键技术与成像方法”项目获得2017年度国家技术发明奖二等奖。截至20241231日,拥有授权专利共计83项,其中发明专利42项。 

3、发行人行业地位突出,市场认可度高

作为全球领先的专业磁共振核心部件供应商,公司已与国内外知名MRI设备厂商如日本富士胶片集团、美国GE医疗、意大利百胜医疗、万东医疗、深圳安科、联影医疗、福晴医疗等建立了紧密的合作关系,并通过海外子公司布局及运输过程液氦保持专利技术研发促进MRI设备在新兴市场的应用普及。 

根据灼识咨询数据,以装机量口径统计,2024年全球超导磁体前五名厂商依次为西门子医疗、GE医疗、飞利浦医疗、联影医疗和公司,公司全球市占率约 4.2%,全球排名第五,在国内企业中仅次于联影医疗。公司目前是全球磁共振行业内排名第一的超导磁体独立供应商,同时正在切入头部整机企业供应链,产品市场占有率具有较大的增长潜力。

综上,发行人主营业务符合国家科技创新战略,核心技术及产品先进性突出,具有较强的科技创新能力及科研成果转化运用能力,行业地位突出,市场认可度高,符合科创板支持方向。

持有发行人5%以上股份的主要股东及实际控制人基本情况

(一)发行人控股股东和实际控制人的基本情况

1、控股股东

截至本招股说明书签署之日,许建益直接持有公司41.51%股份,为公司控股股东。 

2、实际控制人

截至本招股说明书签署之日,许建益、许卉及许电波分别直接持有公司41.51%4.36%4.36%的股份,许卉通过凯方投资、启益投资分别控制公司4.84%4.84%表决权,三人合计控制公司59.92%表决权。其中,许建益系许卉、许电波之父,许电波、许卉系兄妹关系。上述三人已于20191018日签署《一致行动协议》,协议主要内容如下:

“(1)一方按照公司章程或相关法律法规的规定召集股东会/董事会时,应事先与其余各方协商一致,否则该方不得发出召集公司股东会/董事会的通知,如无法得出一致意见则各方同意以许建益意见为准。

2)一方按照公司章程或相关法律法规的规定向公司股东会/董事会提出提案或临时提案,应事先与其余各方协商一致,否则该方不得向公司股东会/董事会提出提案或临时提案,如无法得出一致意见则各方同意以许建益意见为准。

3)各方在所有需要公司股东会/董事会审议的事项上必须经各方事先协商并形成一致意见,如无法得出一致意见则各方同意以许建益意见为准。 

4)本协议自各方有效签署之日起生效,至公司股票在证券交易所首次公开发行后的第三十六个月期满之日止;其于本协议项下的除保密义务之外的其他权利、义务、承诺终止,但不影响其余各方于本协议项下的一切权利、义务、承诺。”

综上所述,许建益、许卉及许电波均通过直接或间接方式支配公司股份的表决权,能够对发行人实施控制,决定和实质影响发行人的经营方针、决策和管理层的任免。发行人公司治理结构健全、运行良好,许建益、许卉、许电波共同拥有公司控制权的情况不影响发行人的规范运作;并且三人的一致行动关系已通过书面协议安排予以明确,该等协议安排合法有效、权利义务清晰、责任明确,该情况在最近两年内且在发行人完成上市后可预见的期限内是稳定、有效存在的。因此,许建益、许卉、许电波为公司实际控制人。

公司实际控制人许建益、许卉及许电波的基本情况如下:

许建益先生,中国国籍,无境外永久居留权,身份证号码为3302221953********,现任公司董事长。 

许卉女士,中国国籍,无境外永久居留权,身份证号码为3302821982********,现任公司董事、董事会秘书。 

许电波先生,中国国籍,无境外永久居留权,身份证号码为3302221978********

许建益先生,19539月出生,中国国籍,无境外永久居留权,初中学历。80年代末开始接触磁共振行业。19984月至20035月任宁波鑫高益磁材有限公司执行董事;19994月至20046月任宁波合力磁材技术有限公司董事长、总经理;20028月至20193月任宁波大榭开发区鑫高益科技有限公司监事;20034月至20179月任健信机械执行董事兼经理;20147月至2016 3月任南京健信执行董事;20147月至20178月任宁波特信核磁技术有限公司执行董事;20177月至今任苏州柏尔特董事长、总经理;201312月至今任公司董事长。

许卉女士,19826月出生,中国国籍,无境外永久居留权,研究生学历,硕士学位。200810月至20159月任健信机械行政人事部经理;20127月至今任宁波函文工程管理有限公司执行董事;20147月至20178月任宁波特信核磁技术有限公司监事;20177月至今任苏州柏尔特监事;20205月至今任凯方工业技术(苏州)有限公司监事;202012月至今任启益投资执行事务合伙人;202012月至今任凯方投资执行事务合伙人;201312月至今任职于公司,现任公司董事、董事会秘书、行政人事部总监。

一、发行人基本情况:

公司名称:杭州联川生物技术股份有限公司

统一社会信用代码:91330101788273855C

证券简称:联川生物

证券代码:874281

有限公司成立日期:2006626

股份公司成立日期:20161228

注册资本:46,500,000

法定代表人:郎秋蕾

办公地址及注册地址:浙江省杭州市钱塘区下沙街道围垦街7581号楼9

控股股东及实际控制人:郎秋蕾、周小川

主办券商:国金证券股份有限公司

挂牌日期:2024229

上市公司行业分类:M74 专业技术服务业

管理型行业分类:M科学研究和技术服务业74专业技术服务业749工业与专业设计及其他专业技术服务7499其他未列明专业技术服务业

二、 发行人及其控股股东、实际控制人的情况

公司控股股东及实际控制人为郎秋蕾、周小川。郎秋蕾直接持有公司17.23%的股份,并通过控制联川投资间接控制公司10.32%的股份;周小川直接持有公司21.25%的股份;郎秋蕾、周小川合计控制公司48.79%的股份。 

2012322日,郎秋蕾、周小川签署了《一致行动人协议》,共同控制公司。为进一步明确双方之间的一致行动事宜,2021121日,郎秋蕾与周小川签署了《一致行动人协议》,对前述一致行动人协议进行重述,并保证在公司董事会、股东大会会议中行使表决权时双方采取相同的意思表示,以巩固双方在公司中的共同控制地位。2025411日,郎秋蕾、周小川签署了《关于保证公司实际控制权稳定的承诺函》。前述协议和承诺函的主要内容如下:

1)一致行动的期限

双方一致行动关系至任一方不再持有公司股份为止终止。自联川生物股票在北京证券交易所上市起36个月内,各方不会实施任何导致联川生物实际控制权发生变更的行为。 

2)发生意见分歧或纠纷时的解决机制

若双方内部无法达成一致意见时,双方同意以郎秋蕾最终意见为准。

三、 发行人主营业务情况

公司自2006年成立以来专注于基因科技领域,始终秉持“解读生命密码,书写生命故事”的愿景,以自主掌握并创新底层基因技术为原点,致力于探索及拓展基因技术在各类场景的应用并推动最终产业化的实现。

公司现阶段主要依托高通量测序技术和生物信息技术,为生命科学和医学研究客户提供层次丰富、技术前沿、品质稳定的科研服务及解决方案。同时,公司基于底层基因技术的积累进行应用场景的迁移,已逐步切入临床应用领域,自主开发创新的基因检测医疗器械,形成“基础科研与临床应用”一体化布局。

公司在科研服务领域坚持围绕分子生物学中心法则中不同的研究对象进行产品线的建设,将科研逻辑融入产品逻辑,建立了翻译转录组学、表观调控组学、微生物与基因组学及蛋白与代谢组学四大服务条线。公司基于高通量测序平台、PCR技术平台、基因芯片技术平台以及各类适用于不同场景的样本保存、核酸提取、文库制备技术及生物信息分析技术,能够为客户提供全面、灵活、高效、适配不同研究方向的基因检测科研技术服务。同时,公司利用自身DNA合成能力自主生产探针等基因检测原材料,有效的为自身科研服务降本增效。科学技术服务是科研体系的重要组成部分,公司设计并开发紧跟科研前沿的服务产品,极大的赋能生命科学及医学研究,助力科研成果产出与转化。目前,公司科研服务业务全面覆盖中国科学院、清华大学、北京大学、浙江大学、中山大学、复旦大学、上海交通大学、斯坦福大学、约翰·霍普金斯大学等境内外一流高校及科研院所,最近5年协助客户在国际期刊累计发表论文超过4,500篇,累计影响因子超过2.9万分。 

公司在现有科研服务体系的基础上,将业务范围逐步拓展至临床基因检测领域。公司基于超多重PCR技术开发具有自主核心技术的肺癌基因检测试剂盒,该产品已获得第三类医疗器械注册证,注册产品名称为“人EGFRBRAFKRASALKROS1基因突变联合检测试剂盒(可逆末端终止测序法)”,其联合使用的非小细胞肺癌基因突变分析软件已获得浙江省第二类医疗器械注册证。该产品采用一步法建库技术替代冗长建库流程,对肿瘤组织样本进行敏感或耐药基因突变检测,精准高效地发掘潜在靶向药物获益人群。同时,公司正在稳步推进多款肿瘤基因检测试剂盒的研发工作。该等分子诊断试剂产品获批上市并实现商业化销售后,将成为公司发展新的驱动力。

四、 主要财务数据和财务指标

发行人股东及实际控制人情况

(一) 控股股东、实际控制人情况

公司控股股东及实际控制人为郎秋蕾、周小川。郎秋蕾直接持有公司17.23%的股份,并通过控制联川投资间接控制公司10.32%的股份;周小川直接持有公司21.25%的股份;郎秋蕾、周小川合计控制公司48.79%的股份。 

2012322日,郎秋蕾、周小川签署了《一致行动人协议》,共同控制公司。为进一步明确双方之间的一致行动事宜,2021121日,郎秋蕾与周小川签署了《一致行动人协议》,对前述一致行动人协议进行重述,并保证在公司董事会、股东大会会议中行使表决权时双方采取相同的意思表示,以巩固双方在公司中的共同控制地位。2025411日,郎秋蕾、周小川签署了《关于保证公司实际控制权稳定的承诺函》。前述协议和承诺函的主要内容如下:

1)一致行动的期限

双方一致行动关系至任一方不再持有公司股份为止终止。自联川生物股票在北京证券交易所上市起36个月内,各方均不会实施任何导致联川生物实际控制权发生变更的行为。 

2)发生意见分歧或纠纷时的解决机制

若双方内部无法达成一致意见时,双方同意以郎秋蕾最终意见为准。

郎秋蕾,女,1979年出生,中国国籍,无境外永久居留权,博士学位。20066月至今,历任联川有限、股份公司技术员、技术部部长、总经理、执行董事、董事长。现任联川生物董事长、总经理,兼任联川基因执行董事、总经理,链康医学执行董事、总经理,联川医药执行董事、总经理,联川香港董事,联川投资执行事务合伙人。

周小川,男,1954年出生,中国国籍,拥有美国永久居留权,博士学位。19896月至19925月,就职于中国科学院物理研究所,担任研发组长;19929月至199610月,就职于美国德克萨斯州A&M大学纳米材料制造中心,担任研究专员、副主任;199611月至19981月,就职于密歇根大学化学工程系显示技术和制造中心,担任研究专家;19951月至20047月,就职于美国Xeotron公司,担任首席技术官、总裁;20032月至20221月,就职于美国Atactic Technologies Inc.,担任首席技术官、总裁;2004年至今,就职于美国LC Sciences,担任首席技术官、总裁;20066月至今,历任联川有限、股份公司总经理、执行董事、监事、副董事长。现任联川生物副董事长,兼任LC Sciences首席技术官、总裁。

加载中...