新浪财经

茅台累计回购已超30亿元

酒业内参

关注

茅台时空

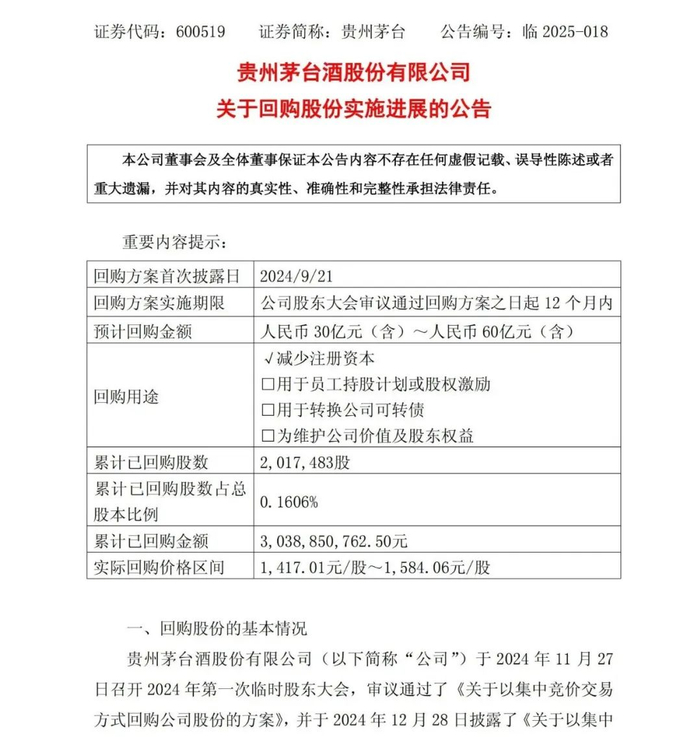
5月8日,贵州茅台发布公告,显示截至2025年4月底,公司已累计回购股份2017483股,占公司总股本的比例为0.1606%,购买的最高价为1584.06元/股、最低价为1417.01元/股,已支付的总金额为3038850762.50元。

贵州茅台于2024年11月27日召开2024年第一次临时股东大会,审议通过了《关于以集中竞价交易方式回购公司股份的方案》。公司决定以自有资金通过集中竞价交易方式回购股份,用于注销并减少注册资本,回购价格不超过1771.90元/股,回购金额不低于人民币30亿元且不超过人民币60亿元,实施期限为自公司股东大会审议通过回购方案之日起12个月内。

多个投资人从回购行为出发,看好贵州茅台股市潜力。

“作为茅台历史上的首次回购,其传递的信号意义很积极。”桓睿天泽总经理莫小城表示,过去十年,贵州茅台净利润的年复合增速约为18%,依然保持双位数增长,充分体现出其穿越周期的经营韧性与稀缺性。作为A股市场中极为稀缺、同时具备强品牌护城河、持续分红能力与稳定现金流的核心资产,茅台始终是长期资金值得重配的重要标的。价值投资的核心不仅仅是低估值,更是企业长期竞争力和现金创造能力的综合体现。

业内人士观察到,当短期市场波动带来估值调整时,往往也是长期投资者最佳的战略布局期。展望未来,A股的核心资产体系将逐步走向多元,由医药、消费、科技等多个支柱共同构建新一轮价值中枢。而茅台,依旧是其中最具代表性与战略价值的基石力量。

港股100研究中心顾问余丰慧认为回购行为本身更多是向市场传递对未来发展的信心,以及对当前股价水平的认可。贵州茅台依然凭借其品牌优势和产品稀缺性,在A股市场上保持着较高的投资价值和标杆地位,投资者在评估该公司时,更应关注长期稳定的盈利能力和现金流状况,而不仅仅是短期增长率。

奶酪基金投资经理胡坤超站在长期角度,分析出贵州茅台品牌护城河深厚,商业模式稀缺,仍是A股核心资产。

来源:综合

加载中...