新浪财经

2025年中国磷化工行业产业链图谱、产业现状、重点企业及未来前景分析:60%左右磷矿石用于生产磷肥,国内磷矿资源投放收紧[图]

智研咨询

关注

行业概况

磷化工产业包括了从上游的磷矿石、黄磷、磷酸到下游的磷酸盐、有机磷以及其他含磷的各种化学产品等一整条产业链。磷化工为工业提供重要的原材料,需求量大、用途广,产品品种至今已有300多种,我国产品品种大概100个左右。

依照《商品名称及编码协调制度的国际公约》(International Convention ForHarmonized Commodity Description And Coding System)对商品的分类,化工及其相关产品被分在第六类。按照此公约磷化工产品可分为:磷矿、黄磷、磷酸、磷酸盐、有机磷、磷肥及其他涉磷产品七大类。

磷化工行业产业链上游为原材料、能源及设备供应环节,主要包括硫酸、硝酸、盐酸、磷矿石、硅石等原材料,煤炭、电力等能源,以及喷砂机、脱脂机和酸洗设备等磷化工生产设备。产业链中游为磷化工产品生产环节,代表厂商有兴发集团、众力诚、磷电化工、湖北祥云、新洋丰、云天化、贵州开磷、贵州瓮福、天原集团、川东化工、乐山福华、新安股份等。产业链下游为磷化工产品应用领域,主要包括于饲料、农药、锂电池、阻燃剂、洗涤剂、水处理剂、医药、建筑工业、塑料增塑等行业。

我国磷化工行业发展大致经历了三个阶段,从最早期20世纪90年代之前,磷化工产品主要依赖海外进口,但国家积极发展工业的大背景下,行业得到快速发展;20世纪90年代至2015年,行业进入发展成熟期,在这一阶段,最为明显的就是我国磷化工产业技术已经成熟,我国磷化工产品在全球市场份额也不断提升,全球市场地位逐渐巩固,我国成为全球磷化工产品产销大国。

近年来,我国磷化工行业发展进入瓶颈转型期。从国家政策看,2023年底,工业和信息化部等八部门印发的《推进磷资源高效高值利用实施方案》提出,加强全产业链统筹规划,引导磷化工产业加快转型升级,提升磷资源可持续保障能力和高效高值利用水平,实现高质量发展。因此,在环保政策和市场需求变化的双重驱动下,行业发展将朝向绿色化发展,产品发展方向也将向更符合市场需求的新能源领域所转变。

产业上游

磷矿石是一种具有不可再生性的稀缺矿产资源,是我国重要的经济矿产和战略性非金属矿产资源,在2016年被列入我国“战略性矿产目录”。从全球磷矿储量来看,北非国家摩洛哥磷矿石储量500亿吨,占全球的67.61%,但是年产量只有3900万吨,在全球产能占比中只有17.7%,储量大、开采少,资源丰富。相比之下,我国磷矿石储量大约38亿吨,在全球储量占比只有5.1%,然而2023年我国年产量却高达9000万吨,占到全球总产能的40.9%,资源消耗非常快。目前,我国磷矿的储采比只有42,远低于全球336的平均水平。

另一方面,数据显示,世界磷矿的总体品位(P2O5含量)在5%-40%之间,大部分国家的磷矿石品位都在30%左右,有的甚至达到39%。而我国磷矿探明储量252.9亿吨,90%以上为中、低品位矿,以三级品位为主,富矿主要集中在云南(滇池)和贵州(开阳、瓮福)以及湖北的宜昌,但品位仅仅在28%-33%。全国高品位矿(五氧化二磷含量在30%以上)探明储量只有约11亿吨,平均品位仅有17%,可开采储量平均品位为23%,是世界上磷矿平均品位最低的国家之一,磷矿资源可持续保障能力不强。

自2017年以来,我国矿山安全监管和环保政策趋严,磷矿石产量减少,近两年以持稳为主。数据显示,近三年国内磷矿石年均产量稳定在1亿吨左右,2023年磷矿石产量为1.05亿吨,近五年年均复合增长率为3.07%,初步统计,2024年国内磷矿石产量在1.09亿吨左右。截至2023年底国内在建/规划建设磷矿石产能为3550万吨,其中2024年没有新增产能投产,2025年预计新增1570万吨产能,其余产能将于2026年投产,2023-2025年产能复合增速仅为3.97%。

此外,值得注意的是,随着我国磷矿生产面临产业升级,逐渐向大型集约化、智慧化、绿色开采方向发展。经过多年发展,我国磷矿资源日趋贫化,存量磷矿产量下降,高品位矿资源不断消耗,磷矿整体品位下降明显,开采难度加大,存在一定供给矛盾。同时,2022年前我国磷矿石仍以出口为主、进口较少,但随着我国矿权出让的收紧,国内呈结构性缺矿局面,2023年我国磷矿石进口量大幅增加,2024年1-4月进口量远高于出口量,且已超过2023年总进口量的3/4,从而侧面印证了目前国内磷矿面临着短期结构性供应偏紧的局面。

产业现状

从下游应用领域和消费构成上来看,目前超过70%的磷矿用于生产磷肥(包括磷酸一铵、磷酸二铵以及重过磷酸钙等),其余用于提取黄磷制造磷酸及其他磷酸盐系列产品,主要应用于饲料、含磷农药、清洁洗涤、食品、日化、新能源等领域。

1、磷肥

磷肥是指以能够补充农作物磷元素的化肥,是含有磷元素化学肥料的统称。根据肥料所含营养元素(氮、磷、钾)的数量可以分为单质肥、二元复合肥和三元复合肥;根据肥料溶解性难易程度,又可以将磷肥分为水溶性磷肥、枸溶性磷肥和难溶性磷肥。常见磷肥有磷酸一铵(MAP)、磷酸二铵(DAP)、重过磷酸钙(TSP)、过磷酸钙(SSP)等。在农业生产中作为肥料的通常是MAP和DAP的混合物。

数据显示,2023年全国磷肥总产量比上年增长6.1%,达到1615.1万吨,根据初步统计,2024年国内磷肥总产量已达到1616.3万吨。从产品结构来看,我国磷肥各类产品中,高浓度磷肥产量1560.8万吨,占磷肥总产量的96.64%。高浓度磷肥包括磷酸一铵、磷酸二铵、NPK复合肥、重过磷酸钙、氮磷等,2023年产量分别为733.2万吨、662.2万吨、124.6万吨、35.8万吨、5.0万吨,分别占比45.4%、41.0%、7.7%、2.2%、0.3%;低浓度磷肥产量54.3万吨,占磷肥总产量的3.4%。

总的来看,目前我国是最大的磷肥产地,磷酸一铵(MAP)和磷酸二铵(DAP)的合计产量约占全球三分之二。近年来,通过供给侧改革清退过剩产能,且受安全环保督查影响,部分产能被清理,磷肥供给过剩的状态已得到大幅改善,行业产能利用率逐年回升。

2、草甘膦

磷化工行业中,草甘膦是一种非常重要的含磷农药产品,也是全球市场规模最大的除草剂品种,对多年生根杂草非常有效,广泛应用于农业领域,尤其是与耐草甘膦的转基因作物配合使用。其工作原理为抑制植物氮代谢酶(EPSPS合酶)的活性,从而让植物死亡。而通过基因改造可以生产抗草甘膦的转基因作物,转入的基因可以让氮代谢酶增加50倍,从而抵消草甘膦的作用,农民能够杀死杂草而不杀死庄稼。

2022年全球草甘膦原药产能约为118万吨,生产企业总计在10家左右,其中美国孟山都拥有产能约37万吨/年,剩余产能主要集中在中国,因此中国80%以上的草甘膦出口到国外。据曼塔瑞MantaRay调研显示,2023年我国草甘膦名义产能为81万吨,产量为53万吨,与2022年相比有所下降,根据初步统计,2024年国内草甘膦产量已达到58万吨。

国际市场方面,草甘膦市场主要分布在北美、欧洲和亚洲。在北美,美国是最大的消费市场,其对草甘膦的需求量稳步增长。在欧洲,草甘膦的使用受到严格的监管,但仍然是欧洲农民的首选除草剂。在亚洲地区,尤其是中国和印度,农业的发展和不断增长的作物种植面积促进了草甘膦市场的增长。受益于农业领域的不断发展和人们对高效、环保农药的需求增加,草甘膦市场前景广阔。据最新行业研报显示,2024年以来,我国草甘膦市场呈现需求增长,出口预期提升的走势。草甘膦海外订单陆续增量,下游制剂开工良好,库存压力缓解。草甘膦市场好转,价格反弹上涨。出口回暖的同时,成本和供应两方面也对草甘膦价格起到了支撑作用。

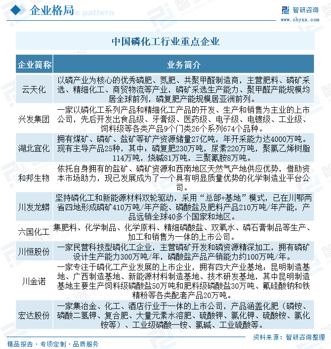
企业格局

目前,我国磷化工行业参与者众多,且参与企业涉及领域呈现综合化的发展趋势,大部分磷化工企业均涉及磷化工上中下游多个业务及细分产品。从市场竞争格局看,我国磷化工行业市场集中度较高,特别是在磷酸一铵和磷酸二铵等产品领域,云天化、兴发集团等大型企业在市场中占据主导地位。从上市企业经营情况来看,2023年中国磷化工行业营收排名前列的企业包括云天化、兴发集团、湖北宜化和邦生物川发龙蟒六国化工等,这些企业在磷化工产品的生产和供应中占有重要地位。

湖北兴发化工集团股份有限公司成立于1994年,1999年在上海证券交易所上市,股票简称“兴发集团”。兴发集团国内磷化工行业龙头企业,始终专注于精细磷化工发展主线,积极探索磷、硅、硫、盐、氟融合发展,不断完善上下游一体化产业链条,经过多年发展,已形成“资源能源为基础、精细化工为主导、关联产业相配套”的产业格局,当前正加快向科技型绿色化工新材料企业转型升级。目前公司主营产品包括磷矿石、特种化学品、草甘膦系列产品、有机硅系列产品、肥料等,产品已广泛应用于食品、农业、集成电路、汽车、建筑、化学等领域。数据显示,2024年前三季度,兴发集团营业收入为220.5亿元,同比增长0.56%。

四川发展龙蟒股份有限公司成立于1997年,2009年在深交所挂牌上市,股票简称“川发龙蟒”。川发龙蟒主要从事工业级磷酸一铵、肥料级磷酸一铵、饲料级磷酸氢钙、复合肥、磷酸铁锂生产及销售业务,目前公司传统核心产品工业级磷酸一铵、饲料级磷酸氢钙继续保持行业领先地位,同时依托三十余年循环经济产业优势,积极构建“硫-磷-钛-铁-锂-钙”多资源绿色循环经济产业链,重点布局德阿磷酸铁锂、攀枝花磷酸铁等增量业务,初步形成磷化工及新能源材料业务协同发展的产业格局。数据显示,2024年前三季度,川发龙蟒营业收入为60.52亿元,同比增长11.06%。

发展趋势

1、保护性政策提高资源利用率,推动行业高效利用转型

作为化工行业的重要分支,磷化工近年来受到国家政策的大力支持和引导,展现出强劲的发展势头。一方面,国家在磷化工行业推进供给侧结构性改革,通过出台严格的磷矿石限产政策,提高行业准入门槛,促进落后产能的淘汰,推动行业向高质量发展转型。另一方面,政府鼓励磷化工行业实现绿色可持续发展,发布了《“十四五”工业绿色发展规划》等产业政策,旨在推动磷化工企业采用环保技术,减少污染排放,实现清洁生产。此外,《推进磷资源高效高值利用实施方案》的发布,明确了磷资源保护性开采、磷化工产业创新发展的系统谋划和顶层设计,提出量化目标、路径举措和重点工程,以提升磷资源可持续保障能力和高效高值利用水平。随着政策的持续推动,磷化工行业预计将继续保持增长势头。

2、产业布局趋于合理,产品结构向高附加值转型

经过多年发展,我国磷化工行业已从以黄磷为主的初级磷矿加工发展成为以黄磷深加工和磷酸精细化为主导的现代磷化工产业,基本形成了科、工、贸、产、供销为一体的完整配套的磷化工生产体系,产业布局和产品结构的调整趋于合理,伴随着国家通过确立行业准入门槛淘汰落后产能,推动磷矿资源整合和产业升级换代。同时,随着生产水平的提高及工业技术的进步,市场对磷化工产品的需求发生了较大变化,由原来的初级产品逐步向精细化工产品过渡,磷化工产品呈现多元化的发展趋势。产品的多元化为磷矿及磷化工行业带来广阔的市场前景。

3、加速多元化转型,构建绿色循环经济产业链

我国磷化工企业在自身不断发展壮大的同时,不断寻求新的发展模式,使企业能够可持续发展。其中主要发展方向就是依托当地资源和区位优势,构建磷化工循环经济产业。合理开发和有效利用磷矿资源,适度发展高浓度磷复肥,大力发展精细磷化工。搞好磷化工相关产业的协调发展,实现横向多品种的耦合共生和纵向产业链的拓展延伸。搞好磷化工与煤化工的结合,煤资源经清洁气化,生产优质合成气,进而转化成氨和碳一化学品,氨和磷酸反应转化成肥料级磷铵和工业级磷酸盐。促进磷化工产业和氯碱工业相结合,生产三氯化磷和三氯氧磷等,进而转化成各种高附加值的精细有机磷化工产品,实现废弃物的综合利用等。

以上数据及信息可参考智研咨询(www.chyxx.com)发布的《中国磷化工行业市场专项调查及投资前景分析报告》。

加载中...