新浪财经

双星大瓜!家族内斗,董事长发文控诉儿子、儿媳、孙子"仨人组"夺权

市场资讯 2025.05.05 23:41

来源:上海陆家嘴并购联盟

最近,"双星名人"创始人汪海老爷子发了一封家书,把矛头对准了自己的儿子、儿媳以及孙子,上演了一场堪比狗血连续剧的家族内斗。

这事儿听着就让人血压飙升:老子创下的基业,儿子儿媳不仅想抢公章,还威逼交出管理权?这是要把老爷子气活吗?

咱们先捋清楚来龙去脉:

公开资料显示,双星名人集团前身为1921年成立的国营青岛第九橡胶厂,原隶属于青岛市属重点国企——青岛双星集团,后随着轮胎产业等资产成功上市,双星鞋服剥离出双星集团,后经改制成为民营企业。

汪海作为"鞋王"长期担任集团董事长和法定代表人。

2022年,青岛星迈达工贸有限公司突然增资,成了集团的第一大股东。而这家公司,持股80%的是徐英(汪海儿媳),10%的是汪军(汪海儿子)。

换句话说,汪海的儿子、儿媳通过这家公司,上位第一大股东。

汪海由此退居第二大股东,但仍保留董事长法人代表职务。

他的儿子汪军担任监事,儿媳徐英是董事,孙子汪子栋则是总监。

公开信里,老爷子直接把矛头对准了这个"仨人组":

  • 孙子汪子栋反复威逼,让他交出集团管理权;

  • 儿子、儿媳阻挠集团会议召开;

  • 计划抢夺公章;

  • 完全剥夺了他对人、财、物等一切生产经营的决策指挥权。

老爷子还撂下狠话:"他们只管自己捞钱捞好处,把担责任的事情甩给我!"

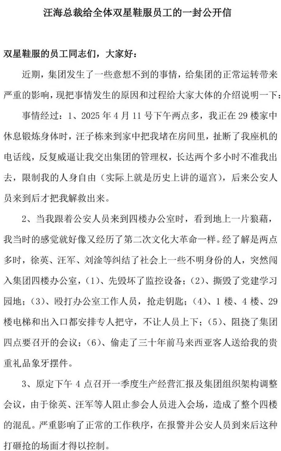
汪海总裁给全体双星鞋服员工的一封公开信

双星鞋服的员工同志们,大家好:

近期,集团发生了一些意想不到的事情,给集团的正常运转带来 严重的影响,现把事情发生的原因和过程给大家大体的介绍说明一下:

事情经过:1、2025年4月11号下午两点多,我正在29楼家中休息锻炼身体时,汪子栋来到家中把我堵在房间里,扯断了我座机的电话线,反复威逼让我交出集团的管理权,长达两个多小时不准我出去,限制我的人身自由(实际上就是历史上讲的逼宫),后来公安人员来到后才把我解救出来。

2、当我跟着公安人员来到四楼办公室时,看到地上一片狼藉, 我当时的感觉就好像又经历了第二次文化大革命一样。经了解是两点多时,徐英、汪军、刘淦等纠结了社会上一些不明身份的人,突然闯入集团四楼办公室,(1)先毁坏了监控设备;(2)撕毁了党建学习园地;(3)殴打办公室工作人员,抢走钥匙;(4)1楼、4楼、29 楼电梯和出入口都安排专人把守,不让人员上下;(5)阻挠了集团四点要召开的会议;6)偷走了三十年前马来西亚客人送给我的贵重礼品象牙摆件。 

3、原定下午4点召开一季度生产经营汇报及集团组织架构调整会议,由于徐英、汪军等人阻止参会人员进入会场,造成了整个四楼的混乱。严重影响了正常的工作秩序,在报警并公安人员到来后这种打砸抢的场面才得以控制。

我认为他们以上的所作所为,是有预谋有计划有组织的抢双星名

人集团的公章,在四楼办公室工作人员拼尽全力的阻止及公安人员的

保护下,他们的预谋才没有得逞,公章没有抢走。

4、4月12日,他们进行了搬家,这是背着我去年就在黄岛装修好的办公楼。大部分员工误以为搬家是集团的决定。并且,他们还背着我私自任命总经理、调整集团管理机构等。

5、为了缓和事态进一步激化,4月12日我去了沂蒙山的工厂,期间,对他们的违法行为公安机关已经进行了立案。他们请求我,提出不去派出所录口供,害怕丢人、不好看。我考虑了一天,给派出所打了电话:既然他们想和解就再给他们一次机会吧。但派出所已经立案,必须走完程序。为了事情不再扩大我作了最大让步,但他们至今却没有一点回音。

6、星期六、星期天过后,4月14日他们仍然用突然袭击的办法,抢夺的方式,又组织人到四楼办公室乱翻,并把重新安装的摄像头再次毁坏,强行搬走了四个存放商标和人事资料的档案柜子,其目的还是抢公章、抢商标档案。在公安机关的干预下,才把四个柜子要回来。

7、徐英是去年8月份在集团小范围领导会上我口头宣布其分管集团财务工作及协作我处理集团相关工作,其在任职考察期间,因工作能力差,理想化的工作作风不能胜任集团领导工作,集团已经于4 月11日下发红头文件免去了她的全部职务。

8、现在,他们完全剥夺了我这个双星品牌缔造者、企业法人、董事长,职工代表大会选举公认的终身总裁对人、财、物等一切生产经营的正常管理决策指挥权。

9、他们还停发了我身边工作人员高成、邢树伟、李树勇等人四月份的工资。

10、他们现在不但不认识错误,给我道歉,却依然对我步步紧逼,继续不依不饶,他们自己干着只管自己捞钱,捞好处的事,而把担责任的事甩给我。

鉴于他们这种违规违法的行为,作为集团公司的法人,我郑重声明:从今日起,暂停双星名人集团及名人海工贸公司对外授权盖章及其他需要盖章的业务,由此造成的一切损失均他们这些不顾大局不顾品牌发展胡作非为的人负责。

特此声明,感谢大家的理解。

双星名人集团总裁:汪海

2025年4月28日

这事儿闹得沸沸扬扬。外界纷纷猜测:汪海家族这是怎么了?难不成是利益分配不均?

暂且不论是非对错,这场内讧揭示了一个残酷的现实:家族企业传承从来不是一件容易的事。

老爷子创立的品牌和企业,养大的儿子、儿媳却想另立门户?还是说,他们觉得老爷子年纪大了,想要更多话语权?

现在的情况是,汪海和汪军这对父子正面交锋。一边是年事已高的创始人,另一边是资本运作的新一代。

老爷子在信中提到"职工代表大会选举公认(他)为终身总裁",这显然是一种表态:我才是这个企业的灵魂,你们不能动我的地位!

但儿子、儿媳也不是省油的灯。通过控股星迈达工贸成为第一大股东,他们手握主动权,想当董事长?还是说,想要彻底架空老爷子?

目前来看,双方各执一词,真相扑朔迷离。

但有一点可以确定:家族企业内部的权力斗争,往往是利益与责任的博弈。

业内人士分析指出,这反映出家族企业在代际传承过程中常见的治理难题。双星名人集团作为青岛本土知名企业,此次控制权之争的后续发展值得关注。截至目前,汪军、徐英等涉事方尚未就公开信内容作出公开回应。

加载中...