河北多地今日有雨!返程高速公路……
转自:邯郸新闻网
今天(5日)13时57分
迎来立夏节气
立夏
是二十四节气的第七个节气
夏季的第一个节气
标志着夏季的开始,春季的结束
时至立夏
大自然翻开崭新诗篇
天地间奏响万物竞发的生命乐章
《历书》中有云
“斗指东南,维为立夏
万物至此皆长大
故名立夏也”
“立”标志着季节的过渡与更替
立夏也一般被视为“夏之首”
“一候蝼蝈鸣
二候蚯蚓出
三候王瓜生”
孟夏伊始,红了樱桃
绿了青梅,黄了枇杷
田间蛙声此起彼伏
唱响夏之奏鸣曲
蚯蚓开始探出头来
懒洋洋地翻松泥土
王瓜等藤蔓类植物争相出土、日日攀长
预告着夏日的丰饶
立夏也为农业生产提供了“时间表”
古代先民将农事节奏与自然节律相融合
“多插立夏秧,谷子收满仓”
立夏被赋予了顺应天时
蓬勃生长的象征意义
启示人们敬畏自然馈赠
积极拥抱当下生活
今年立夏恰逢“五一”劳动节假期
为节气更添了几份热闹与欢乐
各地夏季文旅活动纷纷上新
吸引游客们前去欣赏夏日美景
感受人间烟火
但返程需注意
一起来看河北最新天气变化
河北省气象台
2025年05月05日05时发布天气预报
继续发布大风蓝色预警信号
受冷空气影响,今天白天到夜间,张家口、承德北部、保定西部、石家庄西部、邢台、邯郸有北到西北风4到6级,阵风7到9级,局地伴有扬沙或浮尘天气;今天夜间,渤海海域和沿海地区有东北风5到6级,阵风7到8级。请注意防范。
天气预报
今天白天,石家庄、衡水及以北地区多云转阴有分散性雷阵雨或阵雨,其中承德东部、唐山北部、秦皇岛北部局地有中雨,雷雨时局地伴有短时大风等强对流天气,个别地点有冰雹,其他地区多云。最高气温,张家口、承德、秦皇岛、保定西北部6~19℃,其他地区20~32℃。
今天夜间,承德东部、唐山、秦皇岛、廊坊、保定东部、雄安新区、石家庄东部、衡水、沧州阴有雷阵雨或阵雨转多云,雷雨时局地伴有短时大风等强对流天气,个别地点有冰雹,其他地区多云转晴。最低气温,张家口、承德、保定西北部-4~7℃,其他地区8~17℃。
明天白天到夜间,承德东部、唐山、秦皇岛、沧州东部多云转晴,其他地区晴间多云。
7日白天到夜间,中南部地区阴转多云,其他地区多云。
立夏等于入夏吗?
在天文学上,立夏表示即将告别春天,迎来夏季,但从气候学上,是以连续5天,日平均气温在22度以上才表示夏季的开始,按照这一规定,河北一般要到5月中下旬才自南而北进入夏季,因此,立夏非入夏也!但立夏以后,气温显著升高,雷雨天气增多,万物生长旺盛。
大风、暴雨、沙尘暴三预警齐发!
返程天气必看
中央气象台5月5日6时
继续发布大风蓝色预警
预计5月5日8时至6日8时:
● 内蒙古中西部、青海东部、甘肃河西、宁夏、陕西北部、山西、河南北部、安徽北部、山东半岛、江苏北部等地有5~7级风,阵风8~10级;
● 黄海南部海域、东海北部海域将有7~8级风、阵风9~10级。
5月6日8时至7日8时:
● 新疆北部和东部、青海北部、甘肃北部、内蒙古西部、山东半岛、江苏北部等地有5~7级风,阵风8~10级;
● 黄海西南部海域、东海北部海域将有7~8级风、阵风9~10级。
中央气象台5月5日6时
继续发布暴雨蓝色预警
预计,5月5日8时至6日8时:
● 山东半岛北部、四川盆地西南部、贵州西北部、湖南南部、江西南部和东部、福建西北部、广西西部和北部、广东北部和南部沿海等地部分地区有大雨,其中,广西西部、广东北部等地部分地区有暴雨(50~90毫米)。
● 上述部分地区伴有短时强降水(最大小时降雨量20~50毫米,局地可超过70毫米),局地有雷暴大风等强对流天气。
中央气象台5月5日6时
继续发布沙尘暴蓝色预警
受冷空气大风影响,预计5月5日8时至6日8时:
● 新疆南疆盆地、内蒙古中西部、甘肃北部、宁夏、陕西中北部、山西中南部、河南中北部、河北南部、山东西部、安徽北部、江苏西北部等地的部分地区有扬沙或浮尘天气,其中,内蒙古西部、甘肃河西、宁夏北部、陕西西北部等地局部有沙尘暴。
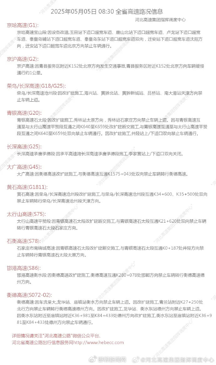
河北高速路况