新浪财经

【全网最全】2025年铝加工行业上市公司全方位对比(附业务布局汇总、业绩对比、业务规划等)

前瞻网

关注

转自:前瞻产业研究院

行业主要上市公司:天山铝业(002532)、明泰铝业(601677)、中国铝业(601600)、南山铝业(600219)、云铝股份(000807)、新疆众和(600888)、神火股份(000933)、宏创控股(002379)、东阳光(600673)等

本文核心数据:铝加工行业上市公司营业收入、铝加工行业上市公司铝加工业务占比等

1、铝加工产业上市公司汇总

铝加工是指用塑性加工方法将铝坯锭加工成材,主要方法有轧制、挤压、拉伸和锻造等。目前,该类产品主要有铝型材、铝板带和铝箔等。

铝加工行业的直接上游为电解铝和再生铝生产,而电解铝的生产则需要经过铝土矿和氧化铝的处理,生产出的铝加工产品主要用于交通运输、包装容器、建筑装饰、印刷业、航天航空、机械电器等各个行业。

2、铝加工行业上市公司业务布局对比

2023年,在铝加工产业的上市公司中,明泰铝业、亚太科技、南山铝业、鼎胜新材和宏创控股等铝加工业务占比均超过90%,其他公司大多涉及产业链的上游及其他金属制品。国内几乎所有铝加工企业的业务都布局在国内市场,海外销量占比较小。

3、铝加工行业上市公司铝加工业务业绩对比

2023年,从已经披露的铝加工业务营收规模来看,明泰铝业、南山铝业、云铝股份和南山铝业营收名列前茅,均超过200亿元;从毛利率来看,由于铝加工产品具有多样性,各企业毛利率相差较多。另外,从铝加工制品产量来看,南山铝业、明泰铝业以及云铝股份处于前列。

注:云铝股份铝行业产量及神火股份铝产品产量包含铝锭等原材料产品产量。

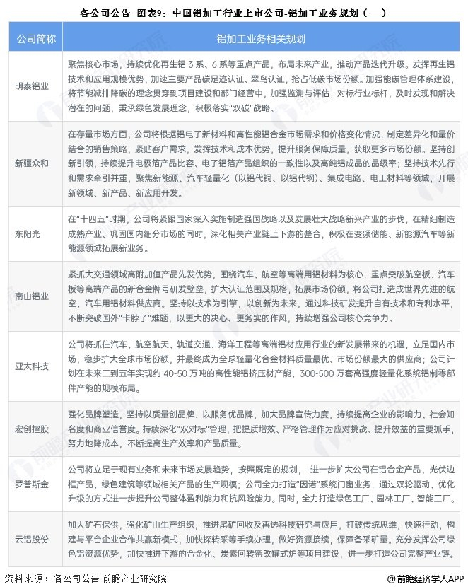
4、铝加工行业上市公司铝加工业务规划对比

“十四五”时期铝加工产业深入贯彻新思想,积极践行新理念,产业发展呈现出结构优化、创新能力增强等积极变化,且“碳中和”、“碳达峰”目标的提出,对于加快铝在各行各业及高端领域应用的进程产生了积极影响,铝产业规模及消费需求继续呈现稳步增长的态势,众多铝加工企业也都对铝加工业务做出了短、中、长期规划,方向主要涉及降低上游成本、加快技术研发及产量提升三个方面。

以下为我国铝加工上市企业铝加工业务相关规划总结:

更多本行业研究分析详见前瞻产业研究院《全球及中国铝加工行业市场调研及投资前景分析报告》

同时前瞻产业研究院还提供产业新赛道研究、投资可行性研究、产业规划、园区规划、产业招商、产业图谱、产业大数据、智慧招商系统、行业地位证明、IPO咨询/募投可研、专精特新小巨人申报、十五五规划等解决方案。如需转载引用本篇文章内容,请注明资料来源(前瞻产业研究院)。

更多深度行业分析尽在【前瞻经济学人APP】,还可以与500+经济学家/资深行业研究员交流互动。更多企业数据、企业资讯、企业发展情况尽在【企查猫APP】,性价比最高功能最全的企业查询平台。

加载中...