新浪财经

重磅!2025年中国及31省市石墨烯行业政策汇总及解读(全) 加快壮大石墨烯产业

前瞻网

关注

转自:前瞻产业研究院

行业主要上市公司:贝特瑞(835185);方大炭素(600516);德尔未来(002631);沃特股份(002886);二维碳素(833608)等

本文核心数据:规划目标

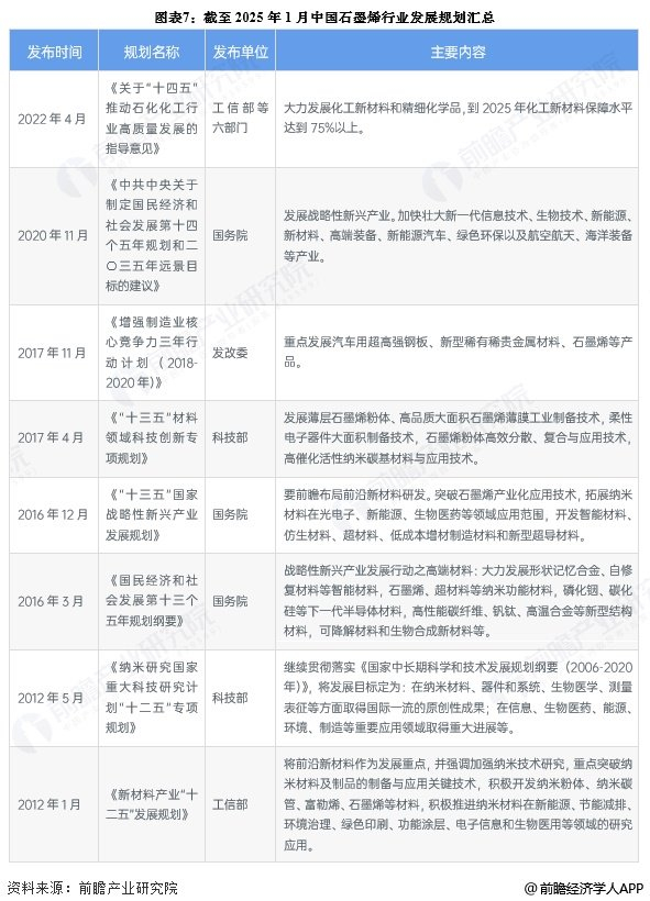
1、政策历程图

继在2012年《新材料产业“十二五”发展规划》和2016年《“十三五”材料领域科技创新专项规划》等规划相继实施后,石墨烯已经初步实现了产业化,在我国制造业发展中的重要战略地位,在电化学储能、海洋工程、柔性电子器件、重大环保技术装备、汽车、航天航空行业等领域都有较为广泛的应用。2020年,国家发改委发布了《国民经济和社会发展第十四个五年规划纲要》。《纲要》指出计划在2021-2025年期间进一步大力支持发展包括石墨烯在内的新材料产业,并力求实现产业独立自主。这一政策的转变标志着我国石墨烯行业从兴起走向高速发展,未来预计产业规模将进一步扩大。

2、国家层面政策规划汇总及解读

——中国石墨烯政策汇总

自2012年以来,国务院、国家发改委、工信部等多部门都陆续印发了支持、规范石墨烯行业的发展政策,内容涉及石墨烯行业发展路线、石墨烯产业园的建设、石墨烯生产规模化等内容。

注:统计时间截至2025年1月21日,下同。

——中国石墨烯规划汇总

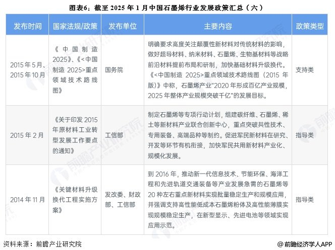
自《中国制造2025》将新材料确定为十大重点领域之一,并在随后公布的《〈中国制造2025〉重点领域技术路线图(2015版)》中,明确产业需求、目标、重点产品及关键技术,确立石墨烯等新材料产业发展路线。

3、国家层面重点政策解读

工信部发布《中国制造2025重点领域技术路线图》中,指出石墨烯材料集多种优异性能于一体,是主导未来高科技竞争的超级材料,广泛应用于电子信息、新能源、航空航天以及柔性电子等领域,可极大推动相关产业的快速发展和升级换代,市场前景巨大,有望催生产业规模千亿元。

根据规划,到2025年,高质量石墨烯粉体年产达可达万吨级以上,薄膜年产达上亿平方米,实现8英寸石墨烯芯片批量生产,突破石墨烯在电子信息领域应用的技术瓶颈,整体产业规模突破千亿。

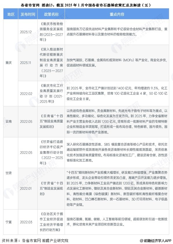
4、各省市层面的政策汇总及解读

——31省市石墨烯行业政策汇总

在国家层面政策的大力支持和引导下,地方层面结合自身情况和优势,也加快石墨烯产业的发展,出台了诸多推动石墨烯产业集群发展的政策,如《重庆市科技创新“十三五”规划》提出“到2021年,石墨烯及相关产业规模达到500亿元;宁波提出“到2023年,建成具有国际竞争力的石墨烯产业集群,石墨烯生产制造产量达到万吨级,关联产业发展产值实现千亿元”等。

——31省市石墨烯行业发展目标解读

目前,我国江苏作为石墨烯发展先行省份,已经形成了具有一定规模的石墨烯产业集群。随着石墨烯应用范围的不断扩大,我国山东、江苏、福建、四川等行业发达地区都有了较为明确的发展目标,其中福建、宁波和四川的规划石墨烯产业规模到达千亿级别。其他省份,如广西、河北都将打造石墨烯产业集群作为未来重点发展行业进行规划。随着地方政府的积极介入,未来石墨烯未来产业集群化发展有望加速。

更多本行业研究分析详见前瞻产业研究院《中国石墨烯行业市场前瞻与投资战略规划分析报告》

同时前瞻产业研究院还提供产业新赛道研究、投资可行性研究、产业规划、园区规划、产业招商、产业图谱、产业大数据、智慧招商系统、行业地位证明、IPO咨询/募投可研、专精特新小巨人申报、十五五规划等解决方案。如需转载引用本篇文章内容,请注明资料来源(前瞻产业研究院)。

更多深度行业分析尽在【前瞻经济学人APP】,还可以与500+经济学家/资深行业研究员交流互动。更多企业数据、企业资讯、企业发展情况尽在【企查猫APP】,性价比最高功能最全的企业查询平台。

加载中...