新浪财经

“五一”期间,银川市这些停车场免费停放!附最全名单→

银川发布

关注

“五一”假期即将来临

车流、人流将增多

热门景区及商业区附近

往往“一位难求”

这不

临放假前

发布君为大家带来一个

关于假期停车的好消息

4月29日

记者了解到

为保障道路交通秩序

减少“停车难”问题

缓解“五一”假期期间市区停车压力

方便市民及游客出行

“五一”期间

市辖三区范围内

部分具备条件的机关事业单位

内部停车场

及部分景区停车场

银川顺泊停车场经营管理有限公司

所经营的停车场

将免费向社会开放

提供便民停车服务

5月1日至5日,兴庆区17处机关单位将继续免费开放停车,包括兴庆区人民政府、兴庆区综合执法局、兴庆区纪委监委、兴庆区住房城乡建设和交通局等单位的停车场。此外,兴庆区对市民游客停车需求较大的鼓楼、玉皇阁周边路段,在公安交管部门指挥下,车辆按规定朝向、间隔有序停放,且不影响道路通行、消防安全及商户经营的前提下,允许临时停放。

具体停车位名单如下

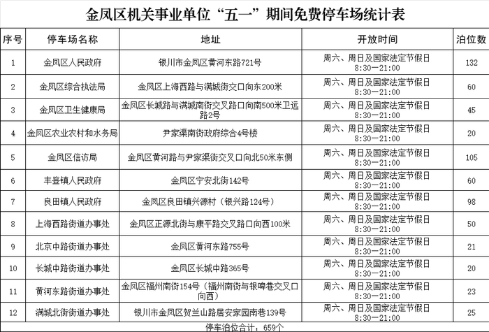
金凤区12处机关单位免费开放停车,包括金凤区人民政府、金凤区综合执法局、金凤区卫生健康局等机关单位停车场,共计659个免费泊位。

具体停车位名单如下

西夏区也公布了辖区机关事业单位以及部分路段免费停车场的点位,包括西夏区人民政府、西夏区镇北堡人民政府以及轻纺巷、幸福巷、东塔巷等1049个免费泊位。

具体停车位名单如下

“五一”期间

银川市部分景区

也提供免费停车服务

军博园景区大门口停车场、黄河外滩景区大门口停车场、西夏区镇北堡镇滚苏路滚钟口大门口停车场、西夏陵景区大门口停车场、鸣翠湖景区大门口停车场以及贺兰山岩画景区大门口停车场,市民游客均可免费泊车。

同时

银川顺泊停车场经营管理有限公司

所经营的停车场

“五一”假期免费开放时间为

5月1日0:00—5月5日24:00

免费期间如有疑问

请广大车主朋友

拨打24小时服务热线:

0951-4119627

进行咨询

另外

银川中小企业融资担保有限公司

位于金凤区宁安大街的118号停车场

也提供15个免费泊位

加载中...